AI智能总结
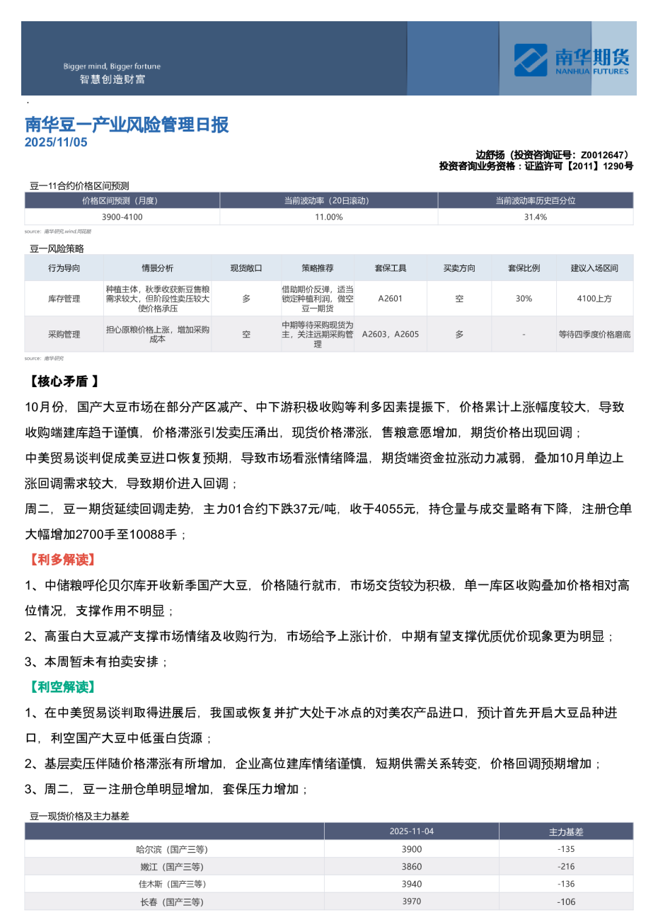
边舒扬(投资咨询证号:Z0012647)投资咨询业务资格:证监许可【2011】1290号 【核心矛盾】 10月份,国产大豆市场在部分产区减产、中下游积极收购等利多因素提振下,价格累计上涨幅度较大,导致收购端建库趋于谨慎,价格滞涨引发卖压涌出,现货价格滞涨,售粮意愿增加,期货价格出现回调; 中美贸易谈判促成美豆进口恢复预期,导致市场看涨情绪降温,期货端资金拉涨动力减弱,叠加10月单边上涨回调需求较大,导致期价进入回调; 周二,豆一期货延续回调走势,主力01合约下跌37元/吨,收于4055元,持仓量与成交量略有下降,注册仓单大幅增加2700手至10088手; 【利多解读】 1、中储粮呼伦贝尔库开收新季国产大豆,价格随行就市,市场交货较为积极,单一库区收购叠加价格相对高位情况,支撑作用不明显; 2、高蛋白大豆减产支撑市场情绪及收购行为,市场给予上涨计价,中期有望支撑优质优价现象更为明显;3、本周暂未有拍卖安排; 【利空解读】 1、在中美贸易谈判取得进展后,我国或恢复并扩大处于冰点的对美农产品进口,预计首先开启大豆品种进口,利空国产大豆中低蛋白货源; 2、基层卖压伴随价格滞涨有所增加,企业高位建库情绪谨慎,短期供需关系转变,价格回调预期增加; 3、周二,豆一注册仓单明显增加,套保压力增加;