AI智能总结
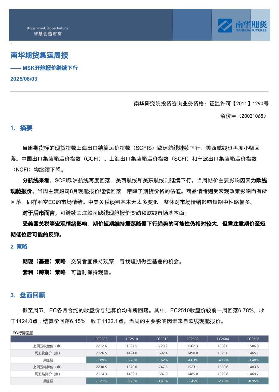
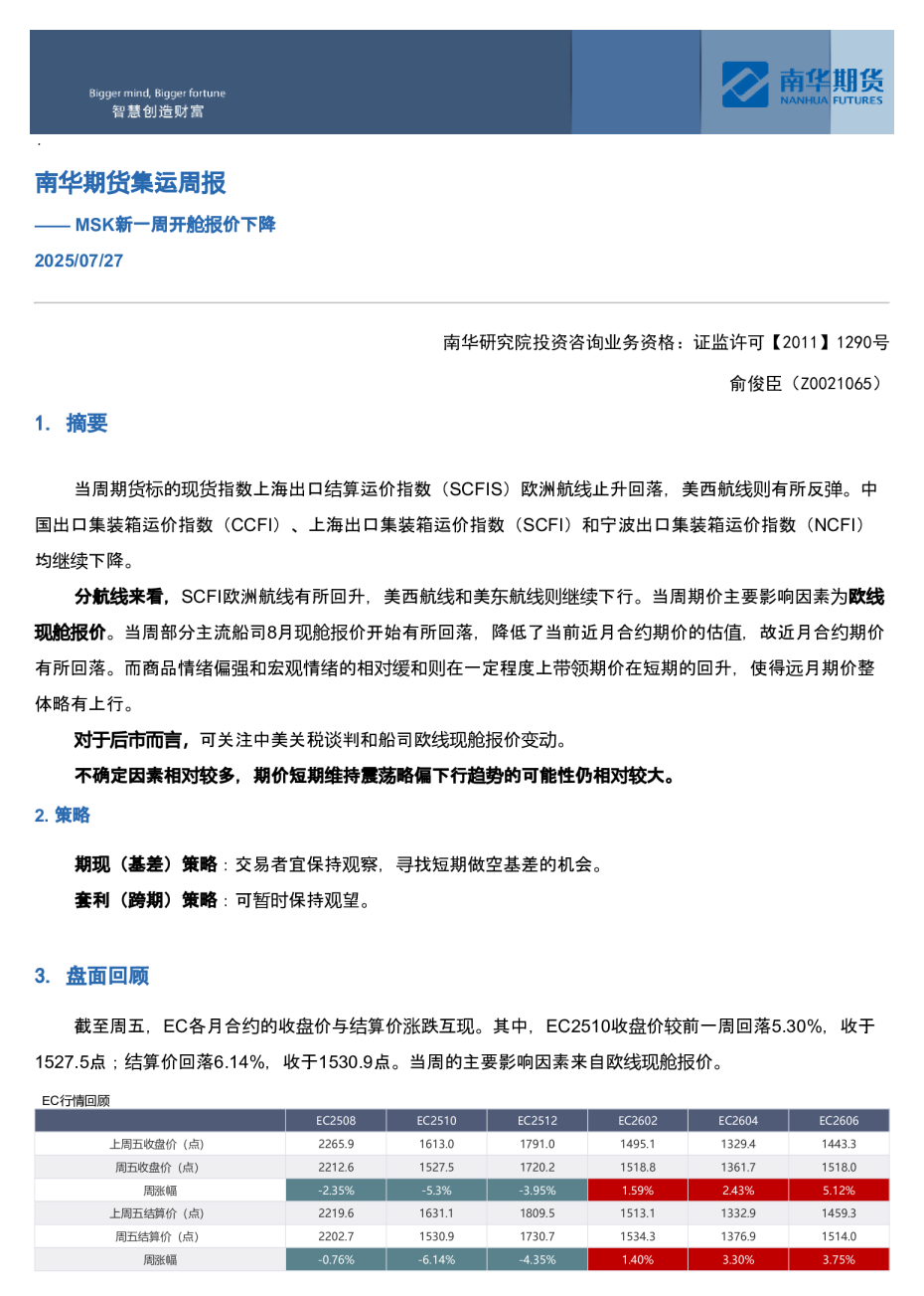
南华研究院投资咨询业务资格:证监许可【2011】1290号俞俊臣(Z0021065)EC2510EC2512EC2602EC2604EC26061613.01791.01495.11329.41443.31527.51720.21518.81361.71518.0-5.3%-3.95%1.59%2.43%5.12%1631.11809.51513.11332.91459.31530.91730.71534.31376.91514.0-6.14%-4.35%1.40%3.30%3.75% EC25082265.92212.6-2.35%2219.62202.7-0.76% 4. 现货信息——运价现货指数层面,截至7月21日,上海出口结算运价指数(SCFIS)欧洲航线,即期货标的指数止升回落,环比降幅为0.89%(前值为7.26%),美西航线运价再度回升,环比增幅为2.78%(前值为-18.69%)。截至7月25日,中国出口集装箱运价指数(CCFI)、上海出口集装箱运价指数(SCFI)和宁波出口集装箱运价指数(NCFI)均继续下降。分航线来看,北美航线继续下行,SCFI美西航线环比下降3.50%(前一周为-2.37%),SCFI美东航线环比下降6.48%(前一周为-13.42%),SCFI欧洲航线则有所回升,环比上涨%(前一周为-0.95%)。集运市场综合运价指数综合运价指数FBX综合航线指数(美元/FEU)CICFI(点)SCFI(点)NCFI(点)CCFI(点)CFFI(点)SCFIS:欧洲航线(点)SCFIS:美西航线(点)SCFI欧洲航线(美元/TEU)SCFI美西航线(美元/FEU)SCFI美东航线(美元/FEU)source:同花顺iFinD、路孚特、SSE、南华研究SCFIS欧线和美西线source:同花顺iFinD、南华研究点SCFIS:欧洲航线21/1222/12025005000750010000 最新值前一周值环比变化环比变化率2377.002381.00-4.00-0.17%672.50675.78-3.28-0.49%1592.591646.90-54.31-3.3%1110.571147.96-37.39-3.26%1261.351303.54-42.19-3.24%2399.002525.00-126.00-4.99%2400.502421.94-21.44-0.89%1301.811266.5935.222.78%20902079110.53%20672142-75-3.5%33783612-234-6.48%点SCFIS:美西航线(右轴)23/1224/120200040006000SCFIS分航线环比source:同花顺iFinD、南华研究SCFIS:欧洲航线环比SCFIS:美西航线环比(右轴)21/1222/1223/1224/12-0.2500.250.50.75-0.2500.250.5 4.现货信息——需求面分航线投放运力当周环比source:中国航务周刊、南华研究2025-07-27中国-中东印巴中国-地中海中国-欧洲中国-南美中国-东南亚中国-澳新中国-50050 4.现货信息——供应端截至7月25日,全球集装箱船闲置运力比例收于1.8%;17000TEU+集装箱船的闲置运力收于66230TEU,占这类型船舶的1.4%; 12000至16999TEU集装箱船的闲置运力收于25859TEU,占这类型船舶的0.3%。超大型集装箱船闲置比例再度减少。 当周上海港口拥堵指数较上周减少7.9千TEU,收于547.8千TEU;鹿特丹港口拥堵指数较上周减少22.3千TEU,收于176.3千TEU;安特卫普港口拥堵指数较上周增加5.5千TEU,收于95.2千TEU;汉堡港口拥堵指数较上周增加12.4千TEU,收于106.6千TEU。5.价差解析上海港口拥堵指数季节性source:克拉克森、南华研究千TEU20242025七年均值01/0103/0105/0107/0109/0111/01300400500600鹿特丹港口拥堵指数季节性source:克拉克森、南华研究千TEU20242025七年均值01/0103/0105/0107/0109/0111/01100200300安特卫普港口拥堵指数季节性source:克拉克森、南华研究千TEU20242025七年均值01/0103/0105/0107/0109/0111/0175100125150汉堡港口拥堵指数季节性source:克拉克森、南华研究千TEU20242025七年均值01/0103/0105/0107/0109/0111/015075100125 当期上海出口集装箱运价结算指数(SCFIS)欧洲航线止升回落,环比降幅为0.89%,收报于2400.50点;主力合约EC2510于周一收于1592.7点,基差较上周整体略有增长。受8月部分船司欧线现舱报价有所回落影响影响,10合约估值下行,而期货标的基于当前现货运价情况而维持相对水平,故基差仍相对较高。交易者宜保持观察,寻找短期做空基差的机会。当周集运欧线跨期合约价差组合EC2508-EC2510合约组合价差收于685.1点、EC2508-EC2512合约组合价差收于492.4点、EC2510-EC2512合约组合价差收于-192.7点。08合约即将进入交割月,期价波幅有所收敛,10、12合约前期涨幅相对较大,且主要原因也来自于欧线现舱报价的稳中有进。现MSK报价终有所回落,故10、12合约跌幅也相对较大。交易者可暂时保持观望。EC期现与主力基差source:Wind、同花顺iFinD、南华研究点EC主力合约结算价SCFIS:欧洲航线EC主力合约基差(右轴)23/0823/1023/1224/0224/0424/0624/0824/1024/1225/0225/0425/061000200030004000500060007000-100001000200030004000EC跨期价差source:同花顺iFinD、南华研究点EC2508-EC2510价差EC2508-EC2512价差EC2510-EC2512价差(右轴)01/1201/2602/0902/2303/0903/2304/0604/2005/0405/1806/0106/1506/2907/1302004006008001000-250-200-150-100-500 点点