AI智能总结
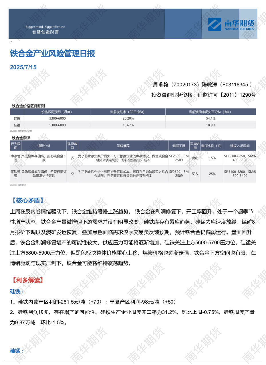
2025/7/14 周甫翰(Z0020173)陈敏涛(F03118345)投资咨询业务资格:证监许可【2011】1290号 【核心矛盾】 上周在反内卷情绪驱动下,铁合金维持缓慢上涨趋势,但现货市场受到钢厂压价和成本走弱拖累,在终端用钢需求逐渐进入淡季背景下,铁合金长期走势仍相对较弱。铁合金在利润修复下,开工率回升,处于一个超季节性增产状态,铁合金产量微增但下游需求并没有明显改变,硅铁库存有累库趋势,硅锰去库速度放缓。锰矿8月报价下调以及澳矿发运恢复,叠加黑色面临需求淡季交易负反馈预期,预计铁合金仍偏弱运行。盘面回升后,铁合金利润修复增产的可能性较大,供应压力可能将逐渐增加,硅铁关注上方5600-5700压力位,硅锰关注上方5800-5900压力位。但黑色板块整体价格重心上移,煤炭价格也逐渐走强,铁合金下方空间也有限,在情绪驱动与现实压制下,铁合金可能将维持震荡趋势。 【利多解读】 硅铁: 1、硅铁内蒙产区利润-261.5元/吨(+70);宁夏产区利润-98元/吨(+50) 2、硅铁利润修复,存在增产的可能性。硅铁生产企业周度开工率为31.2%,环比上周-0.75%,硅铁周度产量为9.87万吨,环比-1.5%。 硅锰: 1、政府对高耗能行业的管控政策依然严格,硅锰行业可能会在政策的规范下进行产业结构调整和升级。 2、硅锰北方大区利润-57.9元/吨(+100.58),南方大区利润-393.26元/吨(+96.32)。 3、硅锰企业库存22.08万吨,环比-0.67%;硅锰仓单42.52万吨,环比-4.1%;硅锰总库存64.6万吨,环比-2.96%。 【利空解读】 硅铁: 1、本周硅铁企业库存7.02万吨,环比+4.78%硅铁仓单库存因6月注销规则注销后重新注册中,高于历史同期水平。 2、铁水产量预期下滑对铁合金支撑减弱。 硅锰: 1、长期来看,房地产市场低迷,黑色整体板块回落,市场对钢铁终端需求增长存疑,硅锰需求相对疲弱。 2、硅锰生产企业周度开工率为40.55%,环比+0.21%;硅锰周度产量18.23万吨,环比+1.22%。 source:同花顺,南华研究 source:同花顺,南华研究