登录
注册
回到首页
AI
搜索
发现报告
发现数据
发现专题
研选报告
定制报告
VIP
权益
发现大使
发现一下
行业研究
公司研究
宏观策略
财报
招股书
会议纪要
seedance2.0
低空经济
DeepSeek
AIGC
大模型
当前位置:首页
/
其他报告
/
报告详情
中资美元债周报:一级市场发行以金融行业为主,二级市场高收益指数反弹
2022-01-24
段静娴
国元国际
娇***
你可能感兴趣
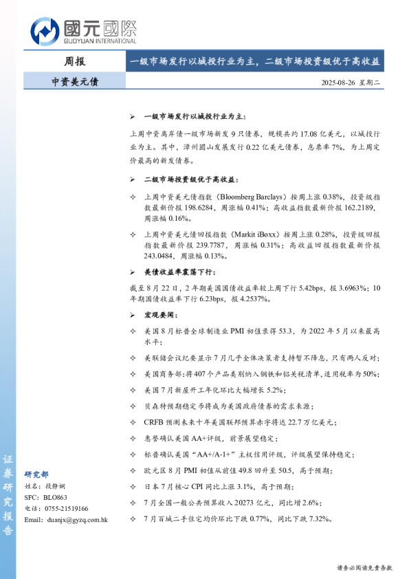
中资美元债周报:一级市场发行以城投行业为主,二级市场投资级优于高收益
建筑建材
国元香港
2025-08-27
中资美元债周报:一级市场新发以金融行业为主,二级市场高收益稳中有升
国元国际
2023-09-11
中资美元债周报:一级市场新发以金融行业为主,二级市场高收益持续走弱
国元国际
2022-05-16
中资美元债周报:一级市场发行以城投为主,二级市场投资级优于高收益
国元香港
2024-09-10
中资美元债周报:一级市场发行以金融行业为主,二级市场稳步上涨
国元国际
2024-07-29