登录
注册
回到首页
AI
搜索
发现报告
发现数据
发现专题
研选报告
定制报告
VIP
权益
发现大使
发现一下
行业研究
公司研究
宏观策略
财报
招股书
会议纪要
seedance2.0
低空经济
DeepSeek
AIGC
大模型
行业研究
INDUSTRY
公司研究
COMPANY
宏观策略
STRATEGY
会议纪要
MINUTES
财报
ANNUALS
招股书
PROSPECTUS
期货研究
FUTURES
金工量化
QUANT
轻工策略周报:原木震荡为主;纸浆反弹或受阻
2025-05-12
新世纪期货
健***
12页
油脂油料策略周报
2025-05-12
新世纪期货
M***
9页
生猪策略周报
2025-05-12
新世纪期货
乐***
6页
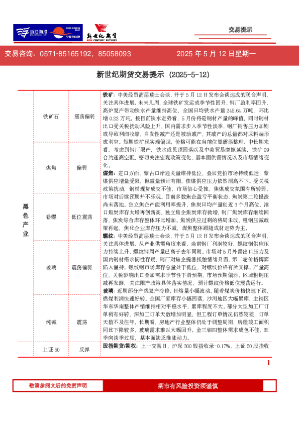
交易提示
2025-05-12
新世纪期货
胡***
5页
集运日报
2025-05-12
新世纪期货
落***
1页
集运日报:中美经贸正式谈判取得实质性进展,符合日报预期,今日若冲高建议落袋止盈
2025-05-12
新世纪期货
S***
1页
新世纪期货交易提示(2025-5-9)
2025-05-09
新世纪期货
胡***
5页
铁矿石需求步入季节性淡季 玻璃基本面缺乏推涨动力
2025-05-09
新世纪期货
王***
2页
集运日报:MSK公告25年红海全航线封闭,盘面低位震荡,风险偏好者可提前布局贸易战缓和预期
2025-05-09
新世纪期货
墨
1页
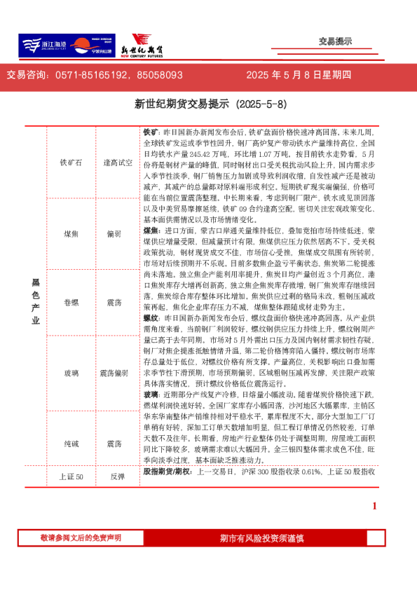
交易提示
2025-05-08
新世纪期货
张***
6页
上一页
1
...
70
71
72
73
74
...
394
下一页
热门搜索
在线教育
房地产
钢铁
新能源汽车
物流
小米
瑞幸咖啡
医疗器械
换一批
主要行业
换一批
信息技术
金融
医药生物
电子设备
机械设备
建筑建材
基础化工
食品饮料
文化传媒
特色标签
深度研究
非券商报告
英译中
主要机构
换一批