登录
注册
回到首页
AI
搜索
发现报告
发现数据
发现专题
研选报告
定制报告
VIP
权益
发现大使
发现一下
行业研究
公司研究
宏观策略
财报
招股书
会议纪要
seedance2.0
低空经济
DeepSeek
AIGC
大模型
行业研究
INDUSTRY
公司研究
COMPANY
宏观策略
STRATEGY
会议纪要
MINUTES
财报
ANNUALS
招股书
PROSPECTUS
期货研究
FUTURES
金工量化
QUANT
塑料供需驱动压力仍在 PVC供需矛盾仍大
2025-04-15
新世纪期货
车***
2页
集运日报:美国反复修改关税,利空情绪,盘面承压下行,近期操作难度较高,风险偏好者可等待反弹机会
2025-04-15
新世纪期货
乐***
1页
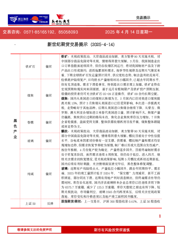
交易提示
2025-04-14
新世纪期货
�***
5页
双焦跟随成材走势为主 玻璃库存去化延续
2025-04-14
新世纪期货
江***
2页
集运日报:美国豁免部分产品关税,宏观环境不稳定,盘面低位震荡,近期操作难度较高,风险偏好者可等待反弹机会
2025-04-14
新世纪期货
d***
1页
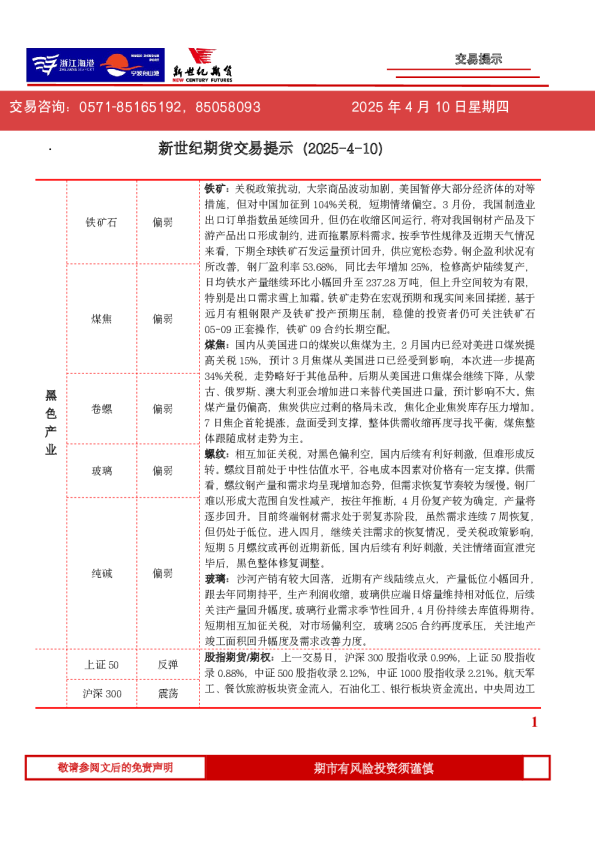
新世纪期货交易提示(2025-4-11)
2025-04-11
新世纪期货
G***
5页
豆粕下游需求表现谨慎 原木供给压力边际下降
2025-04-11
新世纪期货
顾***
2页
集运日报:美国对部分国家实施关税暂停,提振多头信心,盘面强势反弹,近期操作难度较高,风险偏好者可等待反弹机会
2025-04-11
新世纪期货
M***
1页
交易提示
2025-04-10
新世纪期货
匡***
5页
沪金受避险情绪支撑 橡胶偏空震荡趋势延续
2025-04-10
新世纪期货
小***
2页
上一页
1
...
75
76
77
78
79
...
394
下一页
热门搜索
在线教育
房地产
钢铁
新能源汽车
物流
小米
瑞幸咖啡
医疗器械
换一批
主要行业
换一批
信息技术
金融
医药生物
电子设备
机械设备
建筑建材
基础化工
食品饮料
文化传媒
特色标签
深度研究
非券商报告
英译中
主要机构
换一批