登录
注册
回到首页
AI
搜索
发现报告
发现数据
发现专题
研选报告
定制报告
VIP
权益
发现大使
发现一下
行业研究
公司研究
宏观策略
财报
招股书
会议纪要
seedance2.0
低空经济
DeepSeek
AIGC
大模型
行业研究
INDUSTRY
公司研究
COMPANY
宏观策略
STRATEGY
会议纪要
MINUTES
财报
ANNUALS
招股书
PROSPECTUS
期货研究
FUTURES
金工量化
QUANT
交易提示
2025-04-18
新世纪期货
B***
5页
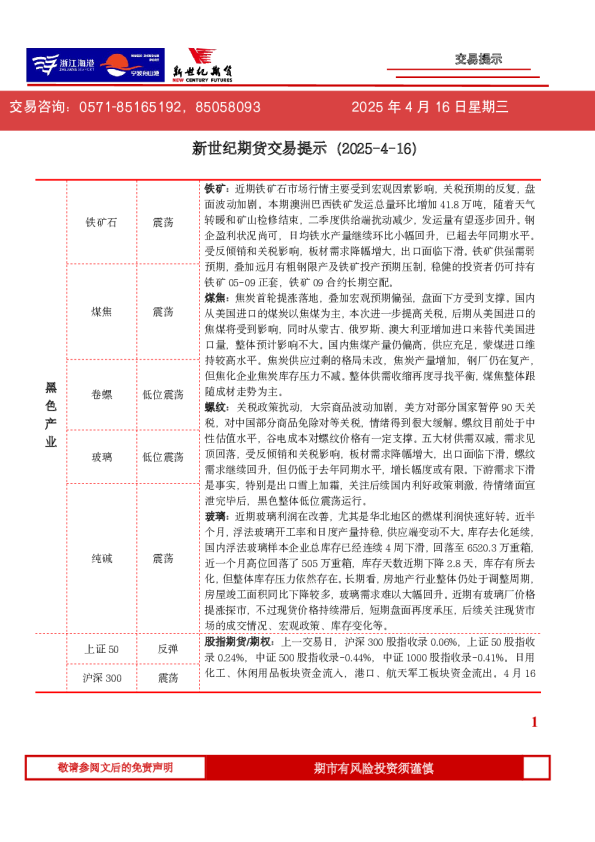
铁矿石供强需弱预期 玻璃需求难以大幅回升
2025-04-18
新世纪期货
徐***
2页
集运日报:悲观情绪略有缓解,多空博弈下,盘面宽幅震荡,近期操作难度较高,风险偏好者可等待反弹机会
2025-04-18
新世纪期货
�***
1页
新世纪期货交易提示(2025-4-17)
2025-04-17
新世纪期货
张***
5页
豆粕养殖利润低迷抑制需求 棕榈油供应压力或逐渐显现
2025-04-17
新世纪期货
喜***
2页
集运日报:美国再度提高对华关税,悲观情绪下盘面持续承压下行,近期操作难度较高,风险偏好者可等待反弹机会
2025-04-17
新世纪期货
徐***
1页
交易提示
2025-04-16
新世纪期货
梅***
5页
沪金避险需求集中体现 橡胶需求有继续转弱迹象
2025-04-16
新世纪期货
s***
2页
集运日报:关税不确定情况下,MSK上涨美线旺季附加费,近期操作难度较高,风险偏好者可等待反弹机会
2025-04-16
新世纪期货
A***
1页
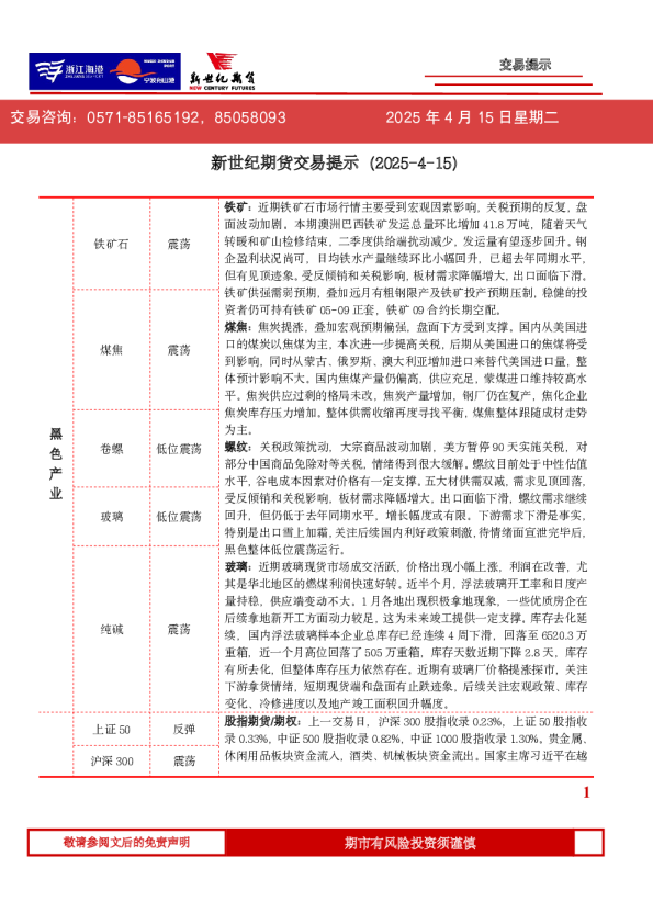
交易提示
2025-04-15
新世纪期货
墨
5页
上一页
1
...
74
75
76
77
78
...
394
下一页
热门搜索
在线教育
房地产
钢铁
新能源汽车
物流
小米
瑞幸咖啡
医疗器械
换一批
主要行业
换一批
信息技术
金融
医药生物
电子设备
机械设备
建筑建材
基础化工
食品饮料
文化传媒
特色标签
深度研究
非券商报告
英译中
主要机构
换一批