登录
注册
回到首页
AI
搜索
发现报告
发现数据
发现专题
研选报告
定制报告
VIP
权益
发现大使
发现一下
行业研究
公司研究
宏观策略
财报
招股书
会议纪要
seedance2.0
低空经济
DeepSeek
AIGC
大模型
行业研究
INDUSTRY
公司研究
COMPANY
宏观策略
STRATEGY
会议纪要
MINUTES
财报
ANNUALS
招股书
PROSPECTUS
期货研究
FUTURES
金工量化
QUANT
铁矿石高估值向下修复 螺纹钢表观需求延续回升
2025-03-20
新世纪期货
J***
2页
集运日报:市场对后续价格分歧严重,盘面午后集体跳水,风险偏好者可尝试轻仓超跌反弹。
2025-03-20
新世纪期货
x***
1页
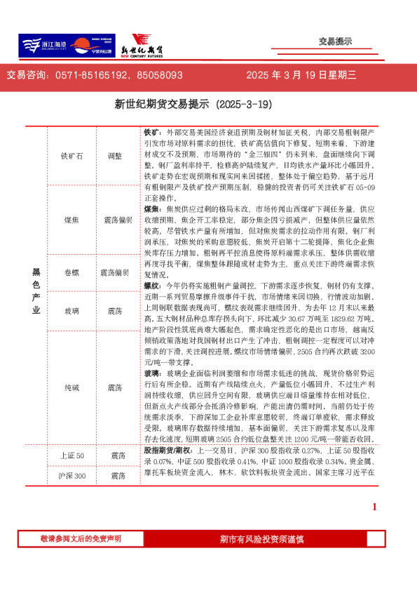
交易提示
2025-03-19
新世纪期货
单***
7页
鸡蛋成本支撑增强 苹果炒货商积极性降低
2025-03-19
新世纪期货
起***
2页
集运日报:中东局势再度紧张,提振多头情绪,盘面高位震荡,风险偏好者可尝试轻仓超跌反弹。
2025-03-19
新世纪期货研究所
新世纪期货
朝***
1页
集运日报:地缘影响减弱,市场对后续价格分歧严重,盘面宽幅震荡,风险偏好者可尝试轻仓超跌反弹。
2025-03-19
新世纪期货
陳***
1页
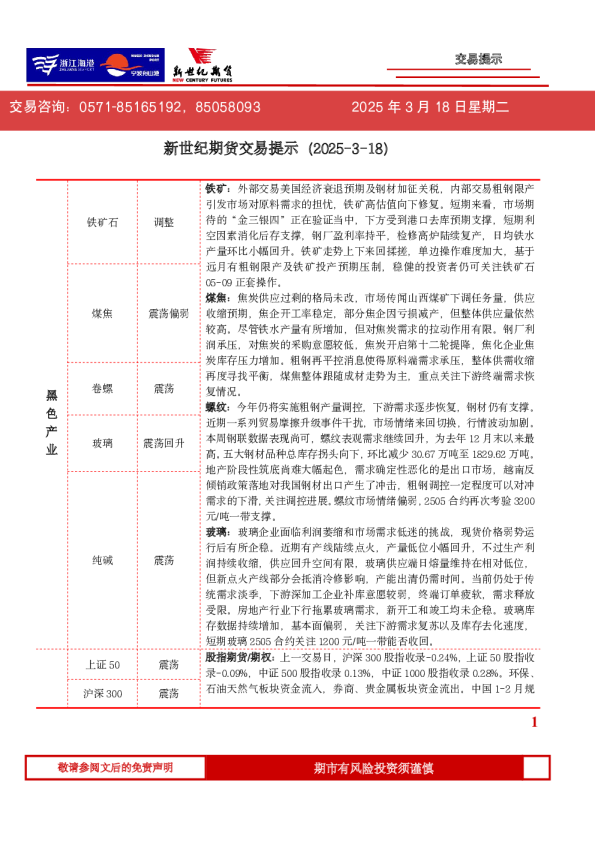
交易提示
2025-03-18
新世纪期货
王***
7页
沪铝价格或先抑后扬 碳酸锂供需格局宽松
2025-03-18
新世纪期货
c***
2页
集运日报:中东局势再度紧张,提振多头情绪,盘面高位震荡,风险偏好者可尝试轻仓超跌反弹。
2025-03-18
新世纪期货
x***
1页
交易提示
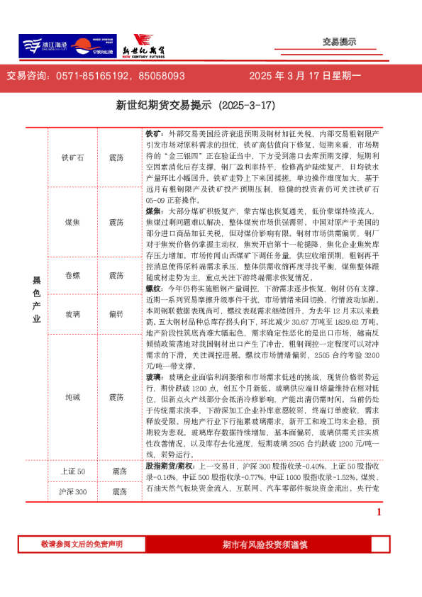
2025-03-17
新世纪期货
喵***
7页
上一页
1
...
79
80
81
82
83
...
394
下一页
热门搜索
在线教育
房地产
钢铁
新能源汽车
物流
小米
瑞幸咖啡
医疗器械
换一批
主要行业
换一批
信息技术
金融
医药生物
电子设备
机械设备
建筑建材
基础化工
食品饮料
文化传媒
特色标签
深度研究
非券商报告
英译中
主要机构
换一批