登录
注册
回到首页
AI
搜索
发现报告
发现数据
发现专题
研选报告
定制报告
VIP
权益
发现大使
发现一下
行业研究
公司研究
宏观策略
财报
招股书
会议纪要
seedance2.0
低空经济
DeepSeek
AIGC
大模型
行业研究
INDUSTRY
公司研究
COMPANY
宏观策略
STRATEGY
会议纪要
MINUTES
财报
ANNUALS
招股书
PROSPECTUS
期货研究
FUTURES
金工量化
QUANT
豆粕节后需求阶段性回落 棕榈油进口利润倒挂限制买船
2025-05-08
新世纪期货
张***
2页
集运日报:商品冲高回落,仍缺少核心提振点叠加宏观悲观,风险偏好者可提前布局贸易战缓和预期
2025-05-08
新世纪期货
S***
1页
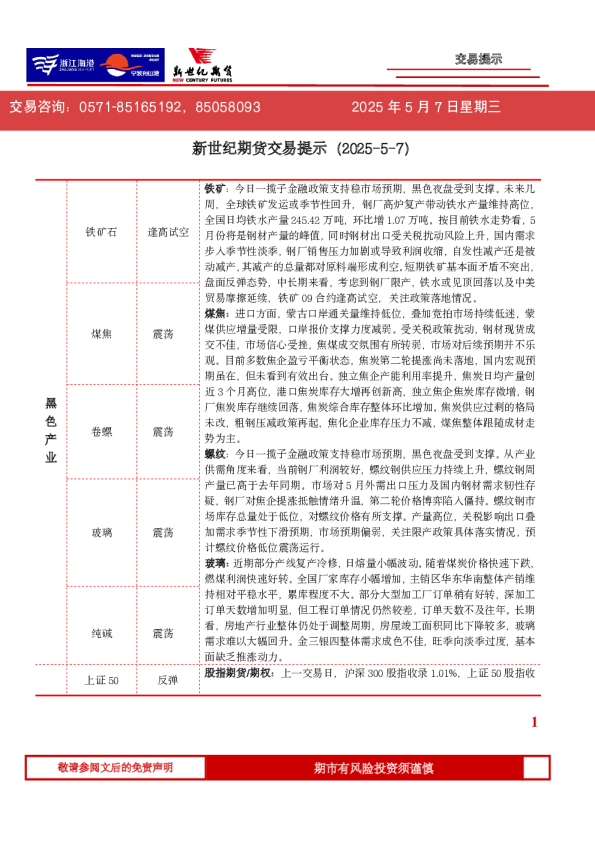
交易提示
2025-05-07
新世纪期货
静***
6页
沪金避险情绪减弱 螺纹钢市场预期偏弱
2025-05-07
新世纪期货
L***
2页
集运日报:中方决定与美方接触,现货运价相对稳定,盘面震荡运行,风险偏好者可提前布局贸易战缓和预期
2025-05-07
新世纪期货
娱***
1页
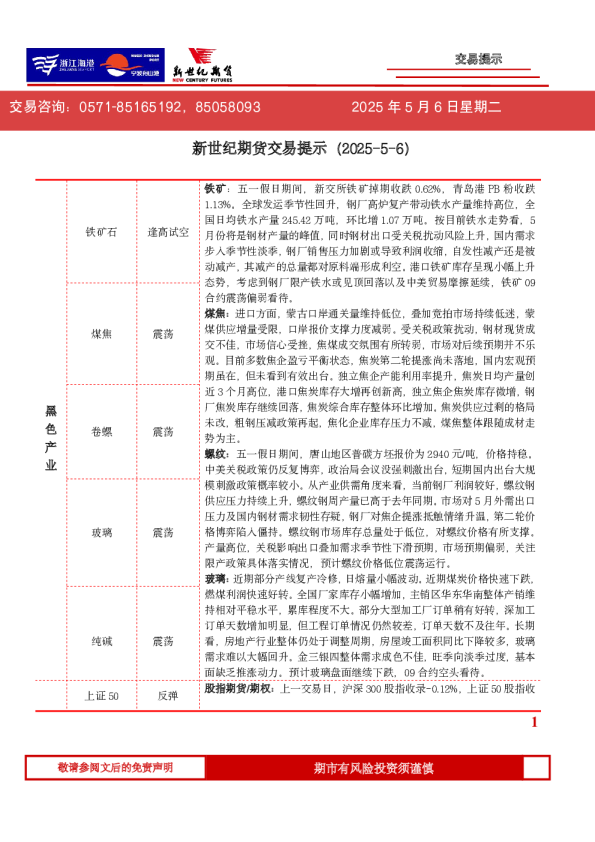
交易提示
2025-05-06
新世纪期货
罗***
6页
PVC宏观情绪偏弱 塑料供需驱动偏空
2025-05-06
新世纪期货
艳***
2页
集运日报:节中胡赛宣布扩大打击范围,国际避险情绪稍有下降,风险偏好者可等待反弹机会
2025-05-06
新世纪期货
G***
1页
交易提示
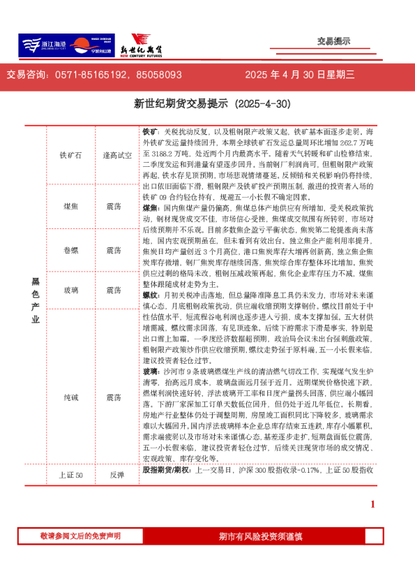
2025-04-30
新世纪期货
L***
6页
铁矿石基本面逐步走弱 玻璃盘面远月强于近月
2025-04-30
新世纪期货
F***
2页
上一页
1
...
71
72
73
74
75
...
394
下一页
热门搜索
在线教育
房地产
钢铁
新能源汽车
物流
小米
瑞幸咖啡
医疗器械
换一批
主要行业
换一批
信息技术
金融
医药生物
电子设备
机械设备
建筑建材
基础化工
食品饮料
文化传媒
特色标签
深度研究
非券商报告
英译中
主要机构
换一批