登录
注册
回到首页
AI
搜索
发现报告
发现数据
发现专题
研选报告
定制报告
VIP
权益
发现大使
发现一下
行业研究
公司研究
宏观策略
财报
招股书
会议纪要
seedance2.0
低空经济
DeepSeek
AIGC
大模型
行业研究
INDUSTRY
公司研究
COMPANY
宏观策略
STRATEGY
会议纪要
MINUTES
财报
ANNUALS
招股书
PROSPECTUS
期货研究
FUTURES
金工量化
QUANT
中辉农产品观点
2025-10-28
贾晖、余德福
中辉期货
W***
8页
中辉有色观点
2025-10-28
侯亚辉、肖艳丽、陈焕温、张清
中辉期货
胡***
8页
中辉黑色观点
2025-10-28
陈为昌、李海蓉
中辉期货
庄***
7页
钢材周报:供需逻辑之下偏弱运行
2025-10-27
中辉期货
洪
31页
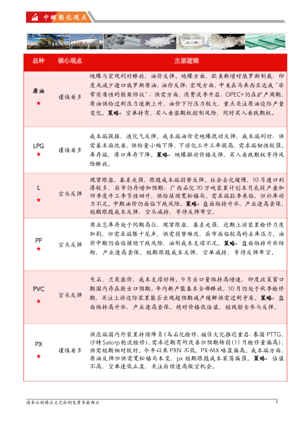
中辉能化观点
2025-10-27
郭建锋、郭艳鹏
中辉期货
灰***
18页
中辉有色观点
2025-10-27
侯亚辉、肖艳丽、陈焕温、张清
中辉期货
G***
8页
中辉农产品观点
2025-10-27
贾晖、余德福
中辉期货
测***
8页
中辉黑色观点
2025-10-27
陈为昌、李海蓉
中辉期货
刘***
7页
聚烯烃周报:成本支撑好转,空头反弹
2025-10-26
郭建锋、郭艳鹏、李倩
中辉期货
杨***
40页
PVC周报:库存窄幅去化,低位震荡
2025-10-26
郭建锋、郭艳鹏、李倩
中辉期货
喜***
18页
上一页
1
...
62
63
64
65
66
...
266
下一页
热门搜索
在线教育
房地产
钢铁
新能源汽车
物流
小米
瑞幸咖啡
医疗器械
换一批
主要行业
换一批
信息技术
金融
医药生物
电子设备
机械设备
建筑建材
基础化工
食品饮料
文化传媒
特色标签
深度研究
非券商报告
英译中
主要机构
换一批