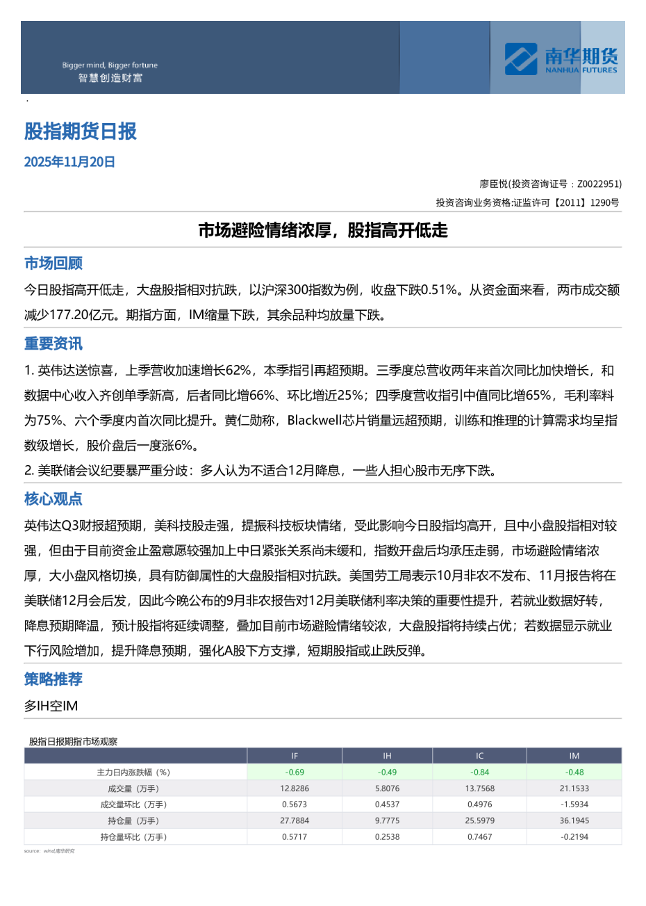
登录
注册
回到首页
AI
搜索
发现报告
发现数据
发现专题
研选报告
定制报告
VIP
权益
发现大使
发现一下
行业研究
公司研究
宏观策略
财报
招股书
会议纪要
seedance2.0
低空经济
DeepSeek
AIGC
大模型
行业研究
INDUSTRY
公司研究
COMPANY
宏观策略
STRATEGY
会议纪要
MINUTES
财报
ANNUALS
招股书
PROSPECTUS
期货研究
FUTURES
金工量化
QUANT
南华期货丨期市早餐2026.3.13
2026-03-13
南华期货
c***
23页
南华造纸板块周报:地缘情绪扰动,期价宽幅震荡20260313
2026-03-13
南华期货
M***
15页
南华期货煤焦产业周报:警惕铁水复产过慢导致的成本坍塌风险
2026-03-13
南华期货
M***
14页
南华期货煤焦产业周报:警惕铁水复产过慢导致的成本坍塌风险20260313
2026-03-13
南华期货
嗯***
14页
南华橡胶热点:伊朗局势扰动下的橡胶分化走势与地区局势解析
2026-03-13
边舒扬、黄超贤
南华期货
L***
9页
南华商品指数日报:能化板块领涨,农产品板块领跌
2026-03-13
-
南华期货
喵***
2页
金融期货早评
2026-03-12
南华期货
@***
22页
南华期货丨期市早餐2026.3.12
2026-03-12
南华期货
S***
22页
南华商品指数日报:能化板块领涨,农产品板块领跌
2026-03-12
-
南华期货
飞***
2页
南华商品指数日报:能化板块领涨,农产品板块领跌
2026-03-12
南华期货
喜***
2页
上一页
1
...
23
24
25
26
27
...
1000
下一页
热门搜索
在线教育
房地产
钢铁
新能源汽车
物流
小米
瑞幸咖啡
医疗器械
换一批
主要行业
换一批
信息技术
金融
医药生物
电子设备
机械设备
建筑建材
基础化工
食品饮料
文化传媒
特色标签
深度研究
非券商报告
英译中
主要机构
换一批