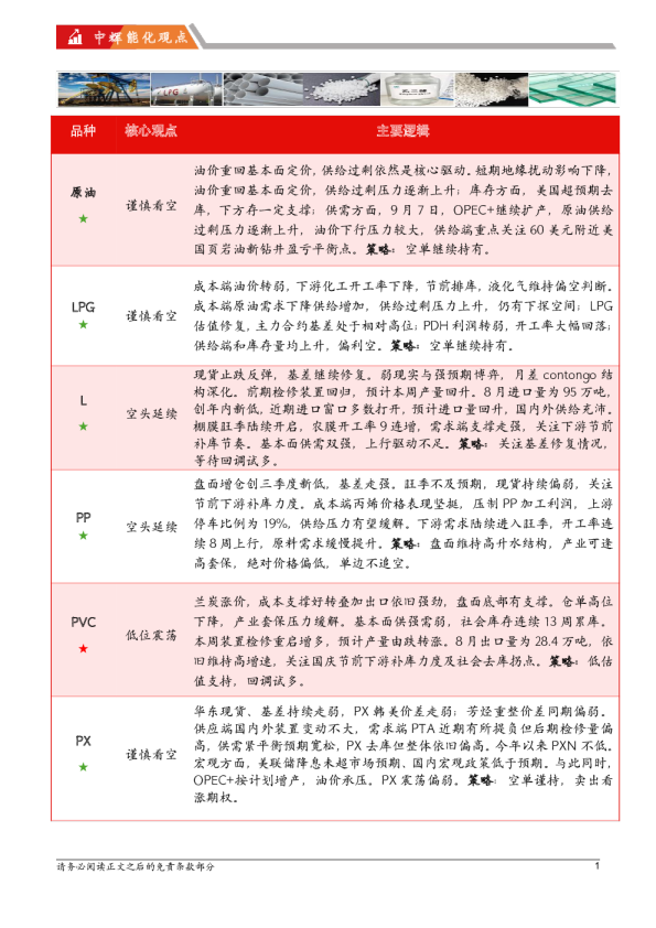
登录
注册
回到首页
AI
搜索
发现报告
发现数据
发现专题
研选报告
定制报告
VIP
权益
发现大使
发现一下
行业研究
公司研究
宏观策略
财报
招股书
会议纪要
seedance2.0
低空经济
DeepSeek
AIGC
大模型
行业研究
INDUSTRY
公司研究
COMPANY
宏观策略
STRATEGY
会议纪要
MINUTES
财报
ANNUALS
招股书
PROSPECTUS
期货研究
FUTURES
金工量化
QUANT
20260227中辉期货生猪月报:节后供需恢复,盘面缺乏上行动能
2026-03-02
中辉期货
M***
20页
铁矿石:需求回升,矿价仍坚挺
2026-03-02
中辉期货
S***
17页
20260302【能化板块】中辉期货能源化工板块日报
2026-03-02
中辉期货
张***
17页
20260302【农产品板块】中辉期货农产品板块日报
2026-03-02
中辉期货
罗***
8页
20260302【有色板块】中辉期货有色金属日报
2026-03-02
中辉期货
程***
8页
20260302【黑色板块】中辉期货黑色板块日报
2026-03-02
李海蓉、陈为昌
中辉期货
D***
7页
钢材月度策略报告
2026-02-27
陈为昌、李海蓉、李卫东
中辉期货
邓***
38页
20260227棉系月报:内外因素共振推动 上方仍有想象空间
2026-02-27
贾晖、曹以康
中辉期货
乐***
27页
PVC月报:库存高位难改,弱势震荡
2026-02-27
郭建锋、郭艳鹏、李倩
中辉期货
肖***
25页
20260227【能化板块】中辉期货能源化工板块日报
2026-02-27
中辉期货
心***
17页
上一页
1
...
14
15
16
17
18
...
266
下一页
热门搜索
在线教育
房地产
钢铁
新能源汽车
物流
小米
瑞幸咖啡
医疗器械
换一批
主要行业
换一批
信息技术
金融
医药生物
电子设备
机械设备
建筑建材
基础化工
食品饮料
文化传媒
特色标签
深度研究
非券商报告
英译中
主要机构
换一批