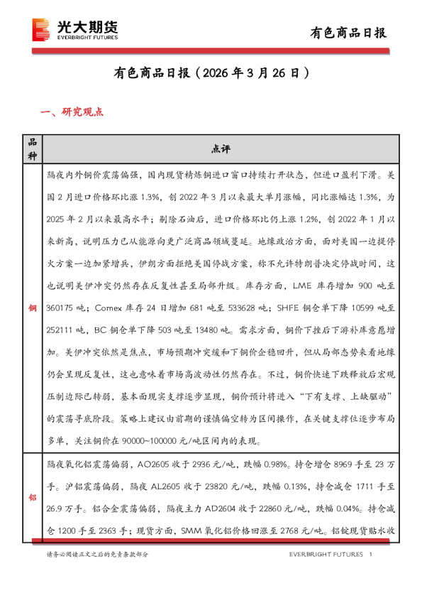
一、研究观点
本报告围绕有色金属市场展开分析,通过日度数据监测、图表分析等方式,对现货升贴水、SHFE近远月价差、LME库存、SHFE库存、社会库存以及冶炼利润等关键指标进行深入研究,旨在为投资者提供市场参考。
二、日度数据监测
报告对有色金属市场的日度数据进行监测,为后续分析提供基础数据支持。
三、图表分析
3.1 现货升贴水
资料来源:iFind光大期货研究所
通过分析现货升贴水数据,评估市场供需关系和价格走势。
3.2 SHFE近远月价差
资料来源:iFind光大期货研究所
分析SHFE近远月价差,判断市场对未来价格的预期。
3.3 LME库存
资料来源:iFind光大期货研究所
监测LME库存变化,评估全球市场供需状况。
3.4 SHFE库存
资料来源:iFind光大期货研究所
分析SHFE库存数据,判断国内市场供需平衡。
3.5 社会库存
资料来源:SMM光大期货研究所
监测社会库存变化,评估市场流通量和库存水平。
3.6 冶炼利润
资料来源:SMM光大期货研究所
分析冶炼利润,评估产业链上下游盈利状况。
有色金属团队介绍
展大鹏,理科硕士,现任光大期货研究所有色研究总监,贵金属资深研究员,黄金中级投资分析师,连续多年上期所优秀金属分析师、期货日报&证券时报最佳工业品期货分析师。十多年商品研究经验,服务于多家现货龙头企业,在公开报刊杂志发表专业文章数十篇,长期接受期货日报、中证报、上证报、证券时报、第一财经、华夏时报等多家媒体采访,团队连续四届荣获期货日报&证券时报最佳金属产业期货研究团队奖。
期货从业资格号:F3013795 期货交易咨询资格号:Z0013582 E-mail:Zhandp@ebfcn.com.cn
王珩,澳大利亚阿德莱德大学金融学硕士,现任光大期货研究所有色研究员,主要研究方向为铝硅。第十八届期货日报&证券时报最佳绿色金融新材料期货分析师,2022年度上期所优秀新人分析师。扎根国内有色行业研究,跟踪新能源产业链动态,为客户提供及时的热点和政策解读,深入套期保值会计及套保信披方面研究,更好的服务上市公司风险管理。撰写多篇深度报告,获得客户高度认可,长期接受证券时报、期货日报、华夏时报、文华财经等多家媒体采访。
期货从业资格号:F3080733 期货交易咨询资格号:Z0020715 E-mail:Wangheng@ebfcn.com.cn
朱希,英国华威大学理学硕士,现任光大期货研究所有色研究员,主要研究方向为锂镍。第十八届期货日报&证券时报最佳绿色金融新材料期货分析师。重点聚焦有色与新能源融合,跟踪锂镍产业动态,服务于多家新能源产业龙头企业,为客户提供及时的热点和政策解读,撰写多篇深度报告,获得客户高度认可,长期接受证券时报、期货日报、华夏时报、文华财经等多家媒体采访。
期货从业资格号:F03109968 交易咨询从业证书号:Z0021609 E-mail:zhuxi@ebfcn.com.cn
免责声明
请务必阅读正文之后的免责条款部分。 EVERBRIGHT FUTURES 12 本报告的信息均来源于公开资料,我公司对这些信息的准确性、可靠性和完整性不作任何保证,也不保证所包含的信息和建议不会发生任何变更。我们已力求报告内容的客观、公正,但文中的观点、结论和建议仅供参考,并不构成任何具体产品、业务的推介以及相关品种的操作依据和建议,投资者据此作出的任何投资决策自负盈亏,与本公司和作者无关。

一、研究观点
二、日度数据监测
三、图表分析
3.1现货升贴水
资料来源:iFind光大期货研究所
3.2SHFE近远月价差
资料来源:iFind光大期货研究所
3.3LME库存
资料来源:iFind光大期货研究所
3.4SHFE库存
资料来源:iFind光大期货研究所
3.5社会库存
资料来源:SMM光大期货研究所
3.6冶炼利润
资料来源:SMM光大期货研究所
有色金属团队介绍
展大鹏,理科硕士,现任光大期货研究所有色研究总监,贵金属资深研究员,黄金中级投资分析师,连续多年上期所优秀金属分析师、期货日报&证券时报最佳工业品期货分析师。十多年商品研究经验,服务于多家现货龙头企业,在公开报刊杂志发表专业文章数十篇,长期接受期货日报、中证报、上证报、证券时报、第一财经、华夏时报等多家媒体采访,团队连续四届荣获期货日报&证券时报最佳金属产业期货研究团队奖。
期货从业资格号:F3013795期货交易咨询资格号:Z0013582E-mail:Zhandp@ebfcn.com.cn王珩,澳大利亚阿德莱德大学金融学硕士,现任光大期货研究所有色研究员,主要研究方向为铝硅。第十八届期货日报&证券时报最佳绿色金融新材料期货分析师,2022年度上期所优秀新人分析师。扎根国内有色行业研究,跟踪新能源产业链动态,为客户提供及时的热点和政策解读,深入套期保值会计及套保信披方面研究,更好的服务上市公司风险管理。撰写多篇深度报告,获得客户高度认可,长期接受证券时报、期货日报、华夏时报、文华财经等多家媒体采访。
期货从业资格号:F3080733期货交易咨询资格号:Z0020715 E-mail:Wangheng@ebfcn.com.cn朱希,英国华威大学理学硕士,现任光大期货研究所有色研究员,主要研究方向为锂镍。第十八届期货日报&证券时报最佳绿色金融新材料期货分析师。重点聚焦有色与新能源融合,跟踪锂镍产业动态,服务于多家新能源产业龙头企业,为客户提供及时的热点和政策解读,撰写多篇深度报告,获得客户高度认可,长期接受证券时报、期货日报、华夏时报、文华财经等多家媒体采访。期货从业资格号:F03109968交易咨询从业证书号:Z0021609 E-mail:zhuxi@ebfcn.com.cn
免责声明
请务必阅读正文之后的免责条款部分EVERBRIGHT FUTURES12本报告的信息均来源于公开资料,我公司对这些信息的准确性、可靠性和完整性不作任何保证,也不保证所包含的信息和建议不会发生任何变更。我们已力求报告内容的客观、公正,但文中的观点、结论和建议仅供参考,并不构成任何具体产品、业务的推介以及相关品种的操作依据和建议,投资者据此作出的任何投资决策自负盈亏,与本公司和作者无关。