您的浏览器禁用了JavaScript(一种计算机语言,用以实现您与网页的交互),请解除该禁用,或者联系我们。[光大期货]:有色商品日报 - 发现报告

有色商品日报

2025-12-10展大鹏、王珩、朱希光大期货L***
AI智能总结
查看更多
有色商品日报

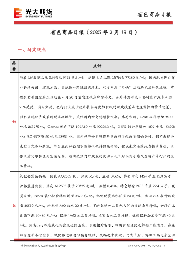
一、研究观点 二、日度数据监测 三、图表分析 3.1现货升贴水 资料来源:iFind光大期货研究所 3.2SHFE近远月价差 资料来源:iFind光大期货研究所 3.3LME库存 资料来源:iFind光大期货研究所 3.4SHFE库存 资料来源:iFind光大期货研究所 3.5社会库存 资料来源:SMM光大期货研究所 3.6冶炼利润 资料来源:SMM光大期货研究所 有色金属团队介绍 展大鹏,理科硕士,现任光大期货研究所有色研究总监,贵金属资深研究员,黄金中级投资分析师,上期所优秀金属分析师,期货日报&证券时报最佳工业品期货分析师。十多年商品研究经验,服务于多家现货龙头企业,在公开报刊杂志发表专业文章数十篇,长期接受期货日报、中证报,上证报、证券时报、第一财经、华夏时报等多家媒体采访,团队曾荣获第十六届、第十五届期货日报&证券时报最佳金属产业期货研究团队奖,上期所2016年度有色金属优秀产业团队称号。 期货从业资格号:F3013795期货交易咨询资格号:Z0013582E-mail:Zhandp@ebfcn.com.cn王珩,澳大利亚阿德莱德大学金融学硕士,现任光大期货研究所有色研究员,主要研究方向为铝硅。扎根国内有色行业研究,跟踪新能源产业链动态,为客户提供及时的热点和政策解读,撰写多篇深度报告,获得客户高度认可;深入套期保值会计及套保信披方面研究,更好的服务上市公司风险管理。 期货从业资格号:F3080733期货交易咨询资格号:Z0020715 E-mail:Wangheng@ebfcn.com.cn朱希,英国华威大学理学硕士,现任光大期货研究所有色研究员,主要研究方向为锂镍。重点聚焦有色与新能源融合,跟踪新能源产业链动态,为客户提供及时的热点和政策解读,撰写多篇深度报告,获得客户高度认可。 期货从业资格号:F03109968期货交易咨询资格号:Z0021609 E-mail:zhuxi@ebfcn.com.cn 免责声明 请务必阅读正文之后的免责条款部分EVERBRIGHT FUTURES12本报告的信息均来源于公开资料,我公司对这些信息的准确性、可靠性和完整性不作任何保证,也不保证所包含的信息和建议不会发生任何变更。我们已力求报告内容的客观、公正,但文中的观点、结论和建议仅供参考,并不构成任何具体产品、业务的推介以及相关品种的操作依据和建议,投资者据此作出的任何投资决策自负盈亏,与本公司和作者无关。