AI智能总结
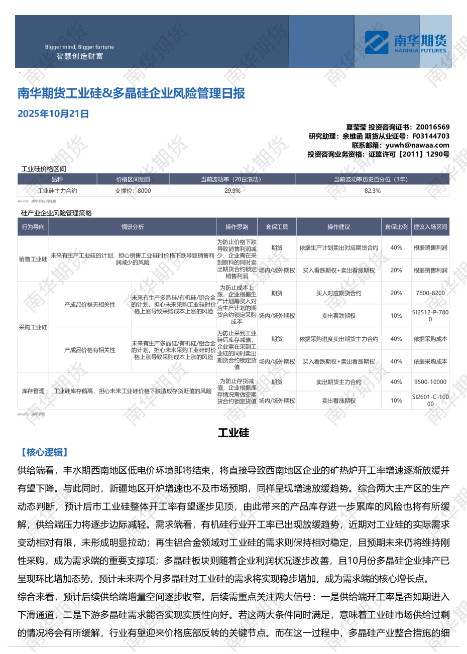
2025年11月20日 夏莹莹 投资咨询证书:Z0016569研究助理:余维函 期货从业证号:F03144703联系邮箱:yuwh@nawaa.com投资咨询业务资格:证监许可【2011】1290号 工业硅 【核心逻辑】 供给端看,丰水期西南地区低电价环境即将结束,将直接导致西南地区企业的矿热炉开工率增速逐渐放缓并有望下降。与此同时,新疆地区开炉增速也不及市场预期,同样呈现增速放缓趋势。综合两大主产区的生产动态判断,预计后市工业硅整体开工率有望逐步见顶,由此带来的产品库存进一步累库的风险也将有所缓解,供给端压力将逐步边际减轻。需求端看,有机硅行业开工率已出现放缓趋势,近期对工业硅的实际需求变动相对有限,未形成明显拉动;再生铝合金领域对工业硅的需求则保持相对稳定,且预期未来仍将维持刚性采购,成为需求端的重要支撑项;11月份多晶硅企业排产有减少态势,预计未来对工业硅的需求将有所减少。 综合来看,预计工业硅仍处于宽幅震荡偏弱阶段,目前暂无显著驱动。 【利多解读】 1.“反内卷”政策释放积极信号,显著提振宏观市场情绪; 2. 成本端短期进一步下行的空间有限,且当前利润估值处于偏低水平,供给端出现停产的概率有所上升。 【利空解读】 1. 下游多晶硅、有机硅企业产量下滑,需求端因此进一步走弱。 多晶硅 【核心逻辑】 当前主导多晶硅期货价格走势的核心逻辑,聚焦于以下因素:11月份光伏收储平台能否成立、11月份仓单集中注销的压力、需求端组件招中标价格能否稳定上涨(即多晶硅涨价能否顺利传导至终端),以及光伏竞价上网电价能否提升。 从时间维度看,当前市场已经反应完10月份平台未落地的现状,但市场又传言11月中旬光伏收储平台落地,需重点关注光伏会议以及市场情况。其次,随着11月份的临近,市场将逐渐进入广期所规定的11月份多晶硅仓单集中注销周期,若届时多头缺乏承接意愿,PS2511合约可能面临较大平仓压力。 从基本面维度看,当前市场呈现“供给增量、需求平稳”特征:供给端光伏产业上游多晶硅产量未来有下降趋势,但未出现明显去库态势,供给压力仍存;需求端,长期需求仍依赖四季度国家出台的2026年光伏政策,以及终端光伏上网电价能否抬升——这直接决定光伏电站投资回报率,进而影响产业链整体需求。 综上所述,当前市场短期交易主线围绕“11月收储平台成立与否”展开,后续将逐步切换至“11月仓单集中注销”的预期博弈,同时需警惕政策或节点真空期内各类不实信息对市场情绪的扰动。从风险角度出发,当前多晶硅期货波动率远高于碳酸锂、工业硅等品种,整体风险程度较高,建议投资者谨慎参与,做好仓位控制与风险对冲。 【利多解读】 1. 未来行业或出台产能整合与出清计划,若产业内达成实质性的整合协议,则有望推动多晶硅产业格局改善; 【利空解读】 1. 若产业整合与出清计划未能落地,企业延续当前正常生产节奏,库存大概率将继续累积。 一、期货数据 source:同花顺,南华研究 二、现货数据 三、基差与仓单 source:同花顺,SMM,南华研究 多晶硅产业日度数据汇总 一、期货数据 source:同花顺,南华研究 二、现货数据 三、基差与仓单数据