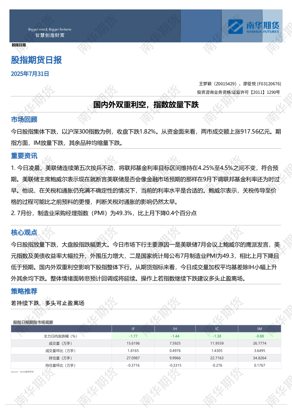
AI智能总结
2025年7月31日 谨慎持仓 观点:交易盘继续持有 南华研究院高翔(Z0016413)投资咨询业务资格:证监许可【2011】1290号 盘面点评: 国债期货高开高走,全天偏强运行,全线收涨。资金方面,跨月压力显现,但经过此前连续净投放,市场情绪稳定,从资金面情绪指数来看,各机构压力并不大。公开市场今天转为净回笼,7D逆回购净回笼478亿。资金利率盘前小幅走高,但随后持续下行,截至收盘GC001已经下至1%,流动性相当充裕。 日内消息: 1.记者注意到,在广东打响地方层面金融业反内卷第一枪后,工商银行也在大行层面率先表态。7月30日刚刚结束的年中工作会议上,工商银行明确要求带头整治“内卷式”竞争,成为首家将反内卷列入下半年工作重点的国有大行。 行情研判: 当前预期纠偏情绪改善,基本面延续趋势,资金面依旧宽松,多方共振支持行情转向。而技术层面,量价配合确认了短周期的双底反转走势,目前T2509价格已经基本回到7月23日(因为煤炭超产整改引发的)跳空缺口下方,来到第一反弹点位附近。 但从日内期债相对于现券利率还有隔壁权益市场的跌幅来看,当前行情强度尚可,并不能判定一波大的上涨趋势到来,更多还是情绪修正行情。因此在持有乐观情绪继续持有的同时,可以通过及时兑现,等待关键时点再加仓的做法来稳定心态。 具体来说,建议交易仓位继续持有,可适当上调止损确保浮盈,后续若出现回踩或者突破补上缺口,都是加仓时机。