AI智能总结
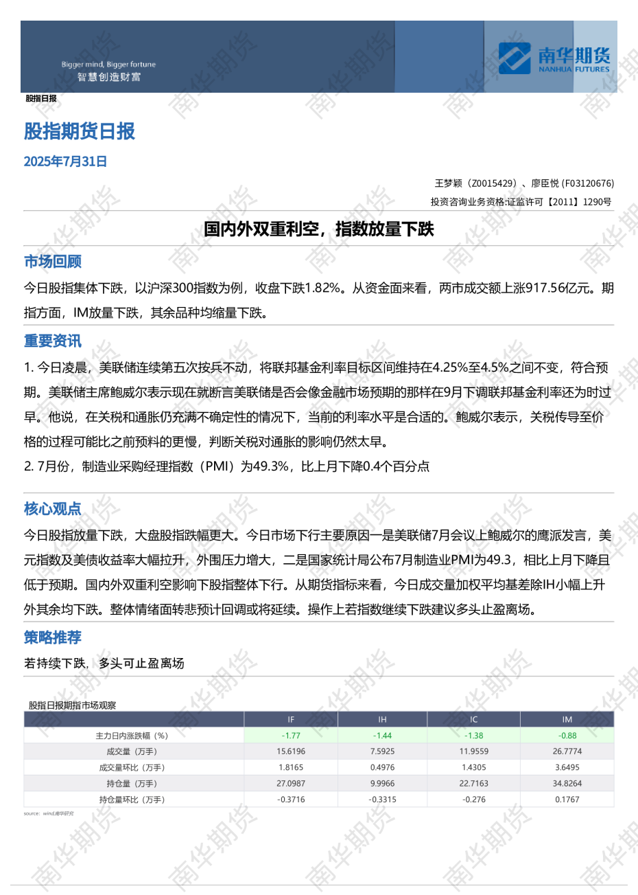
2025年7⽉31⽇ 王梦颖(Z0015429)、廖⾂悦(F03120676)投资咨询业务资格:证监许可【2011】1290号 国内外双重利空,指数放量下跌 市场回顾 今日股指集体下跌,以沪深300指数为例,收盘下跌1.82%。从资金面来看,两市成交额上涨917.56亿元。期指方面,IM放量下跌,其余品种均缩量下跌。 重要资讯 1. 今日凌晨,美联储连续第五次按兵不动,将联邦基金利率目标区间维持在4.25%至4.5%之间不变,符合预期。美联储主席鲍威尔表示现在就断言美联储是否会像金融市场预期的那样在9月下调联邦基金利率还为时过早。他说,在关税和通胀仍充满不确定性的情况下,当前的利率水平是合适的。鲍威尔表示,关税传导至价格的过程可能比之前预料的更慢,判断关税对通胀的影响仍然太早。 2. 7月份,制造业采购经理指数(PMI)为49.3%,比上月下降0.4个百分点 核⼼观点 今日股指放量下跌,大盘股指跌幅更大。今日市场下行主要原因一是美联储7月会议上鲍威尔的鹰派发言,美元指数及美债收益率大幅拉升,外围压力增大,二是国家统计局公布7月制造业PMI为49.3,相比上月下降且低于预期。国内外双重利空影响下股指整体下行。从期货指标来看,今日成交量加权平均基差除IH小幅上升外其余均下跌。整体情绪面转悲预计回调或将延续。操作上若指数继续下跌建议多头止盈离场。 策略推荐 若持续下跌,多头可止盈离场