您的浏览器禁用了JavaScript(一种计算机语言,用以实现您与网页的交互),请解除该禁用,或者联系我们。 [南华期货]:南华贵金属日报:收低位十字形 - 发现报告

南华贵金属日报:收低位十字形

2025-07-29 夏莹莹 南华期货 小烨
报告封面

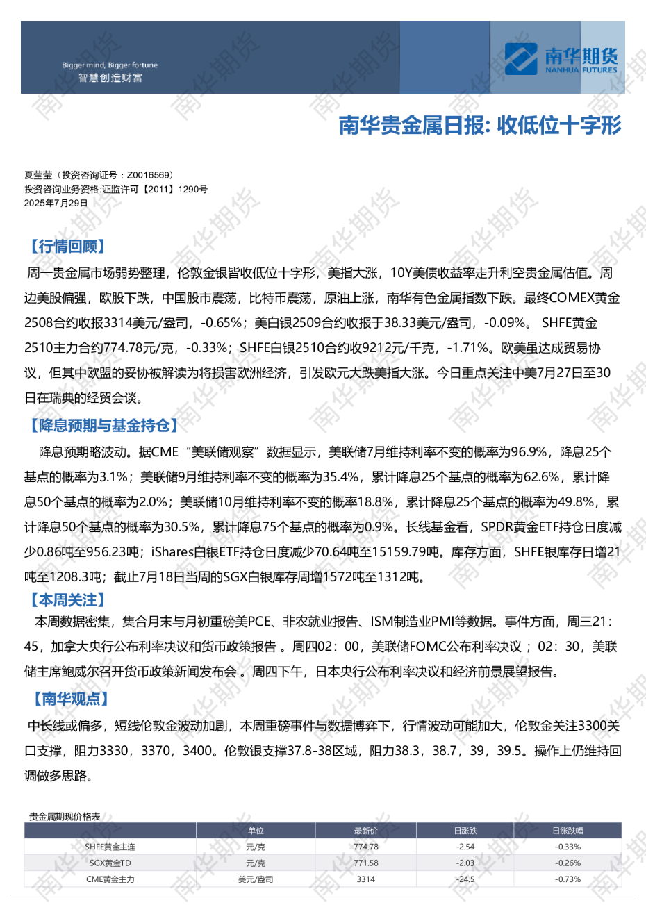
夏莹莹(投资咨询证号:Z0016569)投资咨询业务资格:证监许可【2011】1290号2025年7月29日 【行情回顾】 周一贵金属市场弱势整理,伦敦金银皆收低位十字形,美指大涨,10Y美债收益率走升利空贵金属估值。周边美股偏强,欧股下跌,中国股市震荡,比特币震荡,原油上涨,南华有色金属指数下跌。最终COMEX黄金2508合约收报3314美元/盎司,-0.65%;美白银2509合约收报于38.33美元/盎司,-0.09%。 SHFE黄金2510主力合约774.78元/克,-0.33%;SHFE白银2510合约收9212元/千克,-1.71%。欧美虽达成贸易协议,但其中欧盟的妥协被解读为将损害欧洲经济,引发欧元大跌美指大涨。今日重点关注中美7月27日至30日在瑞典的经贸会谈。 【降息预期与基金持仓】 降息预期略波动。据CME“美联储观察”数据显示,美联储7月维持利率不变的概率为96.9%,降息25个基点的概率为3.1%;美联储9月维持利率不变的概率为35.4%,累计降息25个基点的概率为62.6%,累计降息50个基点的概率为2.0%;美联储10月维持利率不变的概率18.8%,累计降息25个基点的概率为49.8%,累计降息50个基点的概率为30.5%,累计降息75个基点的概率为0.9%。长线基金看,SPDR黄金ETF持仓日度减少0.86吨至956.23吨;iShares白银ETF持仓日度减少70.64吨至15159.79吨。库存方面,SHFE银库存日增21吨至1208.3吨;截止7月18日当周的SGX白银库存周增1572吨至1312吨。 【本周关注】 本周数据密集,集合月末与月初重磅美PCE、非农就业报告、ISM制造业PMI等数据。事件方面,周三21:45,加拿大央行公布利率决议和货币政策报告 。周四02:00,美联储FOMC公布利率决议 ;02:30,美联储主席鲍威尔召开货币政策新闻发布会 。周四下午,日本央行公布利率决议和经济前景展望报告。 【南华观点】 中长线或偏多,短线伦敦金波动加剧,本周重磅事件与数据博弈下,行情波动可能加大,伦敦金关注3300关口支撑,阻力3330,3370,3400。伦敦银支撑37.8-38区域,阻力38.3,38.7,39,39.5。操作上仍维持回调做多思路。 source:wind,彭博,同花顺,南华研究