AI智能总结
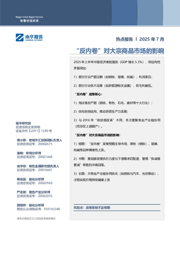
南华研究院投资咨询业务资格:证监许可【2011】1290号傅小燕:宏观外汇创新团队负责人投资咨询证号:Z0002675潘响:宏观分析师投资咨询证号:Z0021448肖宇非:有色金属研究部负责人投资咨询证号:Z0018441寿佳露:能化分析师投资咨询证号:Z0020569严志妮:黑色产业分析师投资咨询证号:Z0022076顾恒烨:能化分析师期货从业资格证号:F03143348请务必阅读正文之后的免责条款部分 请务必阅读正文之后的免责条款部分目录章节1.“反内卷”政策提出...............................................................................................12.产业“内卷”特征分析...........................................................................................33.“反内卷”对大宗商品影响分析.............................................................................8 i 请务必阅读正文之后的免责条款部分目录图表图:名义GDP和实际GDP同比情况.......................................................................1图:规模以上工业增加值利润同比情况.....................................................................1图:7月初以来南华商品指数大幅上涨.....................................................................2图:PPI有色金属产业链利润压力............................................................................6图:黑色产业链利润压力...........................................................................................6图:冶金产业利润压力指数.......................................................................................7图:设备及汽车制造业成本传导...............................................................................7表:“反内卷”对大宗商品影响分析........................................................................8图:高炉开工率(%)..................................................................................................9图:“反内卷”对钢铁行业影响逻辑......................................................................10图:铁水产量..........................................................................................................11图:钢材即期利润....................................................................................................11图:钢材产品产量....................................................................................................11图:钢材消费量........................................................................................................11图:玻璃厂库存季节性...........................................................................................12图:浮法玻璃厂家库存季节性.................................................................................12图:沙河期现商库存季节性.....................................................................................12图:沙河厂库季节性................................................................................................12图:浮法玻璃在产产业结构.....................................................................................12图:纯碱产量季节性...............................................................................................13 ii 请务必阅读正文之后的免责条款部分iii图:纯碱库存季节性................................................................................................13图:烧碱周度开工率...............................................................................................14图:烧碱工厂库存季节性.........................................................................................14图:电解铝行业产能与产量波动..............................................................................15图:冶炼端产能与产量波动.....................................................................................16 请务必阅读正文之后的免责条款部分1.“反内卷”政策提出1.1宏观背景当前,我国经济表现亮眼,上半年GDP数据已正式公布:二季度GDP同比增长5.2%,超出5%的预期目标;上半年累计增速达5.3%,整体经济交出了一份亮眼的中期答卷。这一态势显著缓解了下半年的增长压力——按照全年目标测算,下半年经济增速只需达到4.7%,即可顺利完成全年任务。不过,若从"三驾马车"的动力结构观察,当前经济的支撑存在一定特殊性:消费增长主要依赖以旧换新政策的拉动,投资端则以基础设施投资为主要支撑,而出口在上半年受"抢出口""抢转口"效应影响,表现明显偏强。展望下半年,经济运行仍面临一些压力值得关注。一方面,居民需求依旧偏弱,二季度名义GDP与实际GDP增速的差值边际扩大,导致宏观数据与微观体感的差距有所拉大;另一方面,企业端利润增速仍处于负值区间,部分行业出现产能过剩现象,制约了企业的良性发展。图:名义GDP和实际GDP同比情况来源:WIND、南华研究深入分析各行业供应端和需求端的矛盾,我们发现,部分行业呈现“供大于需,产业链利润分配不合理”的特征;部分行业呈现“供不足需,产业链毛利整体偏低”的特征。对于产能过剩且利润率低的行业,反内卷政策旨在通过优化资源配置,提升产业链整体效率,缓解供需矛盾,进而推动大宗商品价格回归合理区间;对于供不足需的行业,政策则鼓励技术创新和产业升级,增加有效供给,稳定市场价格,为投资者创造新的交易机会。1.2“反内卷”政策提出18日,工信部在国办新闻发布会上表示,将实施新一轮钢铁、有色金属、石化、建材等等十大重点行业稳增长工作方案,推动重点行业着力调结构、优供给、淘汰落后产能。不到100字的主要内容却涵盖了未来国家在产业政策上的调整,也体现了 第1页图:规模以上工业增加值利润同比情况来源:WIND、南华研究 请务必阅读正文之后的免责条款部分第2页国家大力发展新质生产力的目标下所作出的重大举措。大宗商品市场偏于产业链的上游,诸多领域产业政策的调整对大宗商品价格的影响显而易见。7月份以来,南华商品指数触底反弹,其中分板块指数涨幅较大,南华黑色指数环比月初上涨4.66%,南华能化指数、南华金属指数、南华农产品指数环比月初上涨超2%。我们认为,本次反内卷式的产业政策调整与去产能式的产业政策调整区别大于联系。因此,对于国内经济发展、大宗商品市场的影响也更加深远。图:7月初以来南华商品指数大幅上涨来源:南华研究首先,总结梳理一下目前宏观大背景,理解为什么会在这个时候推出反内卷;其次,从宏观层面来理解上述产业的内卷特征,理解为什么重点强调这些行业的反内卷;最后,分析上述行业的反内卷对大宗商品市场的影响,有哪些交易机会可以把握? 请务必阅读正文之后的免责条款部分2.产业“内卷”特征分析我们从供给角度:行业增加值、产能利用率以及产品产量,需求角度:固定资产投资、产品消费量,价格角度:工业企业利润、具体行业利润,三个维度进行分析反内卷行业的主要特征。2.1供给角度看产业“内卷”1)从生产端观察,除原材料制造业中的非金属矿物制品业工业增加值同比增速持续保持负值外,食品制造、电气机械、汽车制造、电子通信等行业的增速相较于整体工业水平而言并不低。值得注意的是,这些行业的产能利用率处于历史低位,但工业增加值增速并未出现大幅下滑。这种结构性矛盾的存在,意味着需要政策层面进一步发力,推动过剩产能加速出清。而本次“反内卷”政策的出台,或将成为助力相关产业治理产能过剩的重要契机。表:各行业工业增加值累计同比情况(%)来源:WIND、南华研究2)从产能利用率指标观察,部分中游制造业与下游消费行业的产能利用率已处于历史相对低位,食品制造、电气机械、汽车制造、非金属矿物等行业的产能利用率降至历史10%分位以下,电子通信行业则处于历史20%分位。整体来看,产能利用率偏低的行业主要集中在中游设备领域,另有小部分分布于下游消费及上游原材料行业,且这些行业的产能利用率在2025年尚未显现大幅改善的趋势。 第3页 请务必阅读正文之后的免责条款部分来源:WIND、南华研究3)进一步分析可见,上述产能利用率偏低但生产增速相对较高的产业,并非全属落后产能。参考四部门联合印发的《新产业标准化领航工程实施方案(2023─2035年)》中明确的、全面推进新兴产业标准体系建设的8大领域,并结合以行业(产品部门)分类为基础的投入产出表计算得出的影响力系数与感应度系数,能够发现,电气机械、汽车制造、电子通信等行业均属于与新质生产力紧密相关的领域。由此可见,产能过剩的行业中既有落后产能,也包含不少优质产业。部分行