AI智能总结
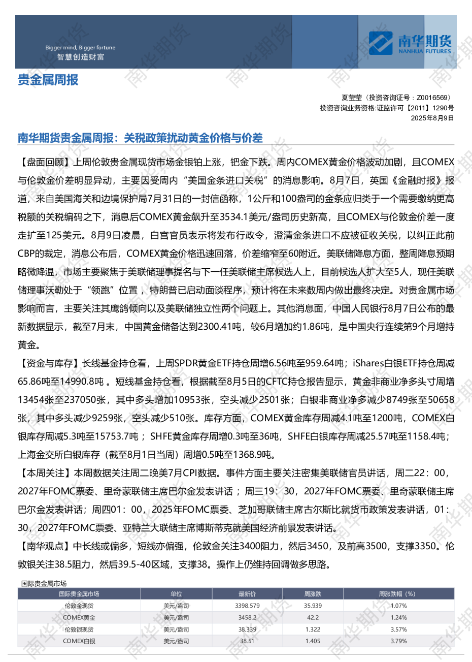
黄金:关税问题再出扰动白银:高位震荡投资咨询从业资格号:Z0002529wangrong013179@gtjas.com投资咨询从业资格号:Z0020476liuyuxuan023982@gtjas.com昨日收盘价日涨幅昨日夜盘收盘价沪金2508771.080.83%771.70黄金T+D769.220.83%767.603333.000.32%-#N/A#N/A-沪银250888930.16%9014.00白银T+D88990.55%897337.6252.79%-#N/A#N/A-昨日成交较前日变动昨日持仓36,525-33,90571,251148,397-7,435275,285沪银2508119,962-74,306173,97480,65135,371125,701昨日前日-1.86-1.86#N/A#N/A套利成本4.775.64385.53-3.19293-8,150-8,195套利成本73.4184.743,981-650美元指数1千克,Comex黄金一手交易单位是100金衡盎司(折合约为3.11千克)。昨日持仓948.8114,889.93昨日库存36,876,7941,297,158497,289,105昨日价格97.57#N/A1.177.18146.541.21 夜盘涨幅0.07%-0.12%-1.45%1.37%--较前日变动-3,898-17,366-11,9950较前日变动1-76较前日变动3,00024,585260-23751-643,841较前日变动0.00#N/A-0.87388.7244-11.34,631较前日变动0.08%-0.07%#N/A0.000.050.00 请务必阅读正文之后的免责条款部分谈判,若无效将对等反制。2、特朗普:对铜征收50%的关税,8月1日起生效。和关税抢时间,交易商开始将铜运到夏威夷。汇丰:8月1日、50%关税,沪铜和伦铜的转折点。3、特朗普再催美联储迅速降息,称赞英伟达股价涨幅。特朗普政府再借美联储总部翻修“攻击”:白宫指鲍威尔“严重管理不善”。4、美联储理事沃勒:可以考虑7月降息,支持继续缩表,增加短期资产比重。美联储分歧又现:有人称关税对通胀影响不会持久,有人预计影响到明年。5、报道:OPEC+正讨论从10月起暂停增产。6、OpenAI重磅出手,六年来首发“开放权重”模型,微软独家协议或迎挑战。【趋势强度】黄金趋势强度:-1;白银趋势强度:1注:趋势强度取值范围为【-2,2】区间整数。强弱程分类如下:弱、偏弱、中性、偏强、强,-2表示最看空,2表示最看多。 2 请务必阅读正文之后的免责条款部分国泰君安期货有限公司(以下简称“本公司”)具有中国证监会核准的期货投资咨询业务资格(证监许可[2011]1449号)。本报告的观点和信息仅供本公司的专业投资者参考,无意针对或打算违反任何地区、国家、城市或其它法律管辖区域内的法律法规。本报告难以设置访问权限,若给您造成不便,敬请谅解。若您并非国泰君安期货客户中的专业投资者,请勿阅读、订阅或接收任何相关信息。本报告不构成具体业务的推介,亦不应被视为任何投资、法律、会计或税务建议,且本公司不会因接收人收到本报告而视其为本公司的当然客户。请您根据自身的风险承受能力自行作出投资决定并自主承担投资风险,不应凭借本内容进行具体操作。分析师声明作者具有中国期货业协会授予的期货投资咨询执业资格或相当的专业胜任能力,力求报告内容独立、客观、公正。本报告仅反映作者的不同设想、见解及分析方法。本报告所载的观点并不代表本公司或任何其附属或联营公司的立场,特此声明。免责声明本报告的信息来源于已公开的资料,但本公司对该等信息的准确性、完整性或可靠性不作任何保证。本报告所载的资料、意见及推测仅反映本公司于发布本报告当日的判断,本报告所指的期货标的的价格可升可跌,过往表现不应作为日后的表现依据。在不同时期,或因使用不同假设和标准,采用不同观点和分析方法,本公司可发出与本报告所载资料、意见及推测不一致的报告,对此本公司可不发出特别通知。本公司不保证本报告所含信息保持在最新状态。同时,本公司对本报告所含信息可在不发出通知的情形下做出修改,投资者应当自行关注相应的更新或修改。本报告中所指的研究服务可能不适合个别客户,不构成客户私人咨询建议,客户应考虑本报告中的任何意见或建议是否符合其特定状况。在任何情况下,本报告中的信息或所表述的意见均不构成对任何人的投资建议。在任何情况下,本公司、本公司员工或者关联机构不承诺投资者一定获利,不与投资者分享投资收益,也不对任何人因使用本报告中的任何内容所引致的任何直接或间接损失或与此有关的其他损失负任何责任。投资者务必注意,其据此做出的任何投资决策与本公司、本公司员工或者关联机构无关。市场有风险,投资需谨慎。投资者不应将本报告作为作出投资决策的唯一参考因素,亦不应认为本报告可以取代自己的判断。在决定投资前,如有需要,投资者务必向专业人士咨询并谨慎决策。版权声明本报告版权仅为本公司所有,未经书面许可,任何机构和个人不得以任何形式翻版、复制、发表或引用。如征得本公司同意进行引用、刊发的,需在允许的范围内使用,并注明出处为“国泰君安期货研究”,提示使用本报告的风险,且不得对本报告进行任何有悖原意的引用、删节和修改。若本公司以外的其他个人或机构(以下简称“该个人或机构”)发送本报告,则由该个人或机构独自为此发送行为负责。通过此途径获得本报告的投资者应自行联系该个人或机构以要求获悉更详细信息或进而交易本报告中提及的期货品种。本报告不构成本公司向该个人或机构之客户提供的投资建议,本公司、本公司员工或者关联机构亦不为该个人或机构之客户因使用本报告或报告所载内容引起的任何损失承担任何责任。除非另有说明,本报告中使用的所有商标、服务标记及标记均为国君期货所有或经合法授权被许可使用的商标、服务标记及标记,未经国君期货或商标所有权人的书面许可,任何单位或个人不得使用该商标、服务标记及标记。