本周锌价偏弱震荡,报收21925元/吨,国内七地锌锭库存7.96万吨,LME库存12.62万吨,锌精矿港口库存33.5万吨。核心逻辑围绕供给端矛盾,远期供给过剩预期下,周三因LME锌价带动沪锌拉升。宏观方面,贸易局势与战乱影响市场悲观预期,锌价跟随大盘下挫。基本面看,供给端远期宽松预期加强,锌锭库存累库,国内产能可消化矿增量,海外精炼锌增量不达预期,短期进口下降。需求端,5月终端产品出口明显下降,终端开工率受需求淡季影响均降。展望未来,锌短期重心下移已成事实,低库存短期支撑锌价,但若供需不匹配出现供过于求信号,锌价下方空间会更大。南华期货维持短期偏弱震荡观点,建议逢高沽空。
关键数据:
研究结论:
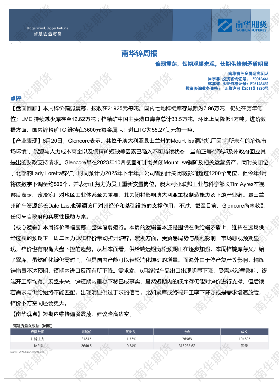
南华有⾊⾦属研究团队肖宇⾮投资咨询证号: Z0018441林嘉玮 从业资格证号:F03145451投资咨询业务资格: 证监许可【2011】1290号持仓成交76563104696315236.62暂无 点评任何来自政府的实质性援助方案。锌价下方空间还会更大。锌期货盘面数据(周度)source:SMM,南华研究,同花顺,wind 盘面数据最新价沪锌主力21845LME锌2640.5