您的浏览器禁用了JavaScript(一种计算机语言,用以实现您与网页的交互),请解除该禁用,或者联系我们。[南华期货]:南华原木产业风险管理日报:关注套保窗口期20250622 - 发现报告

南华原木产业风险管理日报:关注套保窗口期20250622

2025-06-22南华期货�***
AI智能总结
查看更多
南华原木产业风险管理日报:关注套保窗口期20250622

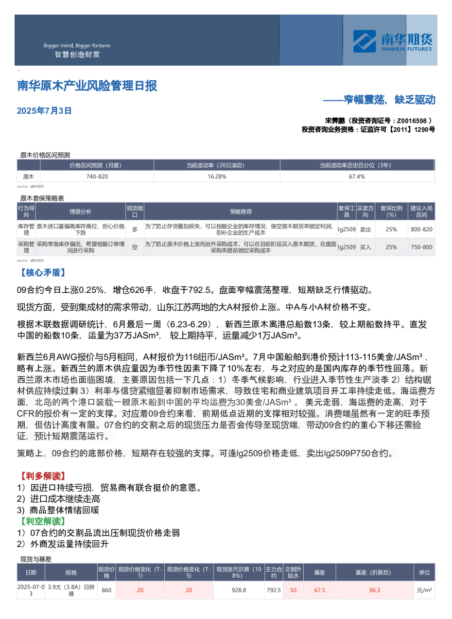
——期货升水,博弈激烈宋霁鹏(投资咨询证号:Z0016598)投资咨询业务资格:证监许可【2011】1290号当前波动率历史百分位(3年)67.4%套保比例(%)建议入场区间25%800-78550%9.5-144.5-7.550%750-80075%5.5-12基差基差(折算后)单位2845.2元/m³ 主力合交割升贴水50 现货涨尺折算(108%)约10907.2812