AI智能总结
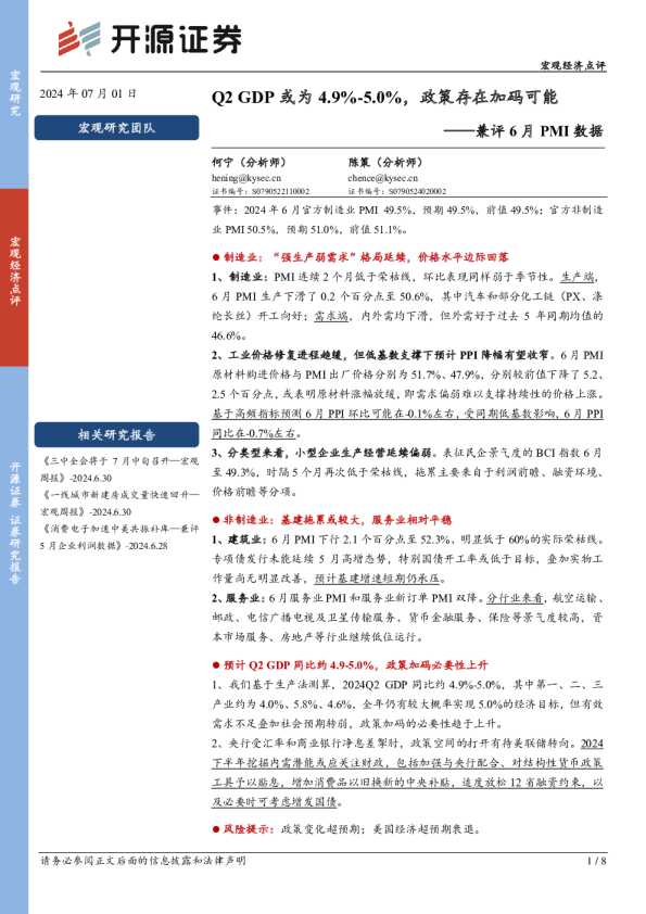
2024年07月01日 宏观研究团队 Q2GDP或为4.9%-5.0%,政策存在加码可能 ——兼评6月PMI数据 何宁(分析师)陈策(分析师) hening@kysec.cn 证书编号:S0790522110002 chence@kysec.cn 证书编号:S0790524020002 相关研究报告 《三中全会将于7月中旬召开—宏观周报》-2024.6.30 《一线城市新建房成交量快速回升—宏观周报》-2024.6.30 《消费电子加速中美共振补库—兼评 5月企业利润数据》-2024.6.28 事件:2024年6月官方制造业PMI49.5%,预期49.5%,前值49.5%;官方非制造业PMI50.5%,预期51.0%,前值51.1%。 制造业:“强生产弱需求”格局延续,价格水平边际回落 1、制造业:PMI连续2个月低于荣枯线,环比表现同样弱于季节性。生产端, 6月PMI生产下滑了0.2个百分点至50.6%,其中汽车和部分化工链(PX、涤纶长丝)开工向好;需求端,内外需均下滑,但外需好于过去5年同期均值的46.6%。 2、工业价格修复进程趋缓,但低基数支撑下预计PPI降幅有望收窄。6月PMI 原材料购进价格与PMI出厂价格分别为51.7%、47.9%,分别较前值下降了5.2、 2.5个百分点,或表明原材料涨幅放缓,即需求偏弱难以支撑持续性的价格上涨。基于高频指标预测6月PPI环比可能在-0.1%左右,受同期低基数影响,6月PPI同比在-0.7%左右。 3、分类型来看,小型企业生产经营延续偏弱。表征民企景气度的BCI指数6月 至49.3%,时隔5个月再次低于荣枯线,拖累主要来自于利润前瞻、融资环境、价格前瞻等分项。 非制造业:基建拖累或较大,服务业相对平稳 1、建筑业:6月PMI下行2.1个百分点至52.3%、明显低于60%的实际荣枯线。 专项债发行未能延续5月高增态势,特别国债开工率或低于目标,叠加实物工作量尚无明显改善,预计基建增速短期仍承压。 2、服务业:6月服务业PMI和服务业新订单PMI双降。分行业来看,航空运输、 邮政、电信广播电视及卫星传输服务、货币金融服务、保险等景气度较高,资本市场服务、房地产等行业继续低位运行。 预计Q2GDP同比约4.9-5.0%,政策加码必要性上升 1、我们基于生产法测算,2024Q2GDP同比约4.9%-5.0%,其中第一、二、三产业约为4.0%、5.8%、4.6%,全年仍有较大概率实现5.0%的经济目标,但有效需求不足叠加社会预期转弱,政策加码的必要性趋于上升。 2、央行受汇率和商业银行净息差掣肘,政策空间的打开有待美联储转向。2024下半年挖掘内需潜能或应关注财政,包括加强与央行配合、对结构性货币政策工具予以贴息,增加消费品以旧换新的中央补贴,适度放松12省融资约束,以及必要时可考虑增发国债。 宏观研究 宏观经济点评 开源证券 证券研究报 告 风险提示:政策变化超预期;美国经济超预期衰退。 目录 1、制造业:“强生产弱需求”格局延续,价格水平边际回落3 2、非制造业:基建拖累或较大,服务业相对平稳4 3、预计Q2GDP同比约4.9-5.0%,政策加码必要性上升6 4、风险提示6 图表目录 图1:6月制造业PMI强生产弱需求,价格水平边际回落3 图2:6月小型企业PMI底部小幅回升4 图3:6月BCI指数中,利润前瞻等分项下滑较快4 图4:6月建筑业PMI延续下行4 图5:6月专项债发行小幅放缓4 图6:特别国债开工进度仍需提速5 图7:6月石油沥青开工率处于历史低位5 图8:预计6月挖机内销增速仍高5 图9:6月水泥磨机转运率持平2023年同期5 图10:6月服务业PMI小幅回落6 图11:预计2024Q2GDP当季同比约4.9%-5.0%6 事件:2024年6月官方制造业PMI49.5%,预期49.5%,前值49.5%;官方非制造业PMI50.5%,预期51.0%,前值51.1%。 1、制造业:“强生产弱需求”格局延续,价格水平边际回落 (1)制造业:PMI连续2个月低于荣枯线。6月制造业PMI为49.5%、低于过去五年均值的50.1%,环比持平前值,同样弱于季节性的+0.2个百分点。生产端,6月PMI生产下滑了0.2个百分点至50.6%;需求端,PMI新订单、PMI新出口订单、PMI进口分别下降了1.5、2.3、1.3个百分点至49.6%、48.3%、46.8%,外需仍趋下滑,但好于过去5年同期均值的46.6%。 图1:6月制造业PMI强生产弱需求,价格水平边际回落 生产经营活动预期 +0.1 供货商配送时间 -0.6 生产 -0.2 新订单 -0.1 新出口订单 0.0 从业人员 0.0 -0.3 在手订单 原材料库存 -0.2 -5.2 +1.8产成品库存 -1.2 原材料购进价格 -2.5 +0.1 采购量 出厂价格进口 2024年6月过去五年6月均值 数据来源:Wind、开源证券研究所;注:除疫情等特殊期间,供应商配送时间通常为反向指标 (2)生产端具体来看,汽车和部分化工链开工向好。内需链来看,6月高炉开工率小幅回升,焦炉开工和螺纹钢表观需求量仍弱,水泥新国标支撑水泥价格持续回暖。外需链来看,6月汽车半钢胎平均开工率达78.6%、仍居历史高位,PX和涤纶长丝相对较好。 (3)工业价格修复进程趋缓,但低基数支撑下预计PPI降幅有望收窄。6月PMI原材料购进价格与PMI出厂价格分别为51.7%、47.9%,分别较前值下降了5.2、2.5个百分点,或表明需求偏弱难以支撑持续性的价格上涨,工业价格回升可能边际放缓。高频指标显示,截至6月21日的生产资料价格指数环比回落0.5%,6月南华工业品指数环比回落2.8%,CRB工业原料现货指数环比回落1.0%,我们预计6月PPI 环比可能在-0.1%左右,受同期低基数影响,6月PPI同比在-0.7%左右。 (4)分类型来看,小型企业生产经营延续偏弱。6月大型企业、中型企业、小型企业PMI为50.1%、49.8%、47.4%。表征民企景气度的BCI指数在6月下降了1.3个百分点至49.3%,时隔5个月再次低于荣枯线,分项来看拖累主要来自于利润前瞻、融资环境、价格前瞻。 图2:6月小型企业PMI底部小幅回升图3:6月BCI指数中,利润前瞻等分项下滑较快 % 56 54 52 50 48 46 44 42 2022-062023-062024-06 PMI:大型企业PMI:中型企业PMI:小型企业 80 % 70 60 50 40 30 20 2020-062021-102023-022024-06 BCIBCI:销售前瞻BCI:利润前瞻BCI:融资环境BCI:库存前瞻 数据来源:Wind、开源证券研究所数据来源:Wind、开源证券研究所 2、非制造业:基建拖累或较大,服务业相对平稳 (1)建筑业:6月PMI下行2.1个百分点至52.3%、明显低于60%的实际荣枯线1,建筑业新订单指数持平前值的44.1%。专项债发行未能延续5月高增态势,特别国债开工率或低于目标,叠加实物工作量尚无明显改善,预计基建增速短期仍承压。 资金端专项债发行小幅降速。截至6月30日发行进度为38.5%,较5月末提高 了8.6个百分点,较5月的+11.3个百分点有所放缓。实物工作量方面,发改委指出 “截至5月末,1万亿增发国债项目的开工率已经超过80%”,较4月末提高10个百分点,但与“6月底前全部开工建设”的预定目标有一定差距;6月石油沥青和水泥的开工率均处于历史低位;低基数支撑下,CME预估6月挖机内销7300台、同比增速为19.7%,今日工程数据显示6月前三周挖掘机开工小时数同比下降3.1%、较前值下行了4.1个百分点。 图4:6月建筑业PMI延续下行图5:6月专项债发行小幅放缓 70 100% 6080% 60% 5040% 20% 400% 专项债发行进度 2022-062022-122023-062023-122024-06 非制造业PMI:建筑业% 123 月月月 45678910 月月月月月月月 1112 月月 201920202021 非制造业PMI:建筑业:新订单%202220232024 数据来源:Wind、开源证券研究所数据来源:Wind、开源证券研究所 1景气指数以50%为界上下波动,但建筑业PMI自2012年以来仅有一次低于50%(2020年2月),2012-2022年均值59.2%,因此我们将该指标的“实际荣枯线”界定为60%。 图6:特别国债开工进度仍需提速图7:6月石油沥青开工率处于历史低位 100% 80% 60% 40% 20% 0% 特别国债开工进度 2024-022024-032024-042024-052024-06 60 % 开工率:石油沥青装置 50 40 30 20 W1W11W21W31W41W51201920202021 202220232024 数据来源:Wind、开源证券研究所数据来源:Wind、开源证券研究所 图8:预计6月挖机内销增速仍高图9:6月水泥磨机转运率持平2023年同期 80% 40% 0% 60% % 磨机转运率 90 30% 60 0% -40%-30%30 -80%-60% 2019-062021-122024-06 挖掘机国内销量:当月同比 挖掘机开工小时数:当月同比(右轴) 0 W1W11W21W31W41W51201920202021 202220232024 数据来源:Wind、CME、今日工程机械、开源证券研究所;注: 2024年6月为预测数据 数据来源:Wind、开源证券研究所 (2)服务业:6月PMI下行了0.3个百分点至50.2%,表征预期的服务业新订单PMI降至47.1%,两个指标均下滑。分行业来看,航空运输、邮政、电信广播电视 及卫星传输服务、货币金融服务、保险等行业景气度较高,资本市场服务、房地产等行业继续低位运行。 图10:6月服务业PMI小幅回落 60 55 50 45 40 35 2014-062019-062024-06 非制造业PMI:服务业%非制造业PMI:服务业:新订单% 数据来源:Wind、开源证券研究所 3、预计Q2GDP同比约4.9-5.0%,政策加码必要性上升 我们基于生产法测算,2024Q2GDP同比约4.9%-5.0%,其中第一、二、三产业约为4.0%、5.8%、4.6%,全年仍有较大概率实现5.0%的经济目标,但有效需求不足叠加社会预期转弱,政策加码的必要性趋于上升。需要指出的是,由于统计局调整了2022年GDP的最终核算数,模型拟合效果下降可能会带来一定偏差。 相对而言,央行受汇率和商业银行净息差掣肘,政策空间的打开有待美联储转向。2024下半年挖掘内需潜能或应关注财政,包括加强与央行配合、对结构性货币 政策工具予以贴息,增加消费品以旧换新的中央补贴,适度放松12省融资约束,以及必要时可考虑增发国债。 图11:预计2024Q2GDP当季同比约4.9%-5.0% 当季同比(%) GDP 第一产业 第二产业 工业 建筑业 第三产业 2024Q2增速预测 4.95 4.00 5.79 5.86 5.50 4.62 6月 5.28 4.00 5.38 5.40 5.30 5.50 5月 4.97 4.00 5.58 5.60 5.50 4.80 4月 4.60 4.00 6.51 6.70 5.70 3.50 数据来源:Wind、开源证券研究所 4、风险提示 政策变化超预期;美国经济超预期衰退。 特别声明 《证券期货投资者适当性管理办法》、《证券经营机构投资者适当性管理实施指引(试行)》已于2017年7月1日起 正式实施。根据上述规定,开源证券评定此研报的风险等级为R3(中风险),因此通过公共平台推送的研报其适用的投资者类别仅限定为专业投资者及风险承受能力为C