
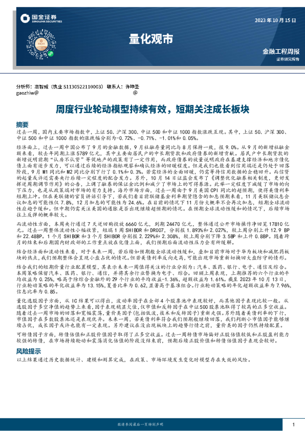
摘要 经济面上,过去一周11月工业企业利润数据公布,工业企业利润总额累计同比数额稳步改善,报-4.4%,较上个月上行3.2%。另外12月31日公布了12月国内制造业PMI。数据较上个月略微下滑0.4%,报49%。但我们从细项中发现较好的是,虽然制造业PMI总指数近3个月在下滑,但是生产经营活动预期细项其实是在稳步提升。生产经营活动预期反应的是经营企业对未来3个月生产经营活动整体水平的预期。稳步提升的数据说明企业家仍保持对于未来经营活动改善的信心。我们也期待后续更多的宽信用的政策出台,提振国内整体经营活动市场情况。由于以12月制造业PMI数据为代表的经济景气度数据仍未回暖,未来一周我们预期资金会倾向在小盘板块中进行配置。 另一方面,我们观测到海外美国三大股指(标普500、纳斯达克100和道琼斯指数)都出现了4小时级别的MACD顶背离,上涨动能有所衰减。而十年美债利率则是出现了4小时级别的MACD底背离,下跌动能衰减。截止2024年1月1 日,美国联储基金利率期货隐含美联储明年的降息次数已经大于5次,基本已经充分定价了明年的降息预期。若未来一周美联储官员的发言或者美联储会议纪要中表露出鹰派的态度,叠加美股上涨动能减弱的情况,很有可能触发美股的回调和美债利率触底反弹。所以总体来看,我们预估节后一两天市场还是会惯性上涨,但后续受到外围市场的影响,国内风险偏好提升的进程可能会略微受阻,从而给到更高盈亏比的进场机会。 而流动性方面,本周央行通过7天逆回购投放19290亿元,到期6720亿元,整体通过公开市场操作净投放12570亿元。短端1周SHIBOR和DR007,分别报1.867%和2.2513%,较上周分别上升10.5BP和16.16BP。1个月SHIBOR和3个月SHIBOR分别报2.482%和2.53%,较上周分别下降1.9BP和7.4BP。而且我们预期随着存款利率的下调,明年能有较为明显宽货币的预期,后续国内流动性能有所回升。 结合经济面和流动性来看,对于未来一周,我们推荐切换回对于小盘的配置。而且由于宽信用短期进展较慢但预期流动性能宽松,所以我们对于成长板块较为看好。综合来看我们未来一周推荐小盘成长板块。 从中期来看,根据我们构建的宏观择时策略给出的信号,择时模块给出的信号1月份的权益配置观点为谨慎偏多,配置比例为25%,较12月份来看有所提升。拆分来看,模型对12月份经济增长层面维持谨慎观点,信号强度为0%;模型对货币流动性层面信号强度提升至50%。该择时策略2023年年度收益率为-3.18%,同期Wind全A收益率为-5.19%。 另外我们的短期价量行业配置模型,对未来一周给出行业配置建议为:石油石化、有色金属、建材、电力设备及新能源、家电及食品饮料。回顾上周表现,上期推荐的六个行业的平均收益为1.71%,略低于除综合金融外的29个行业的平均收益2.17%,超额收益为-0.46%。回顾23年来看,我们的周频价量行业轮动模型在23年这个多数以基本面为基 础的行业轮动模型表现欠佳的年份依然表现出色。行业轮动策略组合23年收益率为-1.65%,相较行业等权配置收益率的-4.57%,有明显超额收益率(3.11%)。 量化选股因子方面,我们对八个大类选股因子在不同的股票池中的表现进行跟踪(全部A股、沪深300、中证500和中证1000)。从IC结果可以得出,上周一致预期、市值、成长和质量因子在全部4个股票池中表现较好,而其他因子表现比较一般。过去一周,分化市场结构开始回拢。市场从价值因子的偏好回归到体现过往成长性的成长因子和体现未来成长性的一致预期因子上面。而且可以看到随着过去一周后三天的大涨,市场的风险偏好整体有所提升,与成交量和换手率相关度高的技术因子和低波因子在过去一周表现不佳,市场追逐前期高波动的板块标的。但是我们预期这样的现象不会持续,若未来一周等到市场回到调整阶段,我们预期市场资金又会回归到对于低成交量、低换手率和低波动率板块的关注,所以我们建议未来一周还是维持对量价类因子(技术和低波因子)的配置,另外由于短期宽信用程度快速回暖的可能性不大且有流动性宽松预期,所以成长因子也是我们推荐的配置方向。 从IC结果可以看出正股成长、正股一致预期的上周表现较为不错。从择券因子多空组合净值来看,上周转正股一致预期取得了正的多空收益。过去一周转债市场偏好正股一致预期能力较强的转债,在市场持续轮动和震荡阶段结束前,预期后续正股一致预期因子表现会较好。 风险提示 以上结果通过历史数据统计、建模和测算完成,在政策、市场环境发生变化时模型存在失效的风险。 内容目录 一、市场概况4 1.1主要市场及行业指数表现4 1.2近期经济日历6 1.3市场宏观环境概况6 1.4北上资金流向观测7 1.5中期权益配置视角8 二、行业配置视角9 2.1行业配置策略观点9 2.2有效择时指标跟踪9 2.3微盘股指数择时与轮动指标监控10 三、量化因子视角12 3.1选股因子12 3.2转债因子13 附录13 风险提示14 图表目录 图表1:主要市场指数近期周度涨跌幅4 图表2:主要市场指数上周净值走势图4 图表3:A股市场全部行业(中信)涨跌幅情况5 图表4:A股市场行业总体资金流入和北向资金流入5 图表5:近期经济日历6 图表6:本周宏观数据概览6 图表7:各类利率走势7 图表8:北上资金各托管机构累计净流入(亿元)8 图表9:北上资金收益率及净流入变化8 图表10:北向单日净买入成交额20日均值与股指走势8 图表11:北向择时策略走势净值8 图表12:宏观择时模型最新观点(截至12月31日)8 图表13:宏观择时模型净值表现9 图表14:宏观择时模型超额收益表现9 图表15:行业轮动策略组合净值9 图表16:行业轮动策略分年度收益率9 图表17:各指标在不同行业上的择时胜率(截至2023年12月29日)10 图表18:十年国债利率同比:-9.95%(截至12月29日)11 图表19:波动率拥挤度同比:0.037(截至12月29日)11 图表20:微盘股/茅指数相对净值年均线11 图表21:微盘股指数和茅指数滚动20天斜率11 图表22:M1同比11 图表23:大类因子的IC均值与多空收益12 图表24:一致预期、市值、成长和反转因子多空净值(全部A股)12 图表25:质量、技术、价值和波动率因子多空净值(全部A股)12 图表26:可转债择券因子多空净值13 图表27:可转债择券因子IC均值与多空净值13 图表28:国金证券大类因子分类13 一、市场概况 1.1主要市场及行业指数表现 过去一周,国内主要市场指数中,上证50、沪深300指数、中证500和中证1000指数震荡下行。其中,上证50、沪深300、中证500和中证1000指数的涨跌幅分别2.45%、2.81%、2.21%和2.67%。 中信行业指数涨多跌少。电力设备及新能源指数、有色金属指数、石油石化指数、食品饮料指数及消费者服务指数等27个行业指数上涨,其中电力设备及新能源指数涨幅最大,周涨幅达5.17%。传媒、交通运输、煤炭行业指数下跌,其中传媒行业指数跌幅最大,周跌幅达-0.47%。 在电力设备及新能源行业方面,本周消息面上,12月26日,华为汽车问界M9上市,华为“巨鲸”800V高压电池平台,底部三层防护+智能电池云端BMS管理系统,大幅降低电车碰撞易燃易爆的概率。12月27日,协鑫光电在江苏省昆山高新区进行全球首个GW级大规格(1.2米×2.4米)钙钛矿叠层组件生产基地奠基仪式,推动钙钛矿组件进入商用时代。12月28日,小米汽车召开技术发布会,其中小米汽车与宁德时代共同研发的小米800V高压电池包,采用了自研CTB一体化电池技术,实现了全球领先的体积效率77.8%,技术平台能力上限可达到150kWh,续航超过1200km。总体来看,电力设备及新能源行业的估值处于较低水平,随着新技术的进步并带动市场需求的增长,市场参与者对电力设备及新能源行业发展寄予了较高的前景预期。 在有色金属行业方面,铜价上涨,主要是受国内低社库以及市场预期美国将降息影响,综合来看,在需求稍弱的牵制下后续继续上涨空间或有限,预计下周将延续震荡状态。黄金价格上涨,主要受美国经济增速逐步下行影响,加上全球地缘政经格局不确定性,去美元化需求不断提升,全球大部分央行仍在增持黄金储备等因素支撑,我们认为贵金属价格长期仍有上涨空间。锡价上涨,主要是因为国有大行下调存款利率以及美元指数在周中回落,展望未来一周,锡价或继续围绕21万震荡,振幅较窄。宏观对锡价影响较小,基本面的稳定在短期难有改变。总的来说,在经历了海外宏观衰退导致的共振下跌,库存维持低位对有色价格有一定支撑,随着供给增加去库尾声,预计有色价格整体维持震荡走势。 在食品饮料行业方面,StartUsinsight对顶级成分趋势和初创企业进行深入的研究,分析了1567家全球初创企业和规模化企业的样本。分析出十大成分趋势,包括:植物蛋白、 活性成分、微藻等。五粮液近期召开第27届1218共商共建共享大会,围绕量价管控、渠道利润、营销考核等关键问题释放积极信号。我们认为,板块悲观预期释放,估值处于底部区间,短期相对低估、价值凸显。我国经济稳步复苏趋势明确,需求端有望持续提振,但需注意宏观经济波动加大、行业竞争加剧、食品安全风险等。 资金流向方面,上周A股市场整体呈现净流入,其中电力设备及新能源和电子行业净流入资金最多,分别流入约107.68亿元和126.86亿元。北向资金方面,整体资金净流入191.92亿元,流入资金集中在电力设备及新能源、电子、有色金属及机械等行业,流出资金集中在传媒和石油化工行业。 图表1:主要市场指数近期周度涨跌幅图表2:主要市场指数上周净值走势图 4.0% 2.81% 1.050 3.0% 2.0% 1.12% 2.45% 2.2.16%7% 净1.030 值 比1.010 ( 12,000两 市 10,000成 交 1.0% 0.0% -1.0% -2.0% -3.0% - -2.07% - -0.86% -0.13% % 0.88 1.24% -1.59% -1.70% -2.53% 初0.990 值 1 为0.970 )0.950 0.930 12/2212/2512/2612/2712/2812/29 8,000额 ( 亿 6,000元 ) 4,000 -4.0% -2.9-92%.40% -3.66% 全部A股日总成交额上证50 沪深300中证500 2023/12/82023/12/152023/12/222023/12/29 上证50沪深300中证500中证1000 中证1000 来源:Wind,国金证券研究所来源:Wind,国金证券研究所 图表3:A股市场全部行业(中信)涨跌幅情况 7.00% 5.00% 3.00% 1.00% -1.00% -3.00% -5.00% -7.00% -9.00% 力 色油品 费子械信 林防础 药 材 算 电信 合 行筑 银车合 工 铁 力贸织地 媒 通 炭 设金石饮 者 牧军化 机 -金 行 制及零服 产 运 备属化料 服 渔工工 级融 金 造公售装 输 及 务 行 融 用 新 业 事 能 等 业 源 权 来源:Wind,国金证券研究所 电有石食 消电机通农国 基医建计 家中综银建非 汽综轻钢 电商纺房 传交煤 图表4:A股市场行业总体资金流入和北向资金流入 周度涨跌幅前10名周度涨跌幅中间10名周度涨跌幅后10名 50 电力设备及新能源5.1 40 电子 30 建筑 煤炭电力及公用事业 机械 有色金属4.08% 基础化 20食品饮料3.87% 轻工制造 钢铁 家电 建材 计算机 10 商贸零售 农林牧渔 国防军工 医药 银行 房地产 0 交通运输 通信 非银行金融 纺织服装 综合金融 10 传媒 汽车 综合 消费者服务 石油石化3.97% 纵轴:北向资金净流入(亿) 7% - -60-