登录
注册
回到首页
AI
搜索
发现报告
发现数据
发现专题
研选报告
定制报告
VIP
权益
发现大使
发现一下
行业研究
公司研究
宏观策略
财报
招股书
会议纪要
中央经济工作会议
低空经济
DeepSeek
AIGC
智能驾驶
大模型
行业研究
INDUSTRY
公司研究
COMPANY
宏观策略
STRATEGY
会议纪要
MINUTES
财报
ANNUALS
招股书
PROSPECTUS
期货研究
FUTURES
金工量化
QUANT
棕榈油、白糖大跌
2025-06-11
刘幸华
天富期货
大***
11页
宏观利好未超预期,原油再度高位承压
2025-06-11
金海东
天富期货
f***
11页
能化多数品种冲高回落,行情依然纠结
2025-06-10
金海东
天富期货
极***
11页
豆粕走高、棕油下挫
2025-06-10
刘幸华
天富期货
有***
11页
宏观偏暖原油偏强,关注伊核协议进展
2025-06-09
金海东
天富期货
J***
11页
豆粕劲升、棉花上涨
2025-06-06
刘幸华
天富期货
冷***
11页
原油还是纠结等待驱动,能化延续偏弱格局
2025-06-05
金海东
天富期货
胡***
13页
油脂震荡、玉米企稳
2025-06-05
天富期货
七***
10页
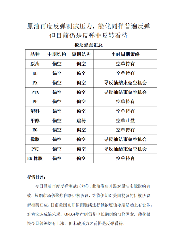
原油再度反弹测试压力,能化同样普遍反弹 但目前仍是反弹非反转看待
2025-06-04
金海东
天富期货
等***
12页
菜油暴跌、苹果上涨
2025-06-04
刘幸华
天富期货
F***
9页
上一页
1
...
19
20
21
22
23
...
31
下一页
热门搜索
在线教育
房地产
钢铁
新能源汽车
物流
小米
瑞幸咖啡
医疗器械
换一批
主要行业
换一批
信息技术
金融
医药生物
电子设备
机械设备
建筑建材
基础化工
食品饮料
文化传媒
特色标签
深度研究
非券商报告
英译中
主要机构
换一批