登录
注册
回到首页
AI
搜索
发现报告
发现数据
发现专题
研选报告
定制报告
VIP
权益
发现大使
发现一下
行业研究
公司研究
宏观策略
财报
招股书
会议纪要
中央经济工作会议
低空经济
DeepSeek
AIGC
智能驾驶
大模型
行业研究
INDUSTRY
公司研究
COMPANY
宏观策略
STRATEGY
会议纪要
MINUTES
财报
ANNUALS
招股书
PROSPECTUS
期货研究
FUTURES
金工量化
QUANT
菜油大跌、苹果上涨
2025-06-04
刘幸华
天富期货
文***
9页
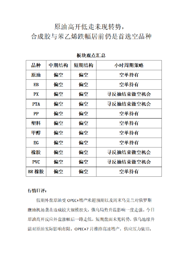
原油高开低走未现转势,合成胶与苯乙烯跌幅居前仍是首选空品种
2025-06-03
金海东
天富期货
墨
13页
两粕大跌、白糖续跌
2025-06-03
刘幸华
天富期货
杨***
10页
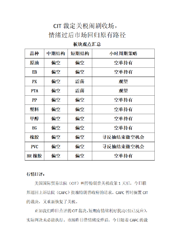
CIT裁定关税闹剧收场,情绪过后市场回归原有路径
2025-05-30
金海东
天富期货
测***
12页
油脂大跌、白糖偏弱
2025-05-30
天富期货
好***
11页
关税扰动市场反弹,但偏弱结构未改
2025-05-29
金海东
天富期货
芥***
12页
棕油上涨、花生大涨
2025-05-29
刘幸华
天富期货
S***
10页
原油等待OPEC会议驱动;芳烃确认破位有效,聚烯烃偏弱不改,能化弱势依旧
2025-05-28
金海东
天富期货
张***
11页
油脂震荡、白糖大跌
2025-05-28
刘幸华
天富期货
喵***
10页
原油等待OPEC会议驱动;聚烯烃偏弱,芳烃偏强格局延续
2025-05-27
金海东
天富期货
胡***
12页
上一页
1
...
20
21
22
23
24
...
31
下一页
热门搜索
在线教育
房地产
钢铁
新能源汽车
物流
小米
瑞幸咖啡
医疗器械
换一批
主要行业
换一批
信息技术
金融
医药生物
电子设备
机械设备
建筑建材
基础化工
食品饮料
文化传媒
特色标签
深度研究
非券商报告
英译中
主要机构
换一批