登录
注册
回到首页
AI
搜索
发现报告
发现数据
发现专题
研选报告
定制报告
VIP
权益
发现大使
发现一下
行业研究
公司研究
宏观策略
财报
招股书
会议纪要
海南封关
低空经济
DeepSeek
AIGC
大模型
行业研究
INDUSTRY
公司研究
COMPANY
宏观策略
STRATEGY
会议纪要
MINUTES
财报
ANNUALS
招股书
PROSPECTUS
期货研究
FUTURES
金工量化
QUANT
棉纱日报:传言抛储政策即将出台,市场保持观望
2016-03-08
华信万达期货
听***
6页
棉花日报:冲高回落,反弹趋势不改
2016-03-08
华信万达期货
意***
5页
经济指标日报:美国就业人口强势增长,或为美联储6月加息奠定基调
2016-03-07
华丽
华信万达期货
北***
5页
经济指标日报:美国上周初请失业金人数升至27.8万,但劳动力市场仍健康
2016-03-04
华丽
华信万达期货
九***
5页
股指期货早报:股指延续反弹,市场仍将震荡筑底
2016-03-03
华信万达期货
九***
8页
棉纱日报:卢比大幅升值,印纱下跌或将放缓
2016-03-03
华信万达期货
枕***
6页
棉花日报:投机买盘支撑郑棉继续反弹
2016-03-03
杜映、裴疆宛、路书香
华信万达期货
秋***
5页
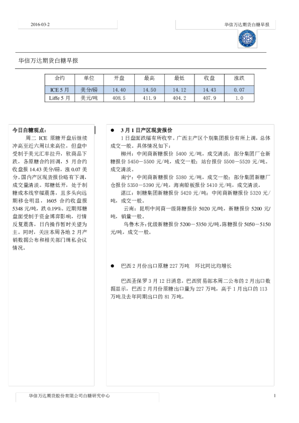
白糖早报
2016-03-02
蔡亮
华信万达期货
绝***
3页
经济指标日报:美1月成屋签约销售月率意外下滑,创2013年末以来最大跌幅
2016-03-01
华丽
华信万达期货
赵***
7页
股指期货早报:股指大跌后未能迎来反弹,谨慎情绪升温
2016-02-29
华信万达期货
老***
8页
上一页
1
...
9
10
11
12
13
...
31
下一页
热门搜索
在线教育
房地产
钢铁
新能源汽车
物流
小米
瑞幸咖啡
医疗器械
换一批
主要行业
换一批
信息技术
金融
医药生物
电子设备
机械设备
建筑建材
基础化工
食品饮料
文化传媒
特色标签
深度研究
非券商报告
英译中
主要机构
换一批