登录
注册
回到首页
AI
搜索
发现报告
发现数据
发现专题
研选报告
定制报告
VIP
权益
发现大使
发现一下
行业研究
公司研究
宏观策略
财报
招股书
会议纪要
稀土
低空经济
DeepSeek
AIGC
智能驾驶
大模型
当前位置:首页
/
宏观策略
/
报告详情
宏观金融早报:国内央行驰援流动性但美数据不佳且银行收紧伞形信托,期指短线操作期债不建议多单重仓持
2015-01-28
戚文举、刘鹏、潘湉湉
浙商期货
✾***
你可能感兴趣
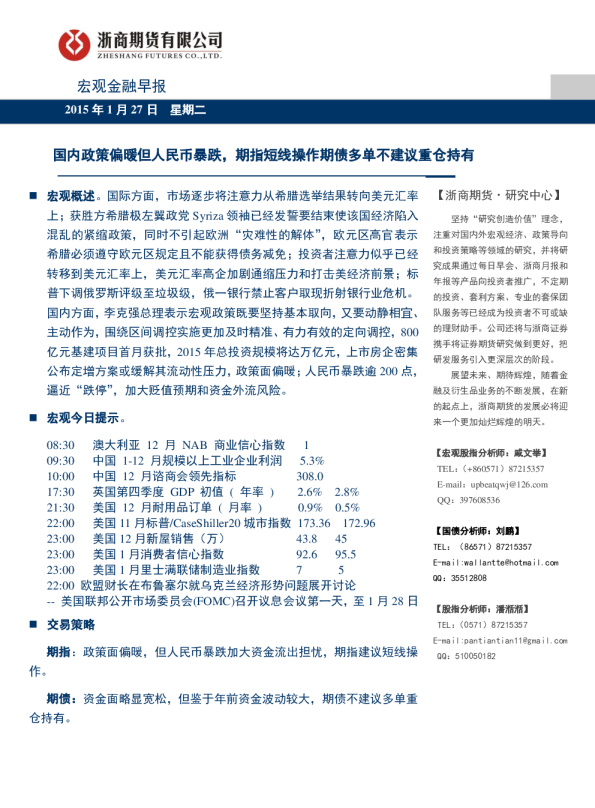
宏观金融早报:国内政策偏暖但人民币暴跌,期指短线操作期债多单不建议重仓持有
浙商期货
2015-01-27
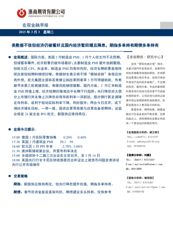
宏观金融早报:美数据不佳但经济仍被看好且国内经济暂回暖且降息,期指多单持有期债多单持有
浙商期货
2015-03-03
宏观金融早报:美非农报告平平且希腊问题仍受关注但监管层等多方力量维稳,期指短线期债不建议做多
浙商期货
2015-07-03
宏观金融早报:美楼市强劲且国内政策偏暖但市场等待美联储议息,期指多单部分滚动操作期债偏空操作
浙商期货
2015-06-17
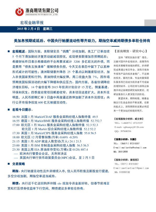
宏观金融早报:美加息预期或延后、中国央行驰援流动性等齐助力,期指空单减持期债多单轻仓持有
浙商期货
2015-02-04