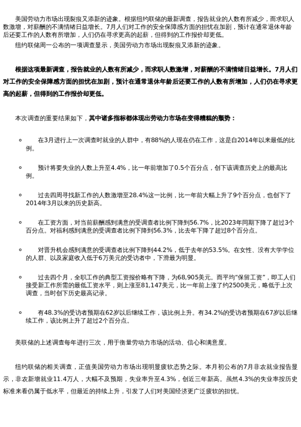
AI智能总结
2024 SUPPLY MANAGEMENTSALARY SURVEY Table of Contents Introduction..................................................................................................2High-Level Salary Findings..........................................................................2Average Salaries by Position, Age Group, Gender....................................2Bonuses and Long-Term Incentives...........................................................5Compensation Changes by Type and Degree...........................................5Supply Chain Spend Responsibility.............................................................6Employee Benefits and Job Environment..................................................6Competencies, Training and Certification.................................................7Demand for Skills..........................................................................................9 This report represents the results of a survey of supply management professionals conducted by Institute forSupply Management® (ISM®). Respondents were asked to report salary information for the 2023 calendaryear. The information collected from the survey is reported here. The data has been broken down into variouscategories; caution should be taken when examining the various breakdowns, as low response rates in somecategories may make the information less reliable. This publication contains general information only and Institute for Supply Management®, Inc. (ISM®) isnot, by means of this publication, rendering accounting, business, financial, investment, legal, tax, or otherprofessional advice or services. This publication is not a substitute for such professional advice or services,nor should it be used as a basis for any decision or action that may affect your business. Before makingany decision or taking any action that may affect your business, you should consult a qualified professionaladvisor. About Institute for Supply Management®(ISM®) Institute for Supply Management®(ISM®) is the first and leading not-for-profit professional supply managementorganization worldwide. Its community of more than 50,000 in more than 100 countries manage aboutUS$1 trillion in corporate and government supply chain procurement annually. Founded in 1915 by practitioners,ISM is committed to advancing the practice of supply management to drive value and competitive advantagefor its members, contributing to a prosperous and sustainable world. ISM empowers and leads the professionthrough the ISM®Report On Business®, its highly-regarded certification and training programs, corporate services,events, the ISM Supply Chain Capability Model™and assessments. The ISM®Report On Business®, Manufacturing,Services and Hospital, are three of the most reliable economic indicators available, providing guidance to supplymanagement professionals, economists, analysts, and government and business leaders. For more information,please visit:www.ismworld.org How the Survey Was Conducted For the 19th straight year, Institute for Supply Management® (ISM®) collected salary and job information fromsupply management professionals. The survey was administered from January 17 through February 29, 2024. A random sample of customers (including ISM members and nonmembers) was pulled from ISM’s database.Additionally, a substantial proportion of non-ISM affiliated practitioners were included in the data set. An emailinvitation and five reminders were sent during the survey cycle. To encourage participation, individuals wereoffered an opportunity to win a US$50 gift card (20 available). In all, 410 usable responses were received. The data set includes U.S. (85 percent) and international (15 percent)respondents. Respondents were asked to report compensation information for the 2023 calendar year.Compensation included (reported separately) wages, bonuses and stock options received before taxes anddeductions. In 2023, as in previous years, ISM asked participants about their gross salary, and then, separately, how muchtheir salary changed between 2022 and 2023. Asking two questions (rather than computing one from theother) allows ISM to analyze change in salary directly and specifically and estimate the magnitudes of positiveand negative changes. For the 12th time, respondents were asked if they were employed for the full year.A total of 11 respondents (3 percent) indicated they were not employed for all of 2023, a decrease from the4 percent of respondents reporting same in last year’sSalary Survey. Contact Us Institute for Supply Management309 W. Elliot Road, Suite 113Tempe, AZ 85284-1556P: +1 480.752.6276E:membersvcs@ismworld.org 2024 SUPPLY MANAGEMENTSALARY SURVEY Introduction resilience, growth, and a track record of recognizingand rewarding excellence. Through these insights,professionals can glean valuable perspectives tohelp navigate their career paths effectively. In an ever-evolving global landscape, whereeconomic fluctuations and market dynamicsco