AI智能总结
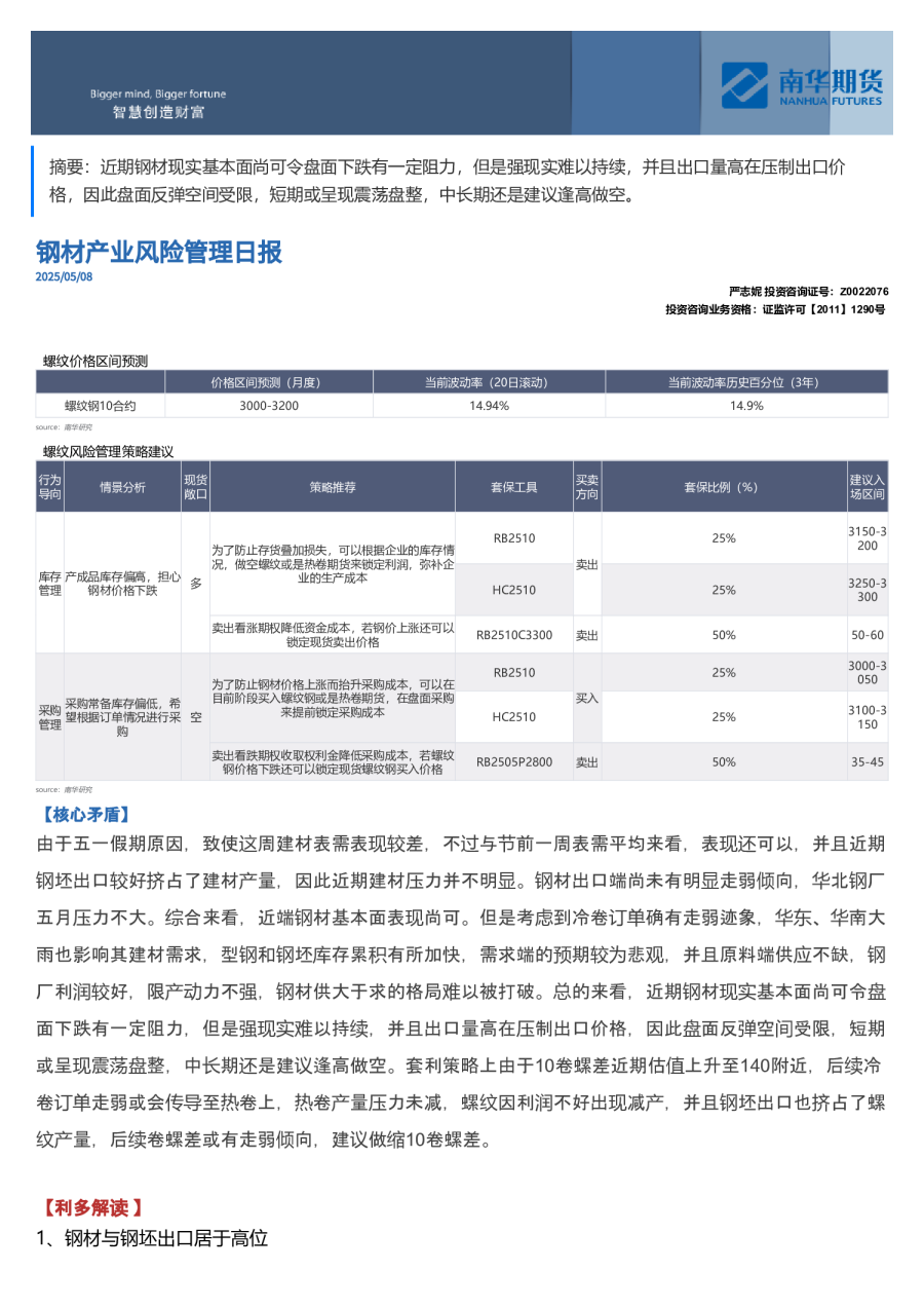
陈敏涛投资咨询证号:Z0022731投资咨询业务资格:证监许可【2011】1290号 【盘面回顾】 今日成材价格继续小幅上涨,依旧呈现一个减仓上涨,近期铁矿中品矿资源短缺造成可交割资源紧张,铁矿较为强势,带动成材价格的上涨,但铁矿上方受到铁水下滑和铁矿港口高库存的压制,可能会影响成材价格的上涨。 【核心逻辑】 本周钢材供需双增,库存维持缓慢去库的趋势,供需平衡是在边际改善的。热卷开始缓慢去库,但库存依然处于近5年同期较高的水平,库存超季节性累库,卷板材端依然处于高库存和高产量的现状,去库可能需要依赖减产路径去实现。板材出口保持高位的支撑出口需求不错,但内需环比逐渐走弱。铁水本周环比下滑,预计后续按照季节性规律和利润下滑驱动维持缓慢减产的趋势。本周钢铁企业盈利率继续下跌,为37.66%,近期钢铁企业盈利下降较快,尽管离发生负反馈仍有一定的距离,但负反馈的风险正在逐渐增加。成本端铁矿上周铁矿到港量环比下滑较多,港口库存累库速度放缓转为去库,但上周随着铁矿发运量恢复高位和铁水产量的下滑,预期铁矿港口库存可能重新转为累库趋势。近期铁矿中品矿资源短缺造成可交割资源紧张,铁矿 较为强势,但上方受到铁水减产和铁矿港口高库存的压制,下方受到冬储补库的预期支撑,铁矿价格区间震荡。前期螺纹利空因素正逐步兑现出清,但下游需求并没有看到明显的增量,高炉利润亏损,但在钢材缓慢去库的过程中利润正在明显的改善,钢材下方底部支撑较强。 【南华观点】 综合来看整体成材下方受到原料成本的支撑,但上方驱动又被库存压制,预计成材区间震荡,螺纹的运行区间可能在2900-3200之间,热卷的运行区间在3100-3400之间。同时需关注钢材的去库速度和下游的消费情况,风险点在于钢铁企业盈利率的下跌可能会引发负反馈风险。 【利多解读】 1、铁矿港口库存继续累库但累库速度放缓,上周转为去库趋势,铁矿的高估值近期已有回落,下方受到冬储补库的预期支撑 2、成材的供需平衡在边际改善3、焦煤价格的下滑,让利给成材,成材的利润缓慢恢复 【利空解读】 1、热卷基差逐渐走弱2、钢材旺季不旺,钢厂利润盈利率大幅下滑,负反馈压力逐渐增加3、铁矿到港量恢复高位,港口铁矿库存可能重新累库4、卷板材端依然处于高库存和高产量的现状,产量处于近5年同期的最高水平,消费端并没有驱动,库存超季节性累库,库存为近5年同期的最高水平 source:上海钢联,同花顺,南华研究 source:同花顺,南华研究 source:同花顺,南华研究 source:同花顺,南华研究 source:同花顺,南华研究 source:同花顺,南华研究 source:同花顺,南华研究 source:同花顺,南华研究 source:南华研究 钢联 source:同花顺,南华研究 source:同花顺,南华研究 source:同花顺,南华研究 source:同花顺,上海钢联,南华研究 source:同花顺,南华研究 source:同花顺,上海钢联,南华研究 source:同花顺,南华研究