您的浏览器禁用了JavaScript(一种计算机语言,用以实现您与网页的交互),请解除该禁用,或者联系我们。[南华期货]:生猪企业风险管理日报 - 发现报告

生猪企业风险管理日报

2025-11-11戴鸿绪南华期货H***
生猪企业风险管理日报

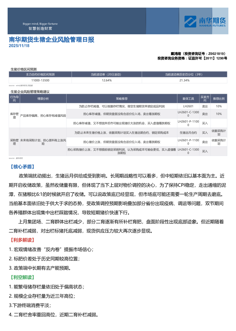
戴鸿绪(投资咨询证号:Z0021819)投资咨询业务资格:证监许可【2011】1290号 【核心矛盾】 政策端扰动频出,生猪远月供给或受到影响。长周期战略性可以看多,但中短期依旧以基本面为主。近期开启收储政策,虽然收储量有限,但体现了当下上层对物价调控的决心,为了保持CPI稳定,走出通缩的泥潭,在猪粮比6:1的时候就开启了收储。可以说政策底已经显现,但市场底可能还需要一轮生产周期去磨底。当前基本面依旧处于供大于求的态势,受政策调控预期影响叠加部分省份出现疫病、调运等问题,双节期间各养殖群体出现集中出栏踩踏情况,导致短期猪价快速下行。 近期集团场、二育群体出栏减少,部分二育逐渐有所补栏育肥,盘面阶段性出现底部迹象。预计随着旺季到来,需求逐渐好转,大猪或出现结构性短缺,支撑旺季价格。 【利多解读】 1. 宏观情绪改善“反内卷”提振市场信心;2. 标肥价差处于历史同期较高位置;3. 政策端中长期有去产能预期。4. 当前猪价偏低,育肥成本下降,二育投机性入场。5. 集团场出栏减少 【利空解读】 1. 能繁母猪存栏量依旧处于偏高状态;2. 规模企业存栏量为近三年高位; 3.下游终端消费平淡 4. 二育栏舍率重回高位