AI智能总结
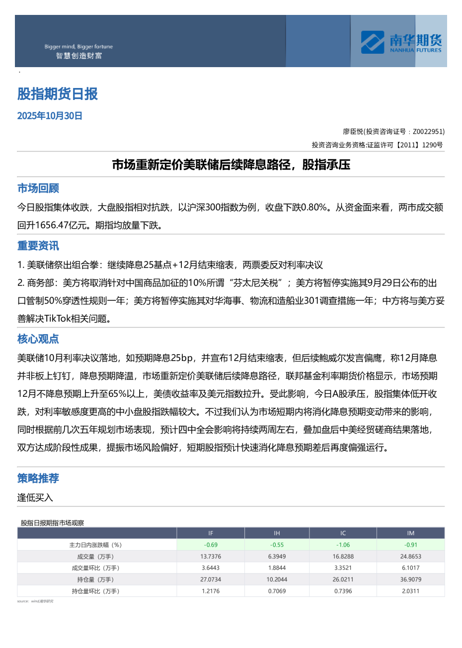
2025年10⽉30⽇ 廖⾂悦(投资咨询证号:Z0022951)投资咨询业务资格:证监许可【2011】1290号 市场重新定价美联储后续降息路径,股指承压 市场回顾 今日股指集体收跌,大盘股指相对抗跌,以沪深300指数为例,收盘下跌0.80%。从资金面来看,两市成交额回升1656.47亿元。期指均放量下跌。 重要资讯 1. 美联储祭出组合拳:继续降息25基点+12月结束缩表,两票委反对利率决议 2. 商务部:美方将取消针对中国商品加征的10%所谓“芬太尼关税”;美方将暂停实施其9月29日公布的出口管制50%穿透性规则一年;美方将暂停实施其对华海事、物流和造船业301调查措施一年;中方将与美方妥善解决TikTok相关问题。 核⼼观点 美联储10月利率决议落地,如预期降息25bp,并宣布12月结束缩表,但后续鲍威尔发言偏鹰,称12月降息并非板上钉钉,降息预期降温,市场重新定价美联储后续降息路径,联邦基金利率期货价格显示,市场预期12月不降息预期上升至65%以上,美债收益率及美元指数拉升。受此影响,今日A股承压,股指集体低开收跌,对利率敏感度更高的中小盘股指跌幅较大。不过我们认为市场短期内将消化降息预期变动带来的影响,同时根据前几次五年规划市场表现,预计四中全会影响将持续两周左右,叠加盘后中美经贸磋商结果落地,双方达成阶段性成果,提振市场风险偏好,短期股指预计快速消化降息预期差后再度偏强运行。 策略推荐 逢低买入