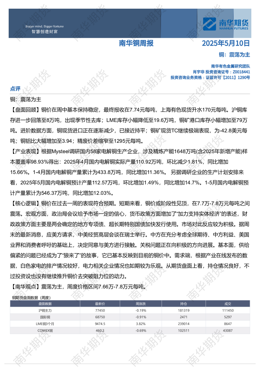
AI智能总结
咨询业务资格:沪证监许可【2012】1515号研报作者:许亮Z0002220审核:唐韵Z0002422 【免责声明】本报告基于本公司认为可靠的、已公开的信息编制,但本公司对该等信息的准确性及完整性不作任何保证。本报告所载的意见、结论及预测仅反映报告发布时的观点、结论和建议。在不同时期,本公司可能会发出与本报告所载意见、评估及预测不一致的研究报告。本公司不保证本报告所含信息保持在最新状态。本公司对本报告所含信息可在不发出通知的情形下做出修改,交易者(您)应当自行关注相应的更新或修改。本公司力求报告内容客观、公正,但本报告所载的观点、结论和建议仅供参考,交易者(您)并不能依靠本报告以取代行使独立判断。对交易者(您)依据或者使用本报告所造成的一切后果,本公司及作者均不承担任何法律责任。本报告版权仅为本公司所有。未经本公司书面许可,任何机构或个人不得以翻版、复制、发表、引用或再次分发他人等任何形式侵犯本公司版权。如征得本公司同意进行引用、刊发的,需在允许的范围内使用,并注明出处为“东亚期货”,且不得对本报告进行任何有悖原意的引用、删节和修改。本公司保留追究相关责任的权力。所有本报告中使用的商标、服务标记及标记均为本公司的商标、服务标记及标记。 核心观点 基本面信息1:海外铜矿扰动加剧,叠加国内炼厂因原料紧张减产,加剧供应偏紧预期。基本面信息2:新能源汽车、光伏及AI服务器新增用铜需求显著,叠加电网投资及车市政策刺激,消费潜力支撑铜价。基本面信息3:国内社会库存累增,LME与COMEX库存亦处年内高位,压制价格上行空间。基本面信息4:铜价持续走强导致下游畏高情绪升温,现货成交以刚需为主,采销情绪指数偏低。 观点:短期铜价维持震荡偏强,主因矿端供应扰动未解、需求增量明确,但库存压力与宏观不确定性限制涨幅。