AI智能总结
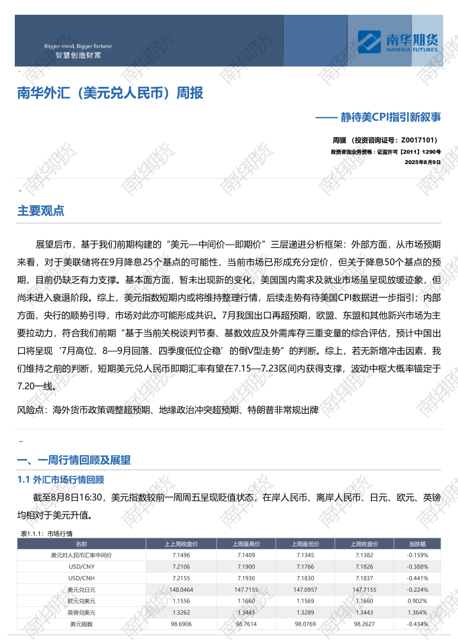
—— 静待美CPI指引新叙事 周骥 (投资咨询证号:Z0017101)投资咨询业务资格:证监许可【2011】1290号2025年8月9日 主要观点 展望后市,基于我们前期构建的“美元—中间价—即期价”三层递进分析框架:外部方面,从市场预期来看,对于美联储将在9月降息25个基点的可能性,当前市场已形成充分定价,但关于降息50个基点的预期,目前仍缺乏有力支撑。基本面方面,暂未出现新的变化,美国国内需求及就业市场虽呈现放缓迹象,但尚未进入衰退阶段。综上,美元指数短期内或将维持整理行情,后续走势有待美国CPI数据进一步指引;内部方面,央行的顺势引导,市场对此亦可能形成共识。7月我国出口再超预期,欧盟、东盟和其他新兴市场为主要拉动力,符合我们前期“基于当前关税谈判节奏、基数效应及外需库存三重变量的综合评估,预计中国出口将呈现‘7月高位、8—9月回落、四季度低位企稳’的倒V型走势”的判断。综上,若无新增冲击因素,我们维持之前的判断,短期美元兑人民币即期汇率有望在7.15—7.23区间内获得支撑,波动中枢大概率锚定于7.20一线。 风险点:海外货币政策调整超预期、地缘政治冲突超预期、特朗普非常规出牌 一、一周行情回顾及展望 1.1 外汇市场行情回顾 截至8月8日16:30,美元指数较前一周周五呈现贬值状态,在岸人民币、离岸人民币、日元、欧元、英镑均相对于美元升值。 注:红线为USDCNH,蓝线为USDCNY,紫线为美元指数(左轴)source:Bloomberg,南华研究 1.2 美元兑人民币即期汇率周度复盘 上周外汇市场表现为美元上行动力不足、非美货币普遍走强的“一鲸落,落万物生”格局。美元指数走势符合我们此前判断,呈现震荡偏弱态势,主要受以下因素驱动: 1)市场对美联储降息预期有所增强。美联储近期释放鸽派信号,官员卡什卡利与戴利均表态支持降息。此外,美联储理事库格勒的任期由原定的明年1月提前至8月8日结束,使特朗普得以提前数月调整美联储理事会人事,市场对9月降息的押注因此迅速上升。 2)美国当前关税政策与货币政策框架的不确定性同步上升。美国总统特朗普再次提出新的关税威胁,并暗示可能很快公布美联储新任主席及理事人选,导致其关税政策与货币政策框架的不确定性同步上升。 3)欧洲安全局势存在缓和预期。美国总统特朗普将与俄罗斯总统普京会晤,市场预期俄乌谈判进程可能加快,乐观情绪提振欧元上行。 在外部美元偏弱,叠加国内积极因素——7月我国进出口增速双双显著超预期,缓释了下半年经济增长风险,且外汇政策(中间价引导机制)提供有效支撑的多重因素共同作用下,美元兑人民币即期汇率整体表现稳健。 1.3 行情展望 基于我们前期构建的“美元—中间价—即期价”三层递进分析框架:外部方面,从市场预期来看,对于美联储将在9月降息25个基点的可能性,当前市场已形成充分定价,但关于降息50个基点的预期,目前仍缺乏有力支撑。基本面方面,暂未出现新的变化,美国国内需求及就业市场虽呈现放缓迹象,但尚未进入衰退阶段。综上,美元指数短期内或将维持整理行情,后续走势有待美国CPI数据进一步指引;内部方面,央行的顺势引导,市场对此亦可能形成共识。7月我国出口再超预期,欧盟、东盟和其他新兴市场为主要拉动力,符合我们前期“基于当前关税谈判节奏、基数效应及外需库存三重变量的综合评估,预计中国出口将呈现‘7月高位、8—9月回落、四季度低位企稳’的倒V型走势”的判断。综上,若无新增冲击因素,短期汇率有望在7.15—7.23区间内获得支撑,波动中枢大概率锚定于7.20一线。 1.4⻛险提⽰ 海外货币政策调整超预期、地缘政治冲突超预期、特朗普⾮常规出牌 .... 二、人民币市场观测 2.1政策工具跟踪-逆周期因子 截至上周五,美元兑人民币汇率中间价报7.1382,较前一周周五贬值114个基点。 2.2 投资者预期及情绪跟踪 2.2.1 企业部门预期 国家外汇管理局统计数据显示,2025年6月,银行结汇14900亿元人民币,售汇13083亿元人民币。2025年1-6月,银行累计结汇82135亿元人民币,累计售汇83950亿元人民币。 按美元计值,2025年6月,银行结汇2077亿美元,售汇1823亿美元。2025年1-6月,银行累计结汇11432亿美元,累计售汇11685亿美元。 2025年6月,银行代客涉外收入46485亿元人民币,对外付款44667亿元人民币。2025年1-6月,银行代客累计涉外收入277347 亿元人民币,累计对外付款268207亿元人民币。 按美元计值,2025年6月,银行代客涉外收入6478亿美元,对外付款6225亿美元。2025年1-6月,银行代客累计涉外收入38606亿美元,累计对外付款37333亿美元。 2.2.2 海外投资者预期 截至上周五,从离岸与在岸人民币价差来看,显示海外投资者对人民币的升、贬值情绪较为中性。 2.2.3 专业投资者预期 截至上周五,美元兑离岸人民币1年期NDF收盘价录得7.0248,相较于前一周周五微幅下行。USDCNY风险逆转期权指标(25Delta)方面,短期指标显示市场对人民币的贬值情绪有所下行,但长期仍存。整体来看,当前市场对人民币的贬值情绪较为温和。 2.3 衍生品市场跟踪 2.3.1 香港人民币期货市场状况 2.3.2 新加坡人民币期货市场状况 ..... 三、重点关注数据及事件 3.1 一周全球重点事件回顾 1、中国 1)据海关统计,7月份,我国货物贸易进出口总值3.91万亿元,同比增长6.7%。其中,出口2.31万亿元,增长8%;进口1.6万亿元,增长4.8%,连续两个月增长。前7个月,我国货物贸易进出口总值25.7万亿元,同比增长3.5%。2)国家外汇局披露,截至7月末,我国外汇储备规模为32922亿美元,较6月末下降252亿美元,降幅为0.76%。汇率折算和资产价格变化等因素综合作用,当月外汇储备规模下降。7月末,我国黄金储备为7396万盎司,环比增加6万盎司,为连续第9个月增持黄金。3)国家外汇局公布,二季度,我国经常账户顺差1351亿美元,其中,货物贸易顺差2191亿美元,服务贸易逆差465亿美元,初次收入逆差414亿美元,二次收入顺差40亿美元。资本和金融账户逆差1351亿美元。 2、美国 1)美国7月ISM非制造业指数由前值50.8降至50.1,不及预期的51.5。新订单几乎接近停滞,就业萎缩,价格指数则创2022年10月新高。另外,美国7月标普全球服务业PMI终值55.7,创2024年12月以来最高。 3、英国 1)英国央行宣布降息25基点至4%,符合市场预期。英国央行货币政策委员会陷入罕见分裂,九位成员经过历史性的“双轮投票”才艰难通过降息决定。英国央行仍坚持采取“渐进且谨慎”的宽松政策,并警告称经济出现疲软迹象,且通胀上行风险增加。 4、欧元区 1)欧盟委员会发言人表示,欧盟将在6个月内暂停实施原定于8月7日对美国生效的关税反制措施。欧盟将继续与美国合作,以敲定一项关于贸易的联合声明。 2)欧元区7月综合PMI终值为50.9,较6月的50.6小幅回升并创4个月新高,但低于初值51。西班牙、意大利、德国综合PMI均有所增长,法国是唯一一个出现收缩的主要欧元区经济体。3)德国6月季调后工业产出环比下降1.9%,创近一年来最大降幅,远远超出经济学家的预期,表明这个欧洲最大经济体上季度的经济萎缩程度可能比最初估计的还要严重。 5、日本 1)日本央行最新会议纪要显示,如果经济增长和通胀继续按照其预期发展,该行将进一步加息。大多数成员支持暂时维持利率不变,但包括行长植田和男在内的多数成员倾向于最终加息,预计中期内经济增长和通胀将会回升。 2)日本6月名义工资同比上涨2.5%,增速较前一个月经修正后的1.4%有所加快,是自2月以来的最大涨幅。 3)日本政府下调本财年经济增长预测,因美国关税影响以及持续通胀抑制消费。日本政府将2025财年GDP增长预期从此前预测的1.2%下调至0.7%,但仍高于民间预测的0.5%。 4)日本央行7月政策会议纪要显示,尽管大部分委员仍支持未来加息,但对美国加征关税对日本经济带来的负面影响表示担忧,这令市场对短期内加息的押注有所降温。 6、其他 1)韩国7月CPI同比上涨2.1%,较6月的2.2%有所放缓,符合市场预期。韩国通胀增速放缓,为央行重启降息周期提供了更多理由。 3.2 一周全球央行发言梳理 1、中国央行 1)国家主席习近平应约同俄罗斯总统普京通电话。习近平表示,中方乐见俄美双方保持接触,改善彼此关系,推动乌克兰危机政治解决进程。 2、美联储 1)美国总统特朗普称,印度不仅在大量购买俄罗斯石油,而且将其中很大一部分在公开市场上转售,赚取巨额利润。正因为如此,将大幅提高印度向美国支付的关税。 2)旧金山联储主席戴利表示,鉴于越来越多的证据表明就业市场正在疲软,且没有迹象显示关税通胀持续存在,降息时机已经临近。戴利称,年内进行两次25个基点的降息看起来仍然是一个适当的重新调整,重要的是是否在9月和12月都降息,而不是降息是否会发生。 3)旧金山联储主席戴利表示,鉴于越来越多的证据表明就业市场正在疲软,且没有迹象显示关税通胀持续存在,降息时机已经临近。戴利称,年内进行两次25个基点的降息看起来仍然是一个适当的重新调整,重要的是是否在9月和12月都降息,而不是降息是否会发生。 4)特朗普政府计划正式终止由马斯克发起、要求联邦雇员总结汇报前一周五项工作成果的制度。政府最早将于周二正式终结这项制度,许多联邦机构早已逐步停止执行每周电邮的要求。 5)美国总统特朗普签署行政命令,对来自印度的商品加征25%的额外关税,从而使印度面临的总关税税率达到50%,以回应印度继续“直接或间接进口俄罗斯石油”。新加的25%关税将在21天后生效,此前首轮25%关税将于本周四生效。特朗普还称,将对芯片和半导体加征约100%的关税。如果在美国建厂,将无需缴纳关税。 6)美国总统特朗普表示,他计划最快于下周与俄罗斯总统普京和乌克兰总统泽连斯基会面,这是他为实现俄乌停火做出的又一次尝试。 7)美联储戴利称,未来几个月可能需要调整政策。劳动力市场已经走软,进一步放缓将不受欢迎。关税不太可能以一种需要货币政策予以对冲的方式持续推高通胀。需要重新校准货币政策,以应对影响美联储目标的各种风险。不能等到完全明朗才采取行动。美联储还有很多工作要做才能将通胀率降至2%。 8)明尼阿波利斯联储主席、2026年FOMC票委卡什卡利表示,美国经济的放缓可能使短期内降息成为合适之举,他仍预计今年年底前将有两次降息。另外,关税将对通胀产生怎样的影响仍不明确。 9)美国总统特朗普表示,已选定现任白宫经济顾问委员会主席斯蒂芬·米兰接替刚刚空出的美联储理事席位,任期至2026年1月31日。特朗普还称,将继续寻找长期的美联储职位替代者。 10)美国财长贝森特称,已经开始美联储新任主席的面试流程。另有消息称,美联储理事沃勒被特朗普团队视作美联储主席的优先人选之一。沃勒已经会见特朗普的团队。他们对沃勒的降息意愿感到印象深刻。 11)美国总统特朗普表示,美俄在乌克兰问题上已“非常接近”达成协议。他透露将公布与俄罗斯总统普京的会晤地点,双方正就此进行安排。 12)特朗普政府表示,将发布一项新政策,明确进口金条不应被征收关税。此前政府裁定金条需缴纳关税的消息令交易员大为震惊。官员称,白宫计划在不久的将来发布一项行政命令,以澄清有关黄金及其他特种产品关税问题的所谓“错误信息”。 3、日本央行 无 4、欧洲央行 无 5、英国央行 无 6、其他 1)韩国央行7月10日会议纪要显示,多数委员认为有必要进一步降息,同时警告美国关税政策带来“重大”经济不确定性。韩国央行在此次会议上维持基准利率在2.50%不变。 source:Wind,华尔街见闻,金十数据,南华研究 ...... 四、国际相关行情 4