AI智能总结
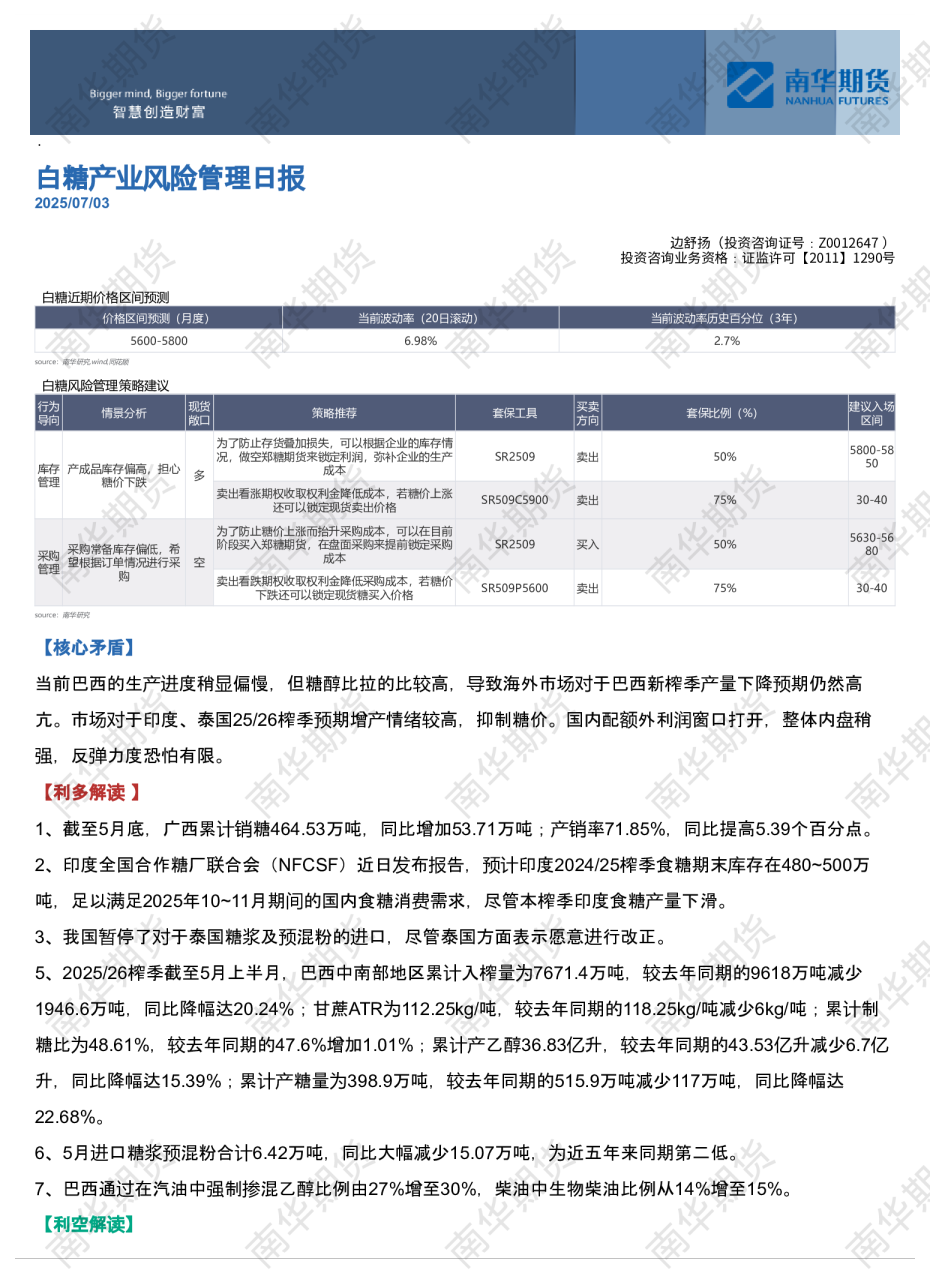
边舒扬(投资咨询证号:Z0012647)投资咨询业务资格:证监许可【2011】1290号当前波动率历史百分位(3年)2.7%套保比例(%)建议入场区间50%5800-585075%30-4050%5630-568075%30-40 1、2024/25年榨季广西累计入榨甘蔗4859.54万吨,同比减少258.47万吨;产混合糖646.50万吨,同比增加28.36万吨;产糖率13.30%,同比提高1.22个百分点。2、分析机构JOB预计巴西25/26榨季食糖产量将增长5%至4600万吨。3、泰国24/25榨季产量预计增长至1039万吨。4、印度季风雨已经提前来临,相比往年同期早3-4天。联合会主席哈什瓦丹·帕蒂尔预计2025/26榨季将迎来食糖产量强劲复苏,产糖量将达3500万公吨左右,得益于季风条件向好及马哈拉施特拉、卡纳塔克邦等主产区甘蔗种植面积扩大,加之印度中央政府及时宣布提高最低甘蔗收购价格(FRP),有力提振了农民种植意愿。5、5月进口食糖35万吨,同比增加33.31万吨,尽管今年整体进口量偏低,但当前配额外进口利润打开。白糖基差日度变化白糖期货价格及价差白糖现货价格及区域价差糖进口价格日度变化2025-07-03基差日涨跌周涨跌2025-07-03基差日涨跌周涨跌南宁-SR01484-65昆明-SR01304415南宁-SR03513-48昆明-SR03333618南宁-SR05536-87昆明-SR05356217南宁-SR073022918昆明-SR071223928南宁-SR09293-113昆明-SR09113-113南宁-SR11426-916昆明-SR112461262025-07-04收盘价日涨跌幅周涨跌幅2025-07-03收盘价日涨跌周涨跌SR0155760%-0.43%SR01-0552-22SR0355470%-0.47%SR05-09-243-3-4SR0555240%-0.31%SR09-0119152SR0757580%-0.7%SR01-032923SR0957670%-0.43%SR03-0523-4-1SR1156340%-0.63%SR05-07-2343711SB16.37-0.89%-0.06%SR07-09-9-40-15W470.14.51%-0.78%SR09-11133213SR11-01583-112025-07-03价格日涨跌周涨跌价差价格日涨跌周涨跌南宁6060-10-20南宁-柳州-50-10-30柳州6110010南宁-昆明180-10-10昆明5880-1520南宁-日照-75-105日照61350-25昆明-日照-25510452025-07-04配额内价格日涨跌周涨跌配额外价格日涨跌周涨跌巴西进口价4318-24-1005480-31-131日照-巴西1832-20-4670-201柳州-巴西1617148545521116郑糖-巴西14481510928622140泰国进口价4368-24-605545-31-78日照-泰国1782-20-4605-201柳州-泰国156714453902163郑糖-泰国139815692212287