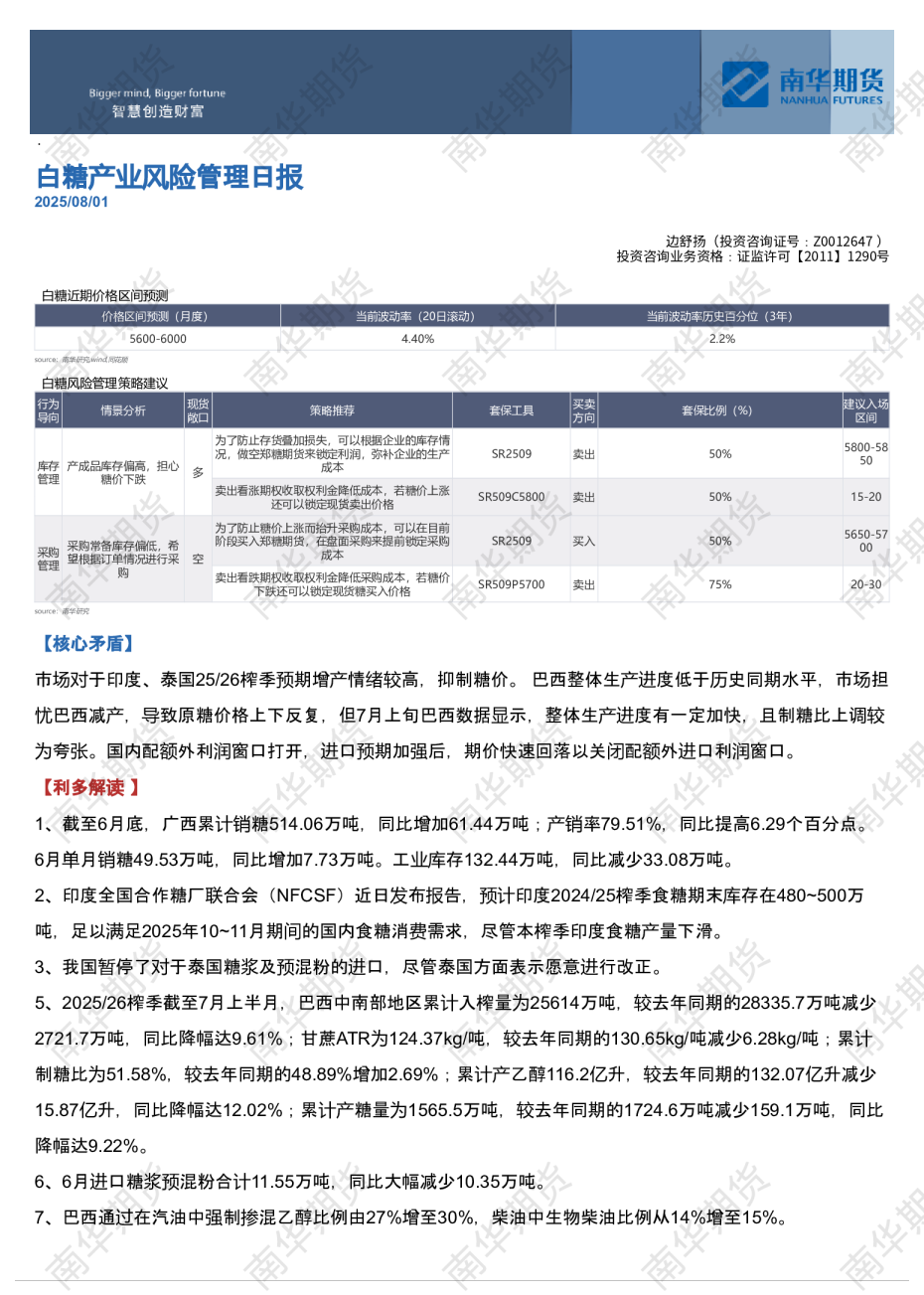
AI智能总结
白糖产业风险管理日报2025/05/16 边舒扬(投资咨询证号:Z0012647)投资咨询业务资格:证监许可【2011】1290号 【核心矛盾】 当前进入到巴西新榨季,市场关于当前及未来巴西产量多少展开角逐。印度减产和泰国增产已经成为事实,国内糖浆及预拌粉被限制后,且国产糖压榨完成后,整体变数不大。近期市场主要交易巴西增产预期。 【利多解读】 1、截止3月底,全国销糖599.58万吨,同比增加126.1万吨,增幅26.64%,累计销糖55.79%,同比加快6.33%。 2、根据印度全国合作糖厂联合会(NFCSF)发布的数据,2024/25榨季截至2025年4月30日,全国还剩19家糖厂正在进行食糖生产工作,较去年同期的23家同比减少4家;入榨甘蔗27585.7万吨,较去年同期的31151.2万吨减少3565.5万吨,降幅11.44%;产糖2569.5万吨,较去年同期的3146.5万吨减少577万吨,降幅18.33%。最终产量可能不足2600万吨。 3、我国暂停了对于泰国糖浆及预混粉的进口,尽管泰国方面表示愿意进行改正。 4、截至5月6日,云南累计收榨37家糖厂,同比减少8家,收榨产能13.44万吨/日,同比减少2.46万吨/日,未收榨糖厂15家,原本计划收榨糖厂因降雨天气导致纷纷延后。 5、巴西中南部4月下半月压榨甘蔗1772.5万吨,同比减少49.35%,产糖85.6万吨,同比减少53.79%,乙醇产量减少35.37%,至9.85亿升。甘蔗制糖比45.82%,上榨季为44.22%。4月下旬因降雨影响,压榨量低于预期。 【利空解读】 1、广西从5月9日开始出现较多降雨,前期干旱优势缓解。2、分析机构JOB预计巴西25/26榨季食糖产量将增长5%至4600万吨。3、泰国24/25榨季产量预计增长至1039万吨。4、印度卡邦今年季风雨可能提前至5月底,相比去年同期早3-4天。