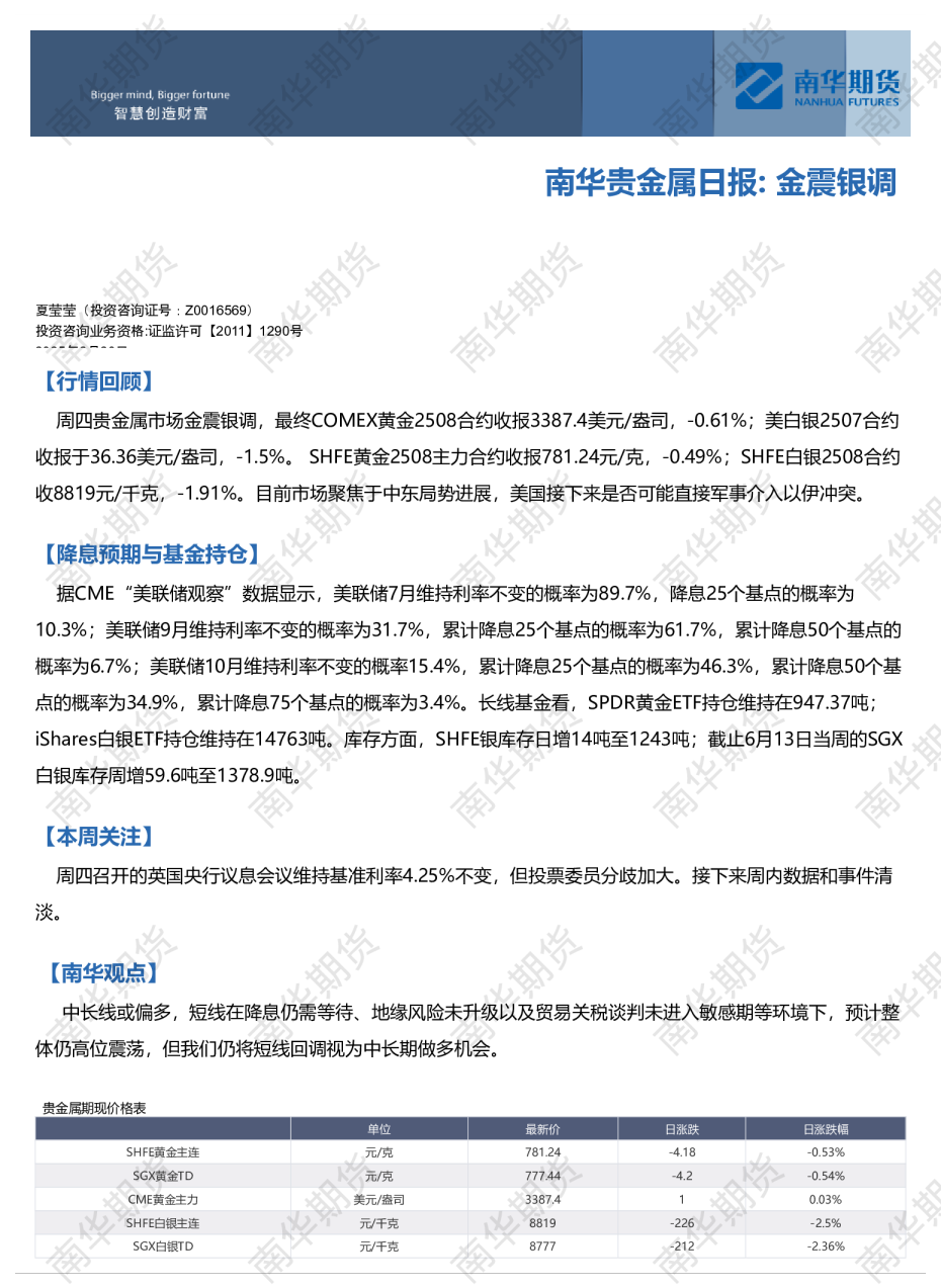
行情回顾
周四贵金属市场银强金震,比特币维持震荡,美指跌破98,原油震荡,美股强势抑制贵金属避险需求,铜价异常带动白银偏强。COMEX黄金2508合约收报3341.6美元/盎司,-0.04%;美白银2509合约收报36.885美元/盎司,+1.22%。SHFE黄金2508主力合约收报775.28元/克,+0.69%;SHFE白银2508合约收报8796元/千克,+1.7%。
数据与降息预期
- 美国GDP终值下修至-0.5%,个人消费创疫情以来最弱表现;初请失业金人数低于预期,但续请失业金人数升至2021年11月以来最高;5月耐用品订单环比初值16.4%,创2014年7月以来最大增幅。
- CME“美联储观察”显示,7月降息25基点概率20.7%,9月累计降息25基点概率74.9%,10月累计降息50基点概率58.5%。
基金持仓与库存
- SPDR黄金ETF持仓维持在953.39吨;iShares白银ETF持仓减少50.88吨至14866.19吨。
- SHFE银库存日减6吨至1270.8吨;SGX白银库存周减21吨至1357.8吨。
本周关注
- 周五晚美PCE数据;中东地缘局势、贸易关税谈判、美联储降息预期变化;FOMC永久票委威廉姆斯主持国际清算银行年会。
南华观点
中长线偏多,短线高位震荡,关注地缘风险缓和、贸易关税谈判及降息预期波动,短线回调视为中长期做多机会。伦敦金关键支撑3300,伦敦银关键支撑34.8-35区域。
夏莹莹(投资咨询证号:Z0016569)投资咨询业务资格:证监许可【2011】1290号2025年6月27日【行情回顾】【降息预期与基金持仓】【本周关注】银行年会主持会议。【南华观点】敦银关键支撑34.8-35区域。
source:wind,彭博,同花顺,南华研究COMEX金银比价(右轴)20/1221/12