您的浏览器禁用了JavaScript(一种计算机语言,用以实现您与网页的交互),请解除该禁用,或者联系我们。[南华期货]:南华外汇(美元兑人民币)周报——市场弹性仍待打开 - 发现报告

南华外汇(美元兑人民币)周报——市场弹性仍待打开

2025-06-16周骥南华期货王***
南华外汇(美元兑人民币)周报——市场弹性仍待打开

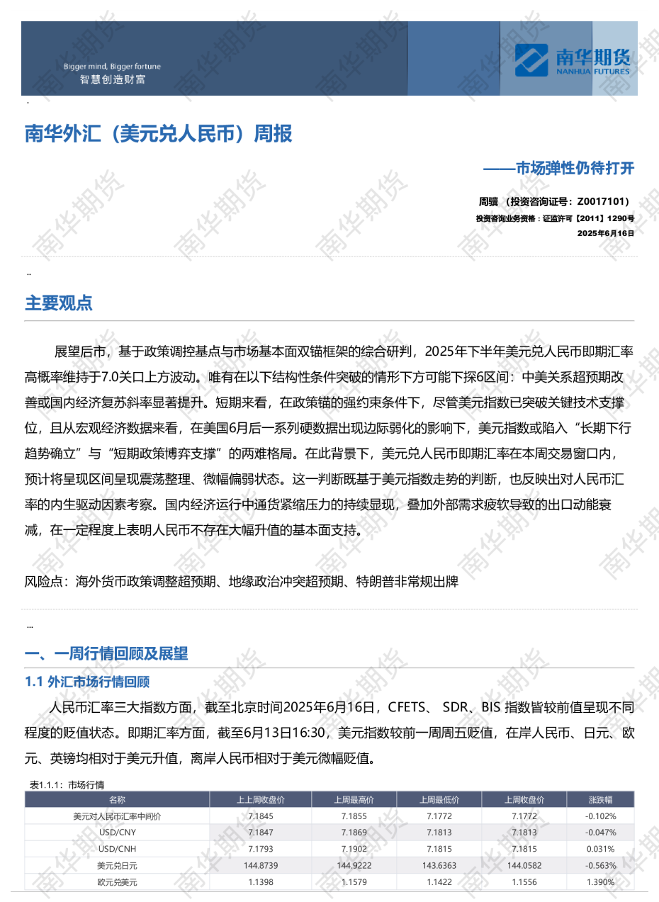
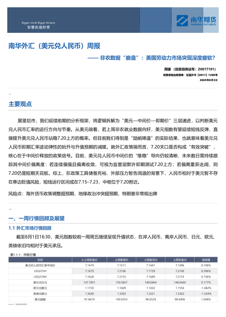
——市场弹性仍待打开周骥 (投资咨询证号:Z0017101)投资咨询业务资格:证监许可【2011】1290号2025年6月16日上周收盘价涨跌幅7.1772-0.102%7.1813-0.047%7.18150.031%144.0582-0.563%1.15561.390% 上周最高价上周最低价7.18557.17727.18697.18137.19027.1815144.9222143.63631.15791.1422 注:白线为USDCNH,蓝线为USDCNY,红线为美元指数(左轴)source:Bloomberg,南华研究1.2 美元兑人民币即期汇率周度复盘上周外汇市场出现较大波动的原因在于美国通胀数据的不及预期。具体来看,5月CPI数据全面低于预期,表明关税对通胀的影响尚未显著体现。同时,5月核心PPI也低于预期。在通胀压力减缓及劳动力市场呈现疲弱态势的背景下,市场对美联储降息的预期有所增强,进而导致美元指数在上周三、周四大幅下跌,美元兑人民币即期汇率也一度下行至7.17附近。1.3 行情展望展望后市,基于政策调控基点与市场基本面双锚框架的综合研判,2025年下半年美元兑人民币即期汇率高概率维持于7.0关口上方波动。唯有在以下结构性条件突破的情形下方可能下探6区间:中美关系超预期改善或国内经济复苏斜率显著提升。图1.2.1:美元指数与美元兑人民币即期汇率走势source:同花顺,南华研究24/0624/0724/0824/0977.27.4 (一)政策锚:弹性管理与风险防范的动态平衡政策重心将持续聚焦于汇率弹性增强与超调风险防范的协同,而非完全放任市场化波动。即使即期汇率出现技术性升破7.0的阶段性现象,其本质更可能源于市场微观结构重整或短期资本流动扰动,而非政策框架的战略转向。(二)市场锚:内部-周期定位与信用传导约束,外部-全球增长同步放缓从经济周期与金融周期的双维度考察,中国经济正处于周期性筑底阶段,复苏动能的实质性强化仍需时间窗口配合。在此背景下,"货币宽松与信用边际放松"的政策组合使得人民币贬值压力呈现缓释特征,但尚不构成趋势性升值基础。2025年全球经济增长呈现"同步减速"特征,凸显多重约束下的系统性脆弱性,在此环境中人民币难以维持独立走强行情。特别值得注意的是,美元指数虽预计延续震荡偏弱格局,但美元兑人民币汇率与美元指数的动态脱钩趋势或呈现持续性特征(阶段性),因此美元兑人民币即期汇率的贬值动能或在一定程度上有所削弱。从短期汇率波动的动态演进视角分析,美元指数的阶段性走弱对美元兑人民币即期汇率形成了一定程度的上行抑制。然而,当前特朗普关税政策谈判仍处于胶着状态,作为全球贸易秩序重构的核心变量,关税议题持续对国际金融市场的风险偏好与资产定价逻辑施加显著影响。这种政策不确定性构成了重要的市场锚定因素,使得汇率走势的研判需纳入政策博弈的动态调整机制。因此,在政策锚的强约束条件下,尽管美元指数已突破关键技术支撑位,且从宏观经济数据来看,在美国6月后一系列硬数据出现边际弱化的影响下,美元指数或陷入“长期下行趋势确立”与“短期政策博弈支撑”的两难格局。在此背景下,美元兑人民币即期汇率在本周交易窗口内,预计将呈现区间呈现震荡整理、微幅偏弱状态。这一判断既基于美元指数走势的判断,也反映出对人民币汇率的内生驱动因素考察。国内经济运行中通货紧缩压力的持续显现,叠加外部需求疲软导致的出口动能衰减,在一定程度上表明人民币不存在大幅升值的基本面支持。1.4⻛险提⽰海外货币政策调整超预期、地缘政治冲突超预期、特朗普⾮常规出牌二、人民币市场观测2.1政策工具跟踪-逆周期因子截至上周五,美元兑人民币汇率中间价报7.1772,较前一周周五升值73个基点。图2.1.1:政策偏离程度图source:同花顺,南华研究政策偏离程度(USDCNH-中间价)政策偏离程度(USDCNY-中间价)24/0224/0424/0624/08 ....政策偏离程度对比(USDCNY-USDCNH)(右轴)24/1024/1225/0225/0400.10.2-0.1-0.0500.050.1 2.2 投资者预期及情绪跟踪2.2.1 企业部门预期国家外汇管理局统计数据显示,2024年5月,银行结汇12505亿元人民币,售汇13638亿元人民币。2024年1-5月,银行累计结汇63354亿元人民币,累计售汇68950亿元人民币。按美元计值,2024年5月,银行结汇1760亿美元,售汇1919亿美元。2024年1-5月,银行累计结汇8919亿美元,累计售汇9707亿美元。2024年5月,银行代客涉外收入41557亿元人民币,对外付款41575亿元人民币。2024年1-5月,银行代客累计涉外收入201406亿元人民币,累计对外付款203914亿元人民币。按美元计值,2024年5月,银行代客涉外收入5848亿美元,对外付款5851亿美元。2024年1-5月,银行代客累计涉外收入28355亿美元,累计对外付款28709亿美元。2.2.2 海外投资者预期截至上周五,从离岸与在岸人民币汇率价差来看,显示海外投资者对人民币相对于美元的升、贬值情绪较为均衡。图2.2.1:美元兑人民币即期询价成交量季节性情况source:同花顺,南华研究500亿美元结汇旺盛度亿美元02/0103/010250500750图2.2.2:银行代客结汇率与购汇率source:同花顺,南华研究结/购汇旺盛度%23/0423/0623/0850607080 2021202220232024202504/0105/0106/0107/0108/0109/0110/0111/0112/01%结汇率购汇率结购汇率差额(右轴)23/1023/1224/0224/0424/0624/0824/1024/1225/0225/04-20-10010 2.2.3 专业投资者预期截至上周五,美元兑离岸人民币1年期NDF收盘价为7.0121,相较于上周五有所下行。USDCNY风险逆转期权指标(25Delta)方面,各期限指标显示市场对人民币的升、贬值情绪处于较为均衡的状态。2.3 衍生品市场跟踪2.3.1 香港人民币期货市场状况图2.2.4:NDF与USDCNH走势图source:同花顺,南华研究,彭博24/0624/076.877.27.4图2.2.5:USDCNY风险逆转期权指标(美元25D:RR)source:同花顺,南华研究%24/0624/07-2-1012 即期汇率:美元兑离岸人民币1年期NDF与USDCNH价差(右轴)人民币1年期NDF24/0824/0924/1024/1124/1225/0125/0225/0325/0425/05-0.200.21D1W1M3M6M9M1Y24/0824/0924/1024/1124/1225/0125/0225/0325/0425/05 2.3.2 新加坡人民币期货市场状况图:新交所USDCNH期货主力合约成交价source:彭博,南华研究24/0224/046.877.27.4图:基差(CNY-新交所主力合约)source:彭博,同花顺,南华研究基差(CNY-新交所)(右轴)即期汇率(16:30):美元兑在岸人民币新交所USDCNH期货主力合约24/1224/0424/0877.27.4 三、重点关注数据及事件3.1 一周全球重点事件回顾1、中国无2、美国1)美国5月PPI同比增长2.6%,符合预期,前值增长2.4%。美国5月核心PPI同比增长3%,低于预期值3.1%,前值为3.1%。数据显示,美国5月生产者价格涨幅保持温和,因商品和服务成本升幅有限。尽管到目前为止,提高关税对美国人的影响不大,但经济学家认为,随着企业希望防范利润率进一步走软,价格压力将在今年下半年加大。2)美国上周初请失业金人数录得24.8万人,为2024年10月5日当周以来新高;预期24万人,前值由24.7万人修正为24.8万人。有分析称,这些数据可能是受到学年结束、学校放假的影响。3、英国1)英国4月GDP环比增速由正转负,萎缩程度达0.3%,远超预期的收缩0.1%。4、欧元区无 5、日本1)日本央行考虑从2026年春季开始,将每季度国债购买规模减少2000亿日元。6、其他1)世界银行将全球GDP增长预期从2.7%下调至2.3%,预测显示贸易纷争、政策不确定性将阻碍经济增长;未来十年全球经济可能会出现自20世纪60年代以来最弱的表现。惠誉将2025年全球主权评级展望从“中性”调整为“恶化”,理由是关税上调和政策不确定性。2)印度5月份CPI同比升2.82%,预期升2.98%,前值升3.16%。source:Wind,南华研究3.2 一周全球央行发言梳理1、中国央行1)外交部就“中美经贸磋商机制首次会议”答记者问称,本次会议是在两国元首的战略指引下举行的,双方就落实两国元首6月5日通话重要共识和巩固日内瓦经贸会谈成果的措施框架达成原则一致,就解决双方彼此经贸关切取得新进展。既然达成了共识,双方都应遵守。希望美方同中方一道落实两国元首通话达成的重要共识,发挥中美经贸磋商机制作用,通过沟通对话增进共识、减少误解、加强合作。随后,商务部在谈到中美经贸关系时表示,中方反对单边加征关税措施的立场是一贯的,敦促美方恪守世贸组织规则,与中方按照相互尊重、和平共处、合作共赢的原则,共同推动中美经贸关系稳定、可持续发展。2)中国人民银行行长潘功胜与欧洲中央银行行长拉加德举行中欧央行行长首次年度会晤。潘功胜表示,中国人民银行愿继续深化与欧洲中央银行的交流合作,将行长年度会晤机制打造为双方加强政策沟通的重要平台,推动中欧央行合作不断迈上新台阶。国务院总理李强会见欧洲中央银行行长拉加德。李强指出,中方愿同欧央行在国际货币体系改革等方面加强合作。今年中国实施更加积极有为的宏观政策,加大逆周期调节力度,多措并举扩大内需、提振消费,完全能够对冲外部不利因素影响。2、美联储无3、日本央行1)日本财务大臣加藤胜信称,将实施适当的财政政策,将比以往更加积极地推动国内持有国债。若要扩大日本政府债券的投资者基础,首先应通过促进国内持有来实现。日本央行前理事前田荣治表示,央行可能会在下周召开的政策会议上决定放缓下一财年削减政府债券购买规模的步伐。他表示,削减购债的步伐可能会放缓至每季度约2000亿日元,大致是目前速度的一半,央行不会一直维持4000亿日元的削减步伐。2)日本外务省表示,日本首相石破茂与美国总统特朗普当日晚进行了约20分钟通话。石破茂强调了日本对美国关税的看法,两国领导人同意加快部长级磋商,以达成对双方互利的协议。两国领导人还就如何应对以色 列近期袭击伊朗问题交换了意见。3)日本首相石破茂表示,实施消费税减税需要时间并且成本高昂。他已指示自民党高层务必注意确保资金的合理来源,而非依赖赤字融资债券。石破茂计划向每人发放2万日元现金补助,儿童每人发放4万日元,并针对低收入群体实施现金发放方案。他还要求自民党高层考虑将现金发放纳入选举承诺。4、欧洲央行无5、英国央行无6、其他无source:Wind,华尔街见闻,金十数据,南华研究3.3 本周重点关注金融、经济数据及事件 四、国际相关行情4.1 主要国家汇率行情图4.1.1:美元指数source:同花顺,南华研究1973年3月=10024/0624/0795100105110 source:同花顺,南华研究 source:同花顺,南华研究 source:同花顺,南华研究 4.2 大类资产联动 4.3 资金面4.4 中美利差图4.3.1:央行公开市场操作(日度)source:同花顺,南华研究亿元24/06-15000-10000-5000050001000015000图4.3.2:Shibor报价source:同花顺,南华研究%Shibor:隔夜Shibor:1年24/06123 4.5 人民币汇率指数图4.5.1:三大人民币汇率指数走势图source:同花顺,南华研究21/0821/128085909510010511011512