AI智能总结
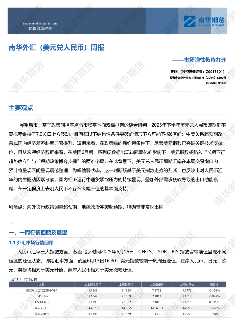
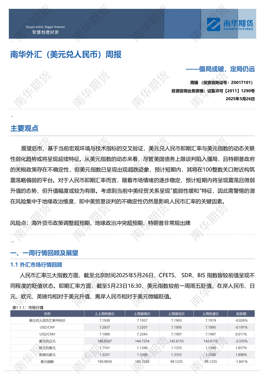
主要观点...⼀、⼀周⾏情回顾及展望1.1外汇市场⾏情回顾元升值,⽇元、欧元、英镑均相对于美元贬值。表1.1.1:市场行情美元对人民币汇率中间价 名称上上周收盘价7.2095USD/CNY7.2461USD/CNH7.2477美元兑日元145.1626欧元兑美元1.1270 注:白线为USDCNH,蓝线为USDCNY,红线为美元指数(左轴)source:Bloomberg,南华研究1.2美元兑⼈⺠币即期汇率周度复盘上周,对市场影响最大的事件就是中美贸易谈判取得重大突破。此次短期沟通释放出积极信号,有效缓解了市场紧张情绪,显著提升了投资者的风险偏好,进而促使汇率市场的快速调整。具体表现为:美元兑在岸人民币即期汇率及离岸人民币即期汇率同步走弱,而美元指数日内上行突破101整数关口。1.3⾏情展望1、本次会谈之后,中美现在实际关税水平有多高?据梳理,今年以来的中美关税战经历了“公告和反制——升级和僵持——有限和解”三个阶段。自特朗普上任后,美国以芬太尼及全球“对等关税”为由,累计对中国加征 145% 关税,试图逼迫中国妥图1.2.1:美元指数与美元兑人民币即期汇率走势source:同花顺,南华研究24/0524/0624/0724/0877.27.4 协让步。中国始终统筹国内国际大局,多次明确表态应对此类经贸摩擦的态度。关税战加剧了美国陷入“滞涨”风险并加速美元霸权瓦解,美方最终寻求谈判。(1)公告和反制阶段(2月1日—4月1日):特朗普政府以芬太尼问题为由,在2月1日、3月15日分两轮对华加征关税,累计税率达20%。作为对等回应,基于WTO争端解决机制(DS589号案)的合规性审查,中方采取精准反制措施,对美国农产品实施等效关税调整,于2月4日依据WTO争端解决机制,对原产于美国的特定商品实施关税反制。此阶段呈现典型的"行动—反应"博弈特征,双方政策工具箱仍以关税措施为主。(2)升级和僵持阶段(4月2日—5月6日):4月2日,美方宣布启动"对等关税"机制,初始税率为34%,经过三次动态调整后,最终落地税率达125%。这种"试探性加码—舆论造势—数字游戏"的商人思维,显著加剧贸易政策不确定性。因此我们也看到了贸易政策不确定性指数的飙升,创1995年有记录以来新高。但与此同时,中方始终保持战略克制,实施精准对等反制,最终反制税率达125%。(3)有限和解阶段(5月7日—至今):5月10日,中美在日内瓦启动高级别经贸磋商,经过两日密集谈判,于5月12日发布《中美日内瓦经贸会谈联合声明》。根据该声明,中美双方关税率将大幅调降。其中,美国将对中国商品加征关税从145%降至30%,为期90天;中国将对美国商品关税税率从125%降至10%,为期90天。具体来看:美国将(一)修改2025年4月2日第14257号行政令中规定的对中国商品(包括香港特别行政区和澳门特别行政区商品)加征的从价关税,其中,24%的关税在初始的90天内暂停实施,同时保留按该行政令的规定对这些商品加征剩余10%的关税;(二)取消根据2025年4月8日第14259号行政令和2025年4月9日第14266号行政令对这些商品的加征关税。中国将(一)相应修改税委会公告2025年第4号规定的对美国商品加征的从价关税,其中,24%的关税在初始的90天内暂停实施,同时保留对这些商品加征剩余10%的关税,并取消根据税委会公告2025年第5号和第6号对这些商品的加征关税;(二)采取必要措施,暂停或取消自2025年4月2日起针对美国的非关税反制措施。表:2025年以来中美贸易摩擦进程日期美国中国2025年2月1日签署第14195号行政令,对中国进口商品加征10%关税,2月4日生效;取消800美元以下包裹免税。——2025年2月4日——税委会公告2025年第1号公告,对原产于美国的煤炭、液化天然气、原油、农业机械、大排量汽车、皮卡等加征10%-15%关税。2025年3月3日修订第14195号行政命令,以“芬太尼问题”为由,将中国输美商品的额外关税从10%上调至20%,部分商品综合税率超40%。——2025年3月4日——税委会公告2025年第2号公告,对美鸡肉、小麦、玉米、棉花、大豆、猪肉、牛肉、水产品等加征10%-15%关税。2025年4月2日签署14257号行政令,对中国额外加征34%“对等关税”,累计额外对华加征关税税率升至54%。——2025年4月4日——税委会公告2025年第4号公告,对美所有进口商品加征34%关税。并将16家美国实体列入出口管制清单。2025年4月8日签署14259号行政令,进一步提高对华“对等关税”50%-84%,部分商品综合税率升至104%。——2025年4月9日——税委会公告2025年第5号公告,对原产于美国的进口商品加征关税税率由40%提高至125%。2025年4月10日签署14266号行政令,进一步提高对华“对等关税”至125%,对华关税普遍升至145%。——2025年4——税委会公告2025年第6号公告,对原产于美国的进口商品加征关税税率由84% 2、此次贸易谈判结果是否超预期?关于此次贸易谈判结果是否超预期的问题,需从政策调整幅度与协议结构两个维度进行综合评估。从显性政策调整来看,谈判结果呈现出显著的超预期特征。基于国际政治经济学中的"同盟国参照效应",市场此前普遍预期美国对华关税政策将延续其对盟友的强硬立场。美英于前期达成的临时贸易协定中,英国作为美国核心盟友,其10%报复性关税并未获得豁免,这一先例使得市场形成理性预期,认为美国对华34%报复性关税(2025年4月2日加征)将维持刚性。然而最终协议显示,双方同意对24%商品条目实施"90日关税冻结期",仅对剩余10%关税维持征收,显著超出市场预判的"象征性调整"预期。从博弈策略分析,协议呈现典型的"分阶段博弈"技术特征。对24%关税条目设置90日观察期,既避免单边让步的政治风险,又为后续谈判预留政策空间。当然,4月8日以及之后报复性关税被取消,芬太尼对应的20%需要额外谈判,皆符合预期。涉及芬太尼的20%,这与美国对加拿大、墨西哥的关税处理方式类似,需由公安及缉毒部门官员进行磋商。表:关税变化对比3、如何评价此次美国CPI数据的表现?从同比维度观察,美国通胀压力延续边际缓解态势,4月食品、能源及核心服务项同比增速均出现回落,而核心商品项则出现边际回升,但其增速的反弹暂未充分反映关税政策调整的传导效应。整体而言,我们依旧维持此前对于美国通胀走势的看法:1)市场所担心特朗普重返政坛对2025年引发“再通胀”风险相对较低;2)2025年美国通胀的整体趋势大概率仍将呈现放缓态势,但下行斜率会有所放缓。(具体分析详见:《市场对通胀数据脱敏了?——美国4月CPI数据速评》)4、美国CPI温和下行,美联储是否会提前调整政策?2025年,美联储货币政策路径将主要取决于以下两个因素的相互作用:首先,美国自身经济(就业市场)的发展态势;其次,经济基本面与特朗普政策可能引发的通胀压力之间的再平衡。鉴于此,依据美国经济在2025年有望实现软着陆以及特朗普重返政坛对2025年引发“再通胀”风险相对较低的基准判断,预计美国降息周期在2025年或将面临曲折,但不改大方向上的延续。该观点,同样能从下述逻辑中推导出来:近期各国之间的关税政策呈现边际缓和态势,客观上强化了关于美联储降息预期的定价逻辑。但我们认为,政策转向的时机与幅度仍受制于两大不确定性:1)关税谈判的全局确定性仍待提升;2)关税的影响只是暂时没有在 CPI 数据中体现。时间2025年4月2日之前2025年4月2日2025年4月9日2025年4月11日5月12日source:网络资料整理、南华研究 中国队美国商品关税美国对中国商品关税15%20%49%54%84%104%125%145%10%30% 5、怎么看待后期美元兑人民币即期汇率走势?尽管《中美日内瓦经贸会谈联合声明》释放的关税暂停措施形成阶段性政策红利,但需清醒认识到,此次调整本质是“有限和解”而非“完全和解”。对投资者而言,应建立短期交易性机会与长期风险对冲的双重策略框架,即在享受短期市场情绪修复带来的人民币升值“红利”的同时,不要完全打消风险波动的可能,需关注90天后关税是否全面取消,警惕预期差带来的风险。具体分析如下:一是,从货币当局调控逻辑观察,中国人民银行通过“逆周期调节因子 + 一篮子货币参考”的政策组合,将人民币汇率中间价稳定锚定在7.2左右,既避免汇率超调冲击出口竞争力,又为后续谈判预留政策空间。这种稳存量、防过激的调控思路,与90天关税暂停期形成政策协同。二是,国内经济弱复苏的基本面特征仍构成汇率升值天花板。90 天的缓冲期或对2025年二季度国内经济将起到一定的支撑作用。但如前文所述,24%的对等关税目前只是暂停实施,并非明确取消,后续可能根据谈判情况进行调整。在这种不确定性下,未来 90天内预计会出现新一轮的对美抢出口,进而形成“抢出口——补库存——扩生产”的短期正向循环,客观上降低了短期内出台大规模需求刺激政策的必要性。但需要注意的是,国内经济基本面仍呈现弱复苏状态,且利差因素在一定程度上对人民币汇率的升值空间形成制约。因此,从经济基本面来看,在“贸易关系 2.0”的外部环境下,中美两国经济韧性的长期较量才刚刚开始,国内经济能否实现持续企稳回升仍有待观察。三、双边经贸关系难以实现线性改善。关于中美经贸谈判的后续演进及潜在风险,需从政策惯性、谈判阶段性与结构性约束三个维度进行系统性研判。首先,特朗普政府呈现典型的"交易型"政策特征,其重商主义决策模式具有显著的不确定性。这种以短期利益最大化为导向的施政风格,叠加中美之间根深蒂固的意识形态分歧,使得双边经贸关系难以实现线性改善。尽管日内瓦会谈达成阶段性共识,双方要达成类似2020年《第一阶段经贸协议》的升级版文本,势必将经历多轮博弈周期。从谈判进程的技术特征分析,中方对会谈"建设性"的定性评价,客观反映了当前磋商所处的初始阶段。根据国际谈判理论,此类表述通常意味着:其一,双方已就程序性框架达成共识,但实质性议题仍存分歧;其二,相较于特朗普执政后期双边沟通的实质性中断,当前已形成可延续的对话机制。这些因素共同作用,将导致实质性谈判呈现"迂回式"推进特征。从政策风险评估视角看,尽管关税政策存在反复可能,但发生类似2025年4月单边加征至125%极端税率的可能性已显著降低。这种判断基于三点考量:其一,当前关税水平已触及美国消费者承受能力的临界点,据彼得森国际经济研究所测算,关税每提升10个百分点,将导致美国家庭年支出增加780美元;其二,全球产业链重构成本开始显现,美国制造业回流企业的平均运营成本较关税战前上升;其三,国际货币体系的潜在变革压力,使美元霸权难以持续承受贸易保护主义的反噬效应。因此,未来关税政策更可能呈现"小幅调整+例外条款"的组合特征,而非颠覆性转变。1.4⻛险提⽰海外货币政策调整超预期、地缘政治冲突超预期、特朗普⾮常规出牌....⼆、⼈⺠币市场观测 2.1政策⼯具跟踪-逆周期因⼦截⾄上周五,美元兑⼈⺠币汇率中间价报7.1938,较前⼀周周五升值157个基点。2.2投资者预期及情绪跟踪2.2.1企业部⻔预期国家外汇管理局统计数据显示,2025年3月,银行结汇13601亿元人民币,售汇13742亿元人民币。2025年1-3月,银行累计结汇37965亿元人民币,累计售汇42100亿元人民币。按美元计值,2025年3月,银行结汇1896亿美元,售汇1916亿美元。2025年1-3月,银行累计结汇5290亿美元,累计售汇5866亿美元。2025年3月,银行代客涉外收入49643亿元人民币,对外付款46114亿元人民币。2025年1-3月,银行代客累计涉外收入135418亿元人民币,累计对外付款131713亿元人民币。按美元计值,2025年3月,银行代客涉外收入6920亿美元,对外付款6428亿美元。2025年1-3月,银行代客累计涉外收入18871亿美元,累计对外付款18354亿美元。图2.1.1:政策偏离程度图s