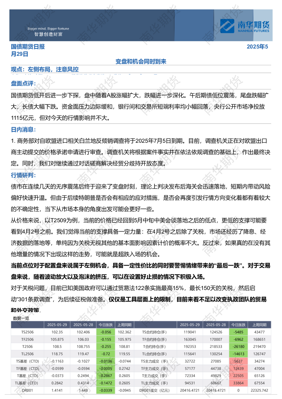
AI智能总结
南华商品期权日报(0529) 南华期货 南华期货 路智名 南华期货 南华期货 2025-05-2916:53:26 南华期货 南华期货 南华期货 南华期货 南华期货 南华期货 南华期货 南华期货 南华期货 南华期货 南华期货 南华期货 南华期货 南华期货 南华期货 南华期货 南华期货 南华期货 南华期货 南华期货 南华期货 南华期货 南华期货 南华期货 南华期货 南华期货 南华期货 南华期货 南华期货 南华期货 南华期货 南华期货 南华期货 南华期货 南华期货 南华期货 南华期货 南华期货 南华期货 南华期货 南华期货 南华期货 南华期货 南华期货 南华期货 南华期货 南华期货 南华期货 南华期货 南华期货 南华期货 南华期货 南华期货 南华期货 南华期货 南华期货 南华期货 南华期货 南华期货 南华期货 南华期货 南华期货 南华期货 南华期货 南华期货 南华期货 南华期货 南华期货