登录
注册
个人信息
我的订单
我的报告豆
我的优惠券
我的笔记
我的阅读
我的收藏
我的下载
我的上传
我的订阅
在线客服
退出登录
回到首页
AI
搜索
发现报告
发现数据
发现专题
专题报告
专题百科
研选报告
定制报告
VIP
权益
发现大使
发现一下
行业研究
公司研究
宏观策略
财报
招股书
会议纪要
seedance2.0
低空经济
DeepSeek
AIGC
大模型
当前位置:首页
/
其他报告
/
报告详情
【有色金属】日报-2025-04-15
2025-04-16
英大期货
林菁|Jade
核心观点
:特朗普政府关税政策的反复态度增加了经济前景的不确定性,对铜铝市场产生压力。铜价连续反弹后上方承压,铝价受库存下降支撑但消费预期受抑制,短期走势预计震荡。
关键数据
:
沪铜
:主力CU2506合约收报75870元/吨,跌390元/吨,跌幅0.51%。
沪铝
:主力AL2506合约收报19595元/吨,跌90元/吨,跌幅0.46%。
铜现货
:SMM 1#电解铜现货对当月2504合约报平水-升水80元/吨,均价升水40元/吨。
铝现货
:SMMA00对沪铝2504合约平水,较上一交易日上涨10元/吨,SMM A00铝锭录得19680元/吨。
高盛预测
:预计2025年12月铝价反弹至2300美元/吨,全球铝市场将出现58万吨过剩。
宏观分析
:
特朗普提出可能豁免汽车关税,但暗示将对芯片和药品征收新关税。
美联储理事沃勒表示特朗普关税政策是“几十年来对美国经济影响最大的冲击之一”,但认为其对通胀的影响可能是暂时的,美联储可能降息。
研究结论
:
铜价受关税政策不确定性影响,短期内上方承压。
铝价受库存下降支撑,但消费预期受关税问题抑制,短期走势预计震荡。
["message":"InternalServerError"]
你可能感兴趣
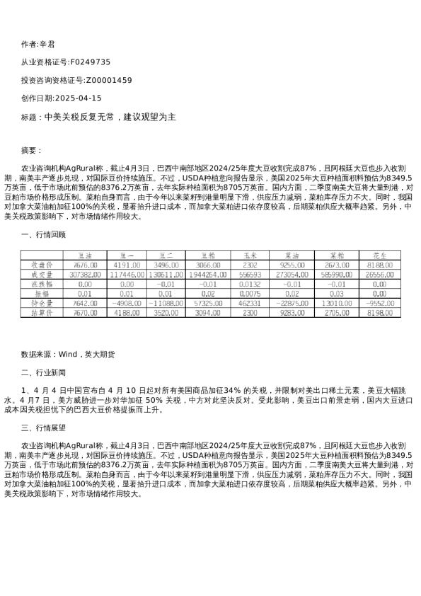
【螺纹铁矿】日报-2025-04-15
商贸零售
英大期货
2025-04-16
【油脂油料】日报-2025-04-15
商贸零售
英大期货
2025-04-16
【能源】日报-2025-04-15
商贸零售
英大期货
2025-04-16
MKDWELL Tech Inc美股招股说明书(2025-04-15版)
商贸零售
美股招股说明书
2025-04-15
花旗集团美股招股说明书(2025-04-15版)
商贸零售
美股招股说明书
2025-04-15