登录
注册
个人信息
我的订单
我的报告豆
我的优惠券
我的笔记
我的阅读
我的收藏
我的下载
我的上传
我的订阅
在线客服
退出登录
回到首页
AI
搜索
发现报告
发现数据
发现专题
专题报告
专题百科
研选报告
定制报告
VIP
权益
发现大使
发现一下
行业研究
公司研究
宏观策略
财报
招股书
会议纪要
seedance2.0
低空经济
DeepSeek
AIGC
大模型
当前位置:首页
/
其他报告
/
报告详情
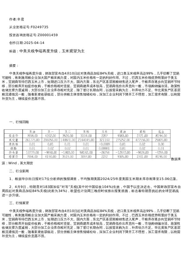
【有色金属】日报-2025-04-14
2025-04-15
英大期货
付瑶瑶瑶瑶瑶瑶瑶瑶瑶瑶瑶瑶瑶
核心观点
:特朗普对关税政策的反复态度增加了关税不确定性,但市场情绪有所缓和,美元指数继续下探,提振沪铜反弹。铜基本面显示上周铜价下探刺激消费释放,电解铜维持去库。铝方面,市场情绪缓解,库存继续下降,对铝价有所支撑。
关键数据
:
沪铜
:主力CU2505合约收报76310元/吨,涨1080元/吨,涨幅1.44%。SMM全国主流地区铜库存环比下降1.67万吨至25.05万吨,总库存较去年同期低14.85万吨。现货对当月2504合约报贴水20/吨-升水20元/吨,均价报平水,较上一交易日上升5元/吨。
沪铝
:主力AL2506合约收报19685元/吨,涨45元/吨,涨幅0.23%。国内主流消费地电解铝锭库存72.40万吨,较上周四下降2.0万吨。现货对沪铝2504合约贴水10元/吨,较上一交易日下跌40元/吨,SMM A00铝锭录得19760元/吨。
研究结论
:特朗普关税政策的不确定性仍存,但市场情绪缓和和美元下探支撑沪铜走高。铜基本面消费释放推动库存去化,铝库存下降对价格形成支撑。宏观情绪缓解和基本面改善共同推动铜铝价格反弹。
["message":"InternalServerError"]
你可能感兴趣
【油脂油料】日报-2025-04-14
商贸零售
英大期货
2025-04-15
【螺纹铁矿】日报-2025-04-14
商贸零售
英大期货
2025-04-15
【能源】日报-2025-04-14
商贸零售
英大期货
2025-04-15
美国银行美股招股说明书(2025-04-14版)
商贸零售
美股招股说明书
2025-04-14
保罗迪圣电讯美股招股说明书(2025-04-14版)
商贸零售
美股招股说明书
2025-04-14