AI智能总结
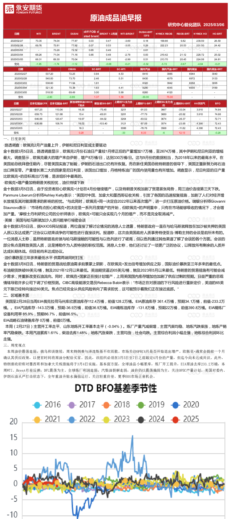
原油成品油早报 - - - 262.10 7.92 211.22 2.19 -2.91 1.22 0.81 80.90 80.79 77.88 261.72 7.88 212.32 2.23 -2.61 1.38 0.82 80.74 81.29 78.68 261.35 8.64 215.89 1.78 -1.99 1.37 0.82 80.98 82.03 80.04 252.53 8.47 210.46 2.13 -2.42 1.04 0.83 79.50 79.92 77.50 研究中心能化团队2025/01/21 2025/01/14 26.14 日期 WTI BRENT DUBAI diffFOBdatedbrent BRENT1-2月差 WTI-BRENT DUBAI-BRT (EFS NYMEXRBOB RBOB-BRT NYMEXHO HO-BRT 2025/01/15 27.74 2025/01/16 28.63 2025/01/17 29.29 2025/01/20 6872 4001 8800 - 7032 4062 8900 10.01 7.10 82.47 631.80 7018 4033 8900 9.51 6.90 82.45 633.90 7056 3988 8900 7.14 5.15 82.87 626.70 SC 619.40 - - - 2637 6.38 82.47 - 1.83 - 1.05 80.15 - 变化-0.64- --0.17 --0.36- --- 2025/01/15 2722 日期 2025/01/14 OMAN 80.51 SC-BRT 6.25 SC-WTI 8.67 国内汽油 9100 国内汽油-BRT 4315 国内柴油 7208 国内柴油-BRT 2986 2025/01/16 2723 2025/01/17 2763 2025/01/20 622.00 变化-9.80 0.00 -0.72 -61.00 -160.00 -126.00 约 3577 - T上期所FU主力合 3641 - T贴水 5.22 日期日本石脑油CFR日本石脑油-BRT新加坡燃料油380CS新加坡380-BR期所BU主力合上期所BU-BRTHH天然气远东丙烷 2025/01/14 -69.53 3735 - 9.330 -65.91 3795 - 3673 -109.82 9.33 88.94 682.75 4.310 -62.29 3847 - 3641 -114.54 7.25 87.52 685.00 4.320 -74.98 3795 - 3534 -134.88 6.65 79.96 682.88 - - 682.38 94.97 - -116.92 638.0 9.330 -65.974.320643.0 2025/01/15 645.0 2025/01/16 641.0 2025/01/17 638.0 2025/01/20 9.5 变化 - - 0.17 - -32 - -60 -3.62 5.020 -3.0 约 3748 -100.00 上期所FU-BRT上 一、新闻 ·消息人士称特朗普将宣布国家能源紧急状态以开发新能源 金十数据1月20日讯,据知情人士透露,特朗普上任后将宣布国家能源紧急状态,这是其释放国内能源生产计划的一部分,同时寻求扭转拜登应对气候变化的行动。此举将是特朗普在周一宣誓就职几小时后开始采取的一系列行动之一,以兑现竞选时提高国内能源产量的承诺。目前尚不清楚特朗普将如何使用紧急能源声明,不过总统可以解除对原油运输的特殊权力,并利用授权来指导发电和输电方式的转变。特朗普本人周日在发表讲话时也重申了这一承诺。人们普遍认为,特朗普将利用行政权力取消美国暂停液化天然气出口的禁令,并命令政府取消对电动汽车的联邦激励措施。预计他还将促使政府从一系列涉及汽车污染和燃油经济的严格法规中撤出。其他计划中的首日法令包括下令推翻拜登关于撤销约6.25亿英亩美国水域石油和天然气租赁权的决定。 ·美国当选总统特朗普:计划再次充实战略(石油)储备,并将把美国能源出口到世界各地。 ·特朗普废除拜登政府近80项政策宣布美国将退出《巴黎协定》 金十数据1月21日讯,当地时间1月20日,美国总统特朗普在美国首都华盛顿第一资本体育馆内签署一系列行政令,其中包括美国将退出应对气候变化的《巴黎协定》。特朗普撤销近80项拜登政府的行政命令、实施联邦法规冻结以控制官僚体系、解雇部分不合格联邦官员并暂停国税局新员工招聘、要求全职联邦工作人员返回办公室现场办公、加大石油和天然气生产以降低能源成本、结束联邦政府对公民的言论审查等等。特朗普还表示,将赦免2021年1月6日国会大厦暴乱事件的参与者。 ·也门胡塞武装表示,如果以色列、美国和英国对也门发起攻击,他们将恢复对与这些国家相关的船只的袭击。(来自金十数据App) 二、区域数据 (1)美国 截至2025年1月10日当周,EIA原油产量1348.1(-8.2)万桶/天,全美炼厂开工率91.7%(-1.6%)。商业原油库存-196.2万桶,预期-99.2万桶,库欣原油库存+76.5万桶,前值-250.2万桶,战略原油库存增加50万桶,前值+24.7万桶,汽油库存增加585.2万桶,预期203.4万桶,前值663万桶。精炼油库存+307.7万桶,预期+78.5万桶,前值+607.1万桶。 (2)亚太 国内方面,1月9日当周主营炼厂开工率提升至76.37%,地炼开工率小幅下降,商业库存汽累柴平,山东独立炼厂汽柴库存均跌。主营炼厂理论炼油利润增加,山东地炼实操炼油利润下降。 四、小结 本周原油大涨后震荡,原油近月月差大幅走强。美国财政部1月10日发布一系列针对俄罗斯能源部门的强化制裁措施,包括制裁两大主要石油生产商GazpromNeft和Surgutneftegas,制裁超过180艘油轮和数十家石油交易商、油田服务提供商、保险公司和能源官员,预计影响70-80万桶/日原油,10万桶/日柴油,近端原油到港出现扰动,中东原油升贴水大幅走强。制裁船只部分还涉及伊朗石油运输,后续不排除有进一步针对伊朗石油制裁,近期政策风险较大。基本面方面,美国寒潮引发取暖油需求好转,但成品油整体表需中性,全球油品库存累库,美国商业原油去库,库欣库存处于历史同期最低水平,北海升贴水反弹,原油基本面转强。国内炼厂受到原料扰动预计2月开工下滑,利润波动较大。美国对俄罗斯制裁指向性明确,对苏伊士、阿芙拉油轮运输将造成影响,对印度、中国炼厂原料造成影响,“规 避”制裁需要时间与成本,抬升油轮运价与短期价格溢价。特朗普2.0:政策对美国原油产量拉动有限,市场聚焦是否严格制裁伊朗(部分油轮已在对俄罗斯制裁政策中)。中长期看提高关税影响全球贸易量,利空油品需求;短期美国钻井数下行、库欣库存历史低位,原油短期月差面临向上驱动但估值已经较高,预计本周波动加大。 免责声明: 以上内容所依据的信息均来源于交易所、媒体及资讯公司等发布的公开资料或通过合法授权渠道向发布人取得的资讯,我们力求分析及建议内容的客观、公正,研究方法专业审慎,分析结论合理,但我司对信息来源的准确性和完整性不作任何保证,也不保证所依据的信息和建议不会发生任何变化。我们提供的全部分析及建议内容仅供参考,不构成对您的任何投资建议及入市依据,您应当自主做出期货交易决策,独立承担期货交易后果,凡据此入市者,我司不承担任何责任。我司在为您提供服务时已最大程度避免与您产生利益冲突。未经我司授权,不得随意转载、复制、传播本网站中所有研究分析报告、行情分析视频等全部或部分材料、内容。对可能因互联网软硬件设备故障或失灵、或因不可抗力造成的全部或部分信息中断、延迟、遗漏、误导或造成资料传输或储存上的错误、或遭第三人侵入系统篡改或伪造变造资料等,我司均不承担任何责任。