
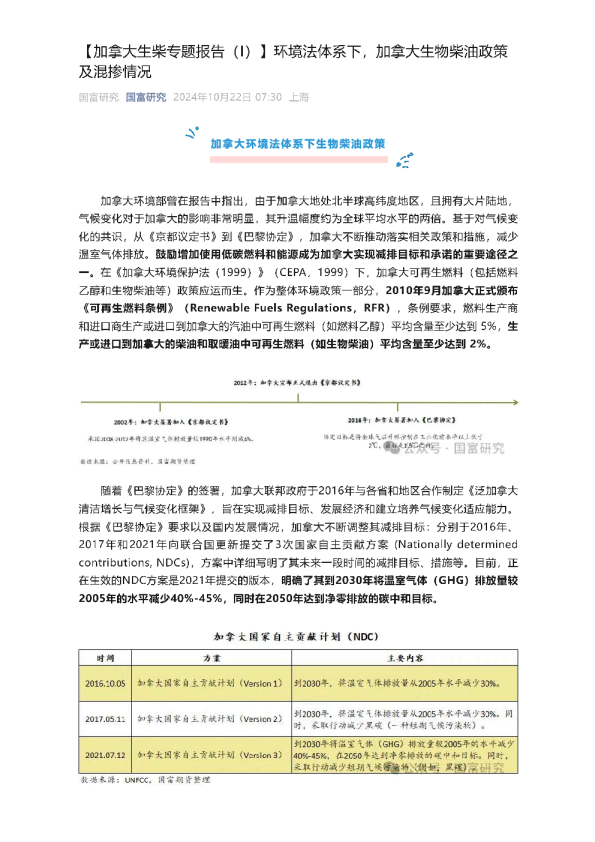
专题报告 生物柴油专题报告 2024年08月01日 王真军0755-82959953wangzhenjun@cmschina.com.cnF0282372Z0010289 美国生物柴油市场是通过一系列法案构建的政策驱动型市场,总体上添加要求逐年增加。受到利益集团、盟友分歧等影响,共和党和民主党的政策倾向较为不同。在共和党任期期间,生物柴油掺混量平均增量处于低位,市场增速放缓。民主党任期内,推动能源安全独立,推动生物燃料快速发展,拉动大豆工业化需求。 生物柴油是政策驱动型产业-立法强制推广。美国通过立法强制掺混,辅助市场化交易、税收减免及补贴机制,逐步形成以可再生燃料标准(RFS)强制掺混的立法手段作为可再生燃料市场主要驱动的格局。从能源独立的角度,使用可再生燃料能够在需求大致不变的情况下,降低对高价原油的依赖,逐步实现能源独立;从经济层面考虑,使用量较大的玉米乙醇汽油和一代生物柴油的主要原料分别为玉米和大豆,大量消耗玉米大豆可以拉动美国国内需求。从气候变化的角度,相比于传统燃料,即使掺混10%的乙醇也能显著降低碳排放。 马幼元0755-88377240mayouyuan@cmschina.com.cnF03106620Z0018356 李依穗0755-82959861liyisui1@cmschina.com.cnF03121918Z0020997 生物柴油是政策驱动型产业-辅助市场化。美国在立法强制推广生物燃料的同时,采取一定市场化手段,提高市场主体使用生物燃料的积极性。采用生物燃料最大的优势是降低碳排放,允许生产或使用生物燃料的市场主体因降低碳排放而获得一定碳信用并在市场出售获利,可以在一定程度上弥补生产、使用生物燃料的成本,提高生物燃料的推广效率。 美国生柴的掺混政策大幅提振美豆油需求:美国一代生柴的主要原料和二代生柴的部分原料为豆油,用于生物柴油的豆油消费占总消费比逐年增长,根据WASDE的预估,24/25年生柴消费占豆油消费将达到49.65%的水平。 下一任美国政府或影响掺混政策和对生物柴油的财政扶持:从时间上来看,EPA本应于2024年11月1日前发布的掺混政策预案推迟到2025年3月发布,下任政府可能会对2026年掺混量做出影响。这在其历史上并不罕见,总统选举之际都曾把该法案推迟到选举之后。从利益团体的绑定方面看,共和党和民主党分别代表着传统化石能源和新能源的利益集体,这在两党的选举支持州、及执政期间政策倾向中可见一斑。 ❑关注点:美国大选 正文目录 一、美国生物柴油是政策驱动型产业...............................................................4 (一)美国生物柴油政策的建立与完善..........................................................4(二)立法强制推广可再生燃料市场............................................................4(三)辅助市场化交易机制....................................................................6 二、美国生柴的掺混政策大幅提振美豆油需求........................................................6 图表目录 图1:美国一代生柴(BD)和二代生柴(RD)市场规模(单位:百万加仑).................................................5图2:全球原油均价高企(美元/桶).................................................................................................................5图3:可再生燃料嵌套关系................................................................................................................................5图4:RINs码生命周期示例...............................................................................................................................6图5:美国豆油消费主要驱动为生物柴油(百万吨,%).................................................................................7图6:生柴掺混义务增量(百万加仑物理当量)................................................................................................7图7:D4-RINs价格(Unverified)...................................................................................................................7 一、美国生物柴油是政策驱动型产业 美国生物柴油市场是通过一系列法案构建的政策驱动型市场,总体上添加要求逐年增加。 (一)美国生物柴油政策的建立与完善 生物柴油是政策驱动型产业。美国通过立法强制掺混,辅助市场化交易、税收减免及补贴机制,逐步形成了较为完整的可再生燃料市场体系。 2005年,为了应对原油价格高企、降低美国石油对外进口依存度并逐步实现能源独立(如图2),美国先后颁布《清洁空气法案》(CAA)、《能源政策法案》(EPA2005)、《能源独立和安全法案》(EISA2007)等一系列法案,根据法案设立了可再生燃料标准(RFS,Renewable Fuel Standard Program),在全国范围内强制要求在汽油、柴油中掺混生物燃料。 ➢2005年8月,美国总统布什签署《能源政策法案》(EPACT05),制订了可再生燃料标准(RFS),要求在交通燃料中为生物燃料设置最低添加量,于2007年9月正式生效,从法律层面高度鼓励可再生燃料的开发利用。 ➢2007年,《能源独立与安全法案》(EISA)通过,可再生燃料标准被再次修订(RFS2),扩展和明确了可再生燃料标准的项目范围,延长项目实施年限并提高年度履约责任量目标。要求责任方(汽、柴油炼制商、进口商)每年必须实现一定的可再生燃料调合责任量(Renewable Volume Obligation,RVO),同时责需用足量的RINs来证明所供应燃料中调合的生物燃料量达到当年RVO目标。 ➢2017年,特朗普政府递交《巴黎协定》退出文书,同时废除了此前奥巴马政府颁布的气候政策。 ➢2021年,民主党拜登政府上任,重返巴黎协定,并承诺到2035年通过向可再生能源过渡实现无碳发电,2050年前实现全面净零排放。《通胀削减法案》在此背景下应运而生,法案虽名为削减通货膨胀,但其大量条款均与应对能源转型和气候变化相关。 (二)立法强制推广可再生燃料市场 美国建立了以可再生燃料标准(RFS)强制掺混的立法手段作为可再生燃料市场主要驱动。2005年通过的《能源政策法案》首次提出启动可再生燃料标准项目,在国家交通燃料供应中为生物燃料设置最低添加量。扩充的可再生燃料标准(RFS2)的出台明确了可再生燃料的类型划分和监管责任(如图3),并且为可再生燃料的使用提供了强制性的市场保证。在可再生燃料标准(RFS)的要求下,美国一代、二代生物柴油市场规模快速扩张(如图1)。 可再生燃料标准的颁布有多重考虑。从气候变化的角度,相比于传统燃料,即使掺混10% 的乙醇也能显著降低碳排放;从能源独立的角度,使用可再生燃料能够在需求大致不变的情况下,降低对高价原油的依赖,逐步实现能源独立;从经济层面考虑,使用量较大的玉米乙醇汽油和一代生物柴油FAME的主要原料为玉米和大豆,大量消耗玉米大豆可以拉动美国国内需求。 资料来源:EIA,招商期货 资料来源:世界银行,Wind,招商期货 资料来源:EIA,招商期货 可再生燃料标准(RFS2)按照原料、工艺流程、产生的燃料类型、温室气体减排效果等不同燃料路径划将可再生燃料分为生物质柴油(biomass-based diesel)、纤维素生物燃料(cellulosic biofuel)、先进生物燃料(advanced biofuel)及以玉米乙醇为主的常规生物燃料(conventional fuel)4种类型,并以D码进行标识(见图3)。 四种可再生燃料存在嵌套关联,即具有较高温室气体减排阈值的燃料可以用于满足较低温室气体减排阈值燃料的履约要求。纤维素生物燃料(cellulosic biofuel,D3)、生物质柴油(biomass-based diesel,D4)、先进生物燃料(advanced biofuel,D5),可用于满足责任方常规生物燃料(主要为玉米乙醇,D6)标准的履约要求。 (三)辅助市场化交易机制 为配合可再生燃料标准的执行和监督,美国环保署(EPA)出台可再生燃料识别码体系(Renewable Identification Numbers,即RIN数值)。当可再生燃料生产出来后,生产商会自然获得一个RIN,该数值可以出售和流通。而负有添加义务的炼油厂(即RVO责任方)可以通过添加生物燃料满足其添加义务,也可以通过购买可再生燃料识别码数值来满足其掺混要求。美国环保署(EPA)通过交易调试系统(EPA ModeratedTransaction System,EMTS)监测并追踪RINs的产生、交易和退出流程(如图4)。 在程序上,由美国环保署EPA主导、参考能源信息署EIA、农业部USDA的研究和建议,制定下一履约年度4种类别可再生燃料的最终责任标准。美国环保署一般在每个履约年度的上一年11月份公布针对各责任方的4种类别可再生燃料的最终责任标准。首先根据美国能源信息署(EIA)的数据估计未来年度交通燃料的需求总量,然后计算出可再生燃料法定使用量占交通燃料需求总量的比例,再依次计算各责任方的各燃料类型的履约数量要求。同时,环保署(EPA)对符合条件的小型炼油厂可豁免其履约责任。 美国在立法强制推广生物燃料的同时,采取一定市场化手段,提高市场主体使用生物燃料的积极性。采用生物燃料最大的优势是降低碳排放,允许生产或使用生物燃料的市场主体因降低碳排放而获得一定碳信用并在市场出售获利,可以在一定程度上弥补生产、使用生物燃料的成本,提高生物燃料的推广效率。据环保署估算,可再生燃料标准的实施降低了对国外进口化石能源的依赖和国内交通燃料油的价格,降低了温室气体排放,提高了美国农民相关农产品(玉米、大豆)的收入水平。 二、美国生柴的掺混政策大幅提振美豆油需求 美国一代生柴的主要原料和二代生柴的部分原料为豆油,用于生物柴油的豆油消费占总消费比逐年增长,根据WASDE的预估,24/25年生柴消费占豆油消费将达到49.65%的水平。第一代生物柴油(FAME)的主要原料为豆油、菜籽油、棕榈油,美国作为大豆的主产国和出口国自然优先使用豆油生产。随着可再生燃料标准(RFS)的颁布,对于生物质柴油的强制掺混量总体上呈现逐年增长,美国生物柴油占豆油消费比也逐年增 长,并于2023年达到了47.79%的水平。 二代生物柴油依赖补贴市场规模快速上涨,对一代生柴造成挤压(见图1)。但因前期生产投入较大、原材料供应依赖进口,总体上而言还需关注后续政策支持。近年第