登录
注册
回到首页
AI
搜索
发现报告
发现数据
发现专题
研选报告
定制报告
VIP
权益
发现大使
发现一下
行业研究
公司研究
宏观策略
财报
招股书
会议纪要
中央经济工作会议
低空经济
DeepSeek
AIGC
智能驾驶
大模型
当前位置:首页
/
其他报告
/
报告详情
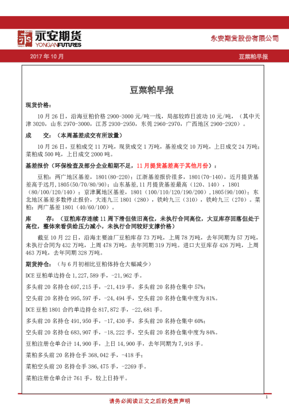
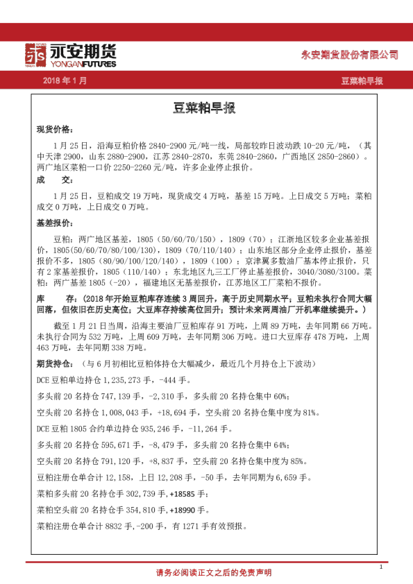
永安期货豆菜粕早报
2018-03-02
吕爱丽
永安期货
金***
你可能感兴趣
永安期货豆菜粕早报
永安期货
2018-03-08
永安期货豆菜粕早报
永安期货
2018-01-18
永安期货豆菜粕早报
永安期货
2020-02-26
永安期货豆菜粕早报
永安期货
2018-01-08
永安期货豆菜粕早报
永安期货
2018-01-29