您的浏览器禁用了JavaScript(一种计算机语言,用以实现您与网页的交互),请解除该禁用,或者联系我们。 [未知机构]:股市与油市分裂倒计时 很快就将有人付出代价 – 华尔街见闻 – -20260423 - 发现报告

股市与油市分裂倒计时 很快就将有人付出代价 – 华尔街见闻 – -20260423

2026-04-23 未知机构 SoftGreen
报告封面

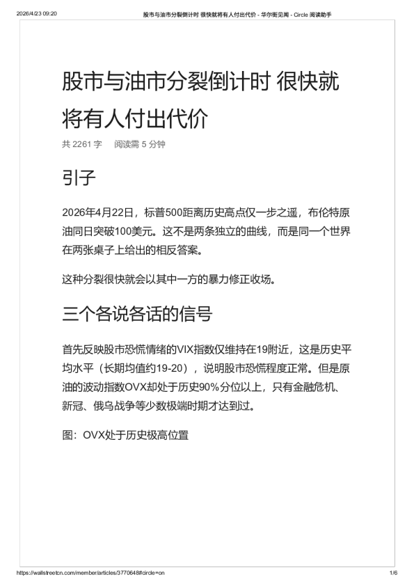
共2261字阅读需5分钟 引子 2026年4月22日,标普500距离历史高点仅一步之遥,布伦特原油同日突破100美元。这不是两条独立的曲线,而是同一个世界在两张桌子上给出的相反答案。 这种分裂很快就会以其中一方的暴力修正收场。 三个各说各话的信号 首先反映股市恐慌情绪的VIX指数仅维持在19附近,这是历史平均水平(长期均值约19-20),说明股市恐慌程度正常。但是原油的波动指数OVX却处于历史90%分位以上,只有金融危机、新冠、俄乌战争等少数极端时期才达到过。 图:OVX处于历史极高位置 第二,股票市场内部的分裂同样刺眼。能源股在停火日经历了一年来最大的单日跌幅——股市相信油价会回落,但油轮运输股却屡创新高:Frontline、Nordic American Tankers、DHT等运输公司今年以来涨幅都超过60%。 第三,黄金、美元、美债——三个最经典的避险资产,此刻在讲三个不同的故事:金价站上4,700美元/盎司的高位,传递的是"这是一场深度危机";美元指数却走弱至98.4,暗示"不必恐慌";10年期美债收益率仅4.25%-4.30%,表现得像"什么都没发生"。三者分别看向三个方向,意味着资金没有形成共识。 整个金融系统正在同时定价两种相互矛盾的未来——一部分市场在定价"危机还在发酵",另一部分市场在定价"一切都会过去"。 为什么会有这种分裂? 伊朗战争爆发50天后,全球已经损失了5.5亿桶海湾原油;霍尔木兹海峡每多关闭一个月,全球就会少获得700万吨液化天然气(LNG)。 然而,目前西方国家,特别是美国痛感依然有限:汽油只是稍微贵了一些,大多数家庭仍负担得起开车出行。卡车照常上路,飞机继续飞行,燃料库存也仍接近战前水平。 这是股市乐观的“现实”基础。 但这种看似令人安心的局面其实极具误导性。到4月20日,战前最后几艘穿越霍尔木兹海峡的油轮已经抵达目的地。如今已没有任何缓冲余地来保护全球免受这场迟到的供应冲击,而此时恰恰又进入了北美假日出行需求开始上升的夏季。 然而,石油交易员们却在盯着库存。 目前这一史上最大规模的石油供应冲击之所以尚未引发全球恐慌,一个重要的原因是战争开始时,海上已有接近历史纪录规模的石油在运输途中。2月美国军舰驶向中东时,恰逢海湾国家大幅提高出口。但随着最近几批货物交付完成,这些海运库存已经耗尽。海上的总库存量正以创纪录的速度下降。 最先承受不了的薄弱点在亚洲和欧洲 亚洲曾接收了海湾地区五分之四的出口。一些亚洲国家的商业库存正在耗尽——韩国预计将在未来几天减少释放战略储备;日本的战略储备则将在5月耗尽。利用卫星图像估算库存的 Kayrros公司称,截至4月19日的一个月内,不包括中国在内的亚洲原油库存减少了6700万桶,降幅达11%。 原材料短缺已经迫使亚洲炼油商将加工量削减逾每日300万桶,相当于其总产能的10%。数据公司Sparta Commodities的NeilCrosby表示,这一数字在5月可能扩大到每日500万桶;如果海峡继续关闭,到7月甚至可能达到每日1000万桶。 中国的处境相对安定,目前拥有13亿桶原油储备,并且已经暂停了成品油出口。 其他亚洲国家现在要承受亚洲现货市场上高达每桶120美元的汽油价格,175美元的柴油,200美元的航空煤油;而在战前这三样分别只需要80美元、93美元和94美元——成本压力的上升显而易见,而且再这么继续下去还会更高。 目前已有7个亚洲国家要求居家办公(越南、泰国、巴基斯坦、印度尼西亚、菲律宾、斯里兰卡、孟加拉国),至少5个国家对车辆燃油实行配给(缅甸、斯里兰卡、孟加拉国、印度尼西亚、韩国),同时还有很多国家采取了停课等其他措施。 与亚洲缩减需求来应对供给冲击不同,欧洲各国政府正努力维持民众的购买力:在欧盟27个成员国中,有16个国家正通过财政补贴或削减燃油税来保护消费者免受高价冲击。因此,欧洲炼油商几乎还没有明显削减产量。 但是这种做法也只是权宜之计,和亚洲同行一样,欧洲炼油商现在购买原油时所支付的成本也远高于布伦特期货价格所显示的水平。现在的原材料价格接近每桶130至150美元,实际上已把欧洲炼油商的利润率压入亏损区间。极端的“现货升水”状态(也就是大宗商品现货价格远高于期货价格)正在吞噬其利 润:欧洲的炼油商现在必须高价采购原油,却只能按较低的期货价格出售产品,用不了多久,它们就不得不削减产量。 同时,如果欧洲继续补贴消费,市场失衡将进一步加剧,到时候一次性调整时会比亚洲国家更加痛苦。 清算的时间已经快到了 如果美国为了压低国内价格,效仿中国禁止成品油出口,那么欧洲和亚洲的前景还会进一步恶化。 即便霍尔木兹海峡今天立即重开,海湾地区的原油产量、航运和炼油能力也仍需数月才能完全恢复。 大宗商品交易商托克集团测算认为,现在累计损失15亿桶海湾原油(相当于全球年产量的5%)几乎已不可避免;如果海峡迟迟不能重开,这一数字很容易翻倍。 上一次全球石油需求在短时间内下跌10%,还是在2020年新冠疫情封锁期间,而那次冲击也导致全球GDP下降超过3%。 留给全球经济避免类似暴跌的时间,已经不多了。 风险提示及免责条款 市场有风险,投资需谨慎。本文不构成个人投资建议,也未考虑到个别用户特殊的投资目标、财务状况或需要。用户应考虑本文中的任何意见、观点或结论是否符合其特定状况。据此投资,责任自负。