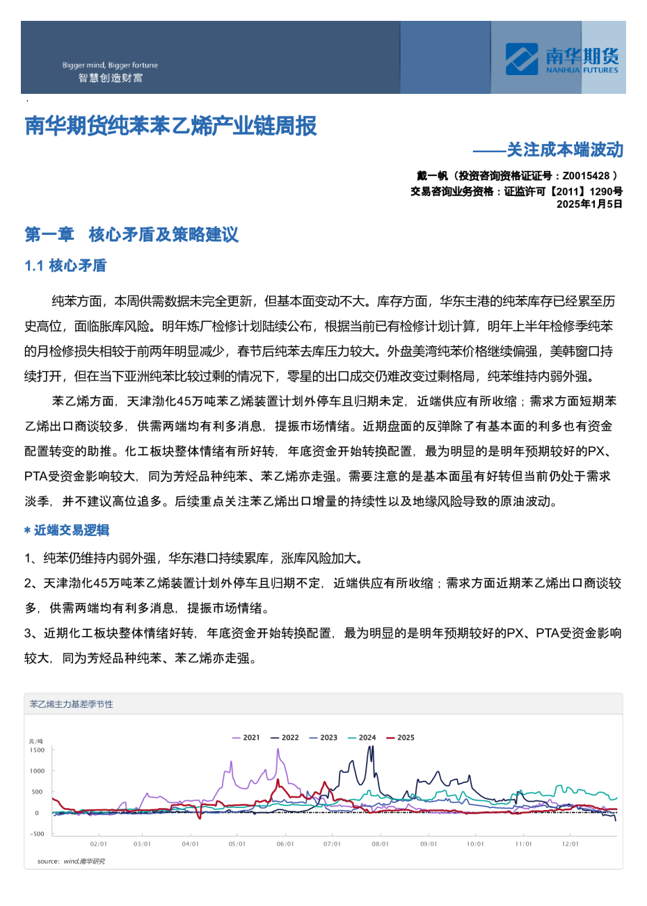
AI智能总结
——关注供给端减停产情况 夏莹莹 投资咨询证书:Z0016569研究助理:余维函 期货从业证号:F03144703联系邮箱:yuwh@nawaa.com投资咨询业务:证监许可【2011】1290号2026年01月04日 第一章 核心矛盾及策略建议 1.1 核心矛盾 本周工业硅市场呈现震荡格局。展望未来,工业硅期货价格走势的核心驱动逻辑将集中于以下因素:产业“反内卷”背景下落后产能淘汰进度、供给端受环保约束或成本抬升引发的减产情况、需求端因终端出货疲软导致的减产预期。 产业维度来看,尽管行业对落后产能淘汰存在预期,但工业硅行业以民营企业为主要生产主体,呈现企业数量多、布局分散的格局,这使得市场对通过行业自律实现有效产能出清的信心相对不足。整体而言,产能优化进程仍面临现实阻力,后续需持续跟踪相关进展。 基本面,电力成本占工业硅生产成本的30%,而煤价波动直接影响电力成本,进而对工业硅价格形成传导作用。供给端,工业硅生产企业开工率平稳;需求端,下游多晶硅行业生产平稳,下游有机硅单体厂有检修计划安排,仅铝合金行业开工维持稳定态势。 综合来看,基本面暂未见明显改善,而中长期视角下,工业硅价格下方支撑力度较强,下行空间有限,逢低布局远期旺季合约具备较高性价比。此外,工业硅价格走势还将与多晶硅、焦煤等关联品种的价格波动保持紧密联动。 *近端交易逻辑(2026年底春节之前) 1. 环保扰动;2. 供给端、需求端均有减产预期; *远端交易逻辑(2026年春节之后) 1. 产业“反内卷”背景下淘汰落后产能的进度; 2. 持续关注需求情况。 1.2 产业操作建议 硅产业企业风险管理策略 第二章 重要信息及关注事件 2.1 本周重要信息回顾 1. 12月29日,杭州市规划和自然资源局公式了浙江传化益迅新材料有限公司年产68万吨有机硅新材料及高端精细化学品项目建设工程方案批前公示。 第三章 盘面解读 3.1 价量及资金解读 *期货走势 本 周 工 业 硅 期 货 主 力 合 约 收 于 8860 元 / 吨 , 周 环 比 变 动 +0.28% 。 成 交 量 约 22.52 万 手 ( 周 环 比 变动-16.10%),持仓量约20.39万手(周环比变动-1.25万手)。SI2602-SI2605月差为Contango结构,周环比变动-30元/吨。仓单数量10231手,周环比变动+972手。 MACD与均线(日线级别):本周工业硅加权期货价格逐渐上涨至20日均线附近。结合MACD指标信号及持仓数据变化,盘面呈现“多空减仓震荡”特征。 布林通道(日线级别):本周工业硅期货价格从布林通道中轨下方附近逐渐涨至中轨上方附近,布林带宽呈现一定缩小迹象。 综合来看,后续需重点关注压力位9300元/吨。 *期权情况 20日历史波动率:近一周工业硅20日历史波动率震荡偏弱,表明其价格在过往一段时间内的实际波动幅度正逐渐缩小。 平值期权隐含波动率:近一周工业硅平值期权隐含波动率震荡走强。 期权持仓量PCR:工业硅期权持仓量PCR近期呈下跌态势,反映出当前市场中看跌期权持仓相对看涨期权的占比有所下降,意味着市场看空情绪逐步退坡。 *资金动向 如下图所示,工业硅重点盈利席位的累积盈亏及净持仓变动情况。近期工业硅重点席位净空持仓有所下降,反映部分机构空单离场的迹象。 *月差结构 工业硅期限结构图显示当前工业硅期货合约为contango结构。 *基差结构 工业硅主力合约基差整体处于正常水平。 3.3 硅产业链现货数据 第四章 估值利润 4.1 产业链上下游利润跟踪 自5月触及利润低点后,工业硅行业平均利润当前进入持续修复通道。多晶硅是工业硅下游核心需求领域,当前多晶硅行业利润整体平稳。铝合金领域对工业硅的需求具备“刚需属性”,当前铝合金行业利润有走弱趋势。有机硅是工业硅下游重要应用领域之一,但其当前利润水平呈回暖趋势。 第五章 基本面 5.1 原料成本 5.2 上游-工业硅 【工业硅库存】 source:SMM,南华研究 5.3 下游-多晶硅 【多晶硅库存】 5.4 下游-铝合金 【铝合金库存】 5.5 下游-有机硅 source:SMM,南华研究 5.6 终端