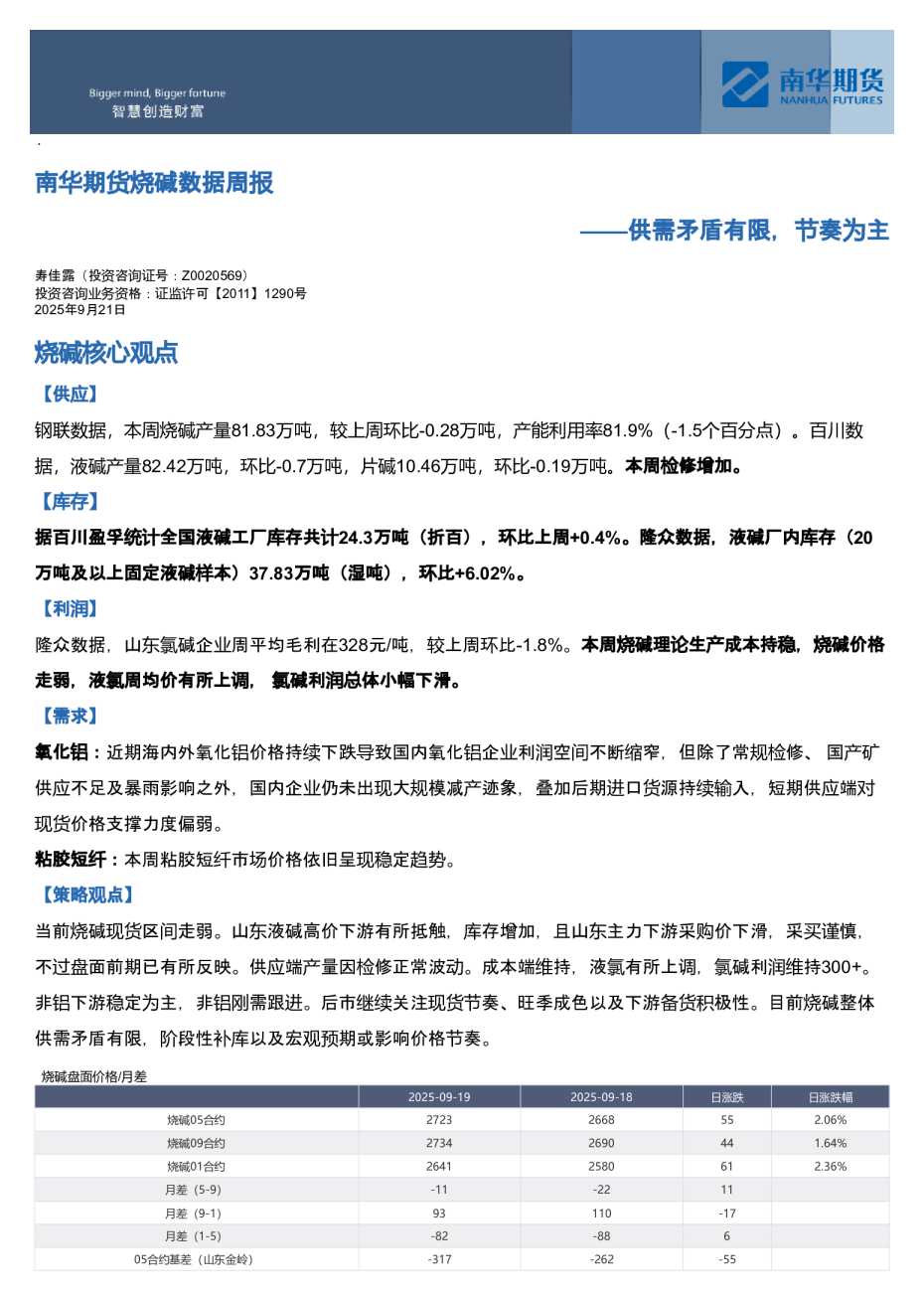
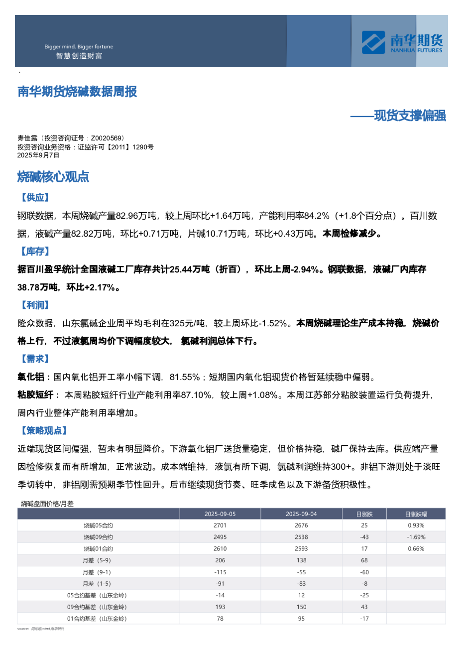
AI智能总结
——基本面支撑有限 寿佳露(投资咨询资格证号:Z0020569)交易咨询业务资格:证监许可【2011】1290号2025年11月30日 第一章核心矛盾及策略建议 1.1核心矛盾 基本面支撑有限,需求端有进一步走弱预期;烧碱产量高位波动,供应压力持续;估值上,液氯价格中性,氯碱利润虽有下滑但处于中性位置。 ∗近端交易逻辑 1、原料端整体偏强,但现实供需偏弱,下游需求一直不及预期。2、氧化铝开工率虽然有所恢复,但整体价格承压,烧碱需求预期偏悲观。2、氯碱利润中性,产量高位,供应压力持续。 *远端交易预期 中长期投产压力继续,供需格局偏弱。 1.2交易型策略建议 【行情定位】 高产量格局限制烧碱空间,基本面支撑不足,维持价格弱势震荡的判断。 【基差、月差及对冲套利策略建议】 区间操作,单边策略上建议逢高沽空为主。 1.3产业客户操作建议 1.4基础数据概览 第二章本周重要信息及下周关注事件 2.1本周重要信息 【利多信息】 1、下游氧化铝有一定的备碱需求的预期(但部分兑现)2、氯碱利润下滑明显,市场整体定价偏悲观 【利空信息】 1、烧碱产量维持高位,供应压力增加2、非铝需求有走弱预期 2.2下周重要事件关注 1、液氯是否维持强势,如果是,将继续削弱烧碱的成本支撑2、观察中下游需求,非铝淡季情况以及铝厂备碱节奏 第三章盘面解读 3.1价量及资金解读 ∗单边走势和资金动向 本周烧碱主力2601合约继续呈现低位震荡,虽然绝对价格已至年内相对低位,但基本面和情绪面均未有明显的上行驱动。 ∗基差月差结构 山东金岭(32碱)折百2281元/吨,升水01合约80-90元。近端弱现实维持,现货跌价,碱厂开始累库,基本面缺乏明显驱动。 source:wind,南华研究 第四章估值和利润分析 4.1产业链上下游利润跟踪 随着烧碱价格下跌,氯碱利润整体有所下滑,当前山东烧碱盈利30-40元/吨(含液氯)。 4.2进出口利润跟踪 出口方面,东南亚CFR价格下滑30美元至430美元/吨。海外烧碱需求有替代预期,观察出口持续性。 source:同花顺,南华研究 第五章供需及库存 5.1现货数据 ∗烧碱-32碱现货价格 ∗烧碱-50碱现货情价格 ∗片碱现货价格 source:BAIINFO,南华研究 source:BAIINFO,南华研究 ∗现货区域价差 source:南华研究 ∗现货折盘面价格 source:SCI,南华研究 source:SCI,南华研究 ∗烧碱外盘价格 5.2供应端 ∗烧碱损失量 ∗液碱产量和开工 source:BAIINFO,南华研究 ∗片碱产量和开工 5.3需求端 5.4库存 source:BAIINFO,南华研究