AI智能总结
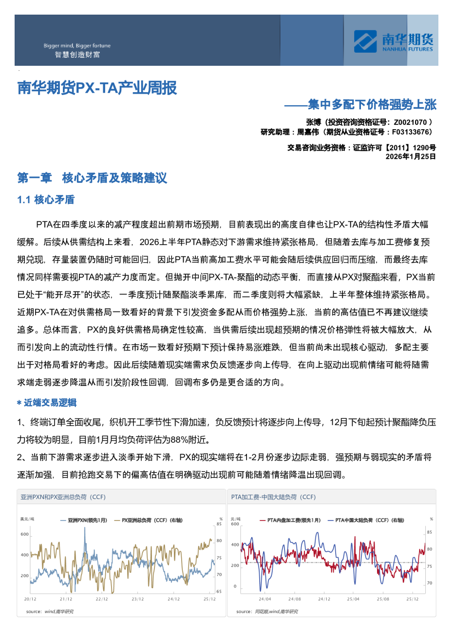
——调油炒作降温,考虑回调布多 戴一帆(投资咨询资格证号:Z0015428)研究助理:周嘉伟(期货从业资格证号:F03133676) 交易咨询业务资格:证监许可【2011】1290号2025年11月30日 第一章核心矛盾及策略建议 1.1核心矛盾 近期芳烃调油炒作快速降温,MX快速走弱再次扩张PX短流程效益。调油方面,汽油裂解价差高位小幅回落,韩国歧化利润持续低位压缩,出现降负信号,对PX支撑偏强。目前汽油裂差高位回落,芳烃调油逻辑弱化,虽然多有传闻亚洲向美国芳烃供应物流量兑现,但尚未形成实际可信驱动。PTA此前停车检修量较多,目前回归预期大多尚未明确,下游聚酯需求11月预计高位维持,12月开工预期上调,PTA静态供需11-12月保持良好,加工费得到阶段性修复。但PTA存量供应仍然较多,随加工费修复回归可能性将提升,加工费修复空间较为有限。综合来看,近期宏观情绪与基本面供需共振,PTA价格宽幅震荡,PX-PTA供需结构在能化板块相对较好,成为部分资金多配选择。后续而言,一方面关注检修计划兑现情况,另一方面关注调油实际动态,若无进一步事实支撑,则PX-TA随前期调油炒作资金离场可能将有所回落;供需上PTA停车装置继续维持难度较大,加工费修复空间较为有限,PX-TA的结构性矛盾仍将压制PTA加工费修复空间,在操作上,单边01合约4600下方支撑较强,加工费方面,TA01盘面加工费维持200-290区间操作。 ∗近端交易逻辑 1、近期宏观地缘中美贸易冲突、俄乌相关制裁等事件频发,宏观与原油大幅波动下PX-TA波动幅度扩大。后续内外宏观不确定性仍较强,中美贸易冲突目前整体缓和,关注后续是否有进一步需求端利好政策出台,单边价格预计随宏观事件波动。 2、终端织造订单随天气转冷边际大幅改善,需求端总体表现超预期,聚酯环节当前效益与库存均保持健康,聚酯91%以上的高开工短期仍将持续。 *远端交易预期 1、PX四季度相对聚酯供需过剩,基本面边际转弱,但在PTA当前的检修计划下PX仍维持紧张格局,PTA低位效益持续将推动额外检修的出现,结构性矛盾背景下加工费维持区间操作。 1.2交易型策略建议 【行情定位】 *趋势研判:宽幅震荡*价格区间:TA2601震荡区间4500-4850*策略建议:暂无 【基差、月差及对冲套利策略建议】 ∗基差策略:近期PTA基差小幅走弱,但总体驱动有限,暂无推荐基差机会。∗月差策略:暂无。∗对冲套利策略:TA01盘面加工费建议200-290区间操作。 【近期策略回顾】 1、PTA加工费做扩策略(止盈),2025/11/2提出,2025/11/6入场(成本+230),2025/11/24离场(245离场,盈利价差+15)。 2、PTA加工费做扩策略(止盈),2025/10/27提出并入场(成本250),2025/10/28离场(290离场,盈利价差+40)。 3、PTA加工费做扩策略(止盈),2025/9/22提出并入场(成本278),2025/9/30离场(305离场,盈利价差+27)。 1.3产业客户操作建议 1.4基础数据概览 第二章本周重要信息及下周关注事件 2.1本周重要信息 【利多信息】 1、PX中化泉州80w前期事故停车后重启短暂运行,本周11月25日附近全厂停车检修,预计持续至1月下旬。2、2025年11月12日印度中央政府化学品和肥料部在《印度公报》发布通知,印度决定自2025年11月12日起取消包括PTA在内的14种化学品的BIS认证。此决定旨在简化市场准入,基于对产业需求、公共利益的重新评估。随着印度BIS的取消,一定程度上利好中国的PTA出口,中国PTA价格较其他国家和地区具有明显优势,中国或将陆续挤占其他国家对印度的出口,具体影响仍需参考后期商谈情况。 【利空信息】 暂无 2.2下周重要事件关注 1、聚酯负荷及终端订单持续性。 第三章盘面解读 3.1价量及资金解读 【内盘】 ∗单边走势 本周PTA盘面呈现4600-4800区间震荡,供需偏好格局成为能化板块多配;趋势度百分位0.00%,持仓量持续增长,市场波动趋缓。 ∗资金动向 下图为PTA(左)和对二甲苯(右)重点盈利席位的累积盈亏及净持仓变动情况。近期PTA重点席位净空持仓震荡,表明主力资金对PTA维持谨慎看空情绪;对二甲苯重点席位净空持仓高位维持,表明主力资金对PX坚定看空。 ∗月差结构 PTA整体呈现小幅C结构,说明月间矛盾不明显,本周PTA月差震荡为主。 ∗基差结构 本周PTA现货基差震荡偏强,市场预期随下游聚酯集中投产回暖,后续现货矛盾不明显,基差运行震荡为主。 source:同花顺,南华研究 第四章估值和利润分析 4.1成本跟踪 4.2产业链上游利润跟踪 ∗国际汽柴油裂解价差 ∗国内汽柴油裂解价差 ∗石脑油重整 ∗芳烃调油 4.3产业链下游利润跟踪 source:wind,南华研究 source:上海钢联,同花顺,南华研究 第五章供需及库存推演 5.1供需平衡表推演 注:表格数据为理论估算,各机构数据有一定差距,趋势仅供参考,不构成投资建议 5.2供应端及推演 PX供应端中化泉州80w本周停车,负荷降至88.3%(-1.2%),PX供应四季度预期高位维持。供需平衡上,PTA近期停车装置较多,目前重启时间暂未明确,若后续保持当前的运行状态,PX11-12月预期小幅累库;当前PTA装置停车较多,后续关注相关回归计划,关注后续PTA加工费低位下额外检修计划的动态;相对聚酯而言,PX11-12月维持紧平衡,整体格局仍然偏紧张。效益方面,汽油裂解利润高位回落,调油经济性下滑;成本端近期石脑油走强,MX走弱,PXN走缩至260(-1.5),PX-MX走扩至105.5(+6)。当前PX环节效益均保持良好,短流程效益虽有下滑但仍维持高位,外采MX效益良好下PX供应抗干扰性强。 PTA方面,供应端虹港石化250w重启,TA负荷升至73.7%(+1.6%);后续前期多套停车装置均无明确回归计划,关注相关动态。库存方面,持货意愿小幅回暖,社会库存小幅去化至222万吨(-6)。效益方面,PTA大量停车后静态平衡表11-12月转为去库,TA现金流加工费本周修复至184(+25),但仍处低位;PTA短期供需矛盾难以形成持久驱动,预期维持不佳,现金流加工费以低位盘整为主,存量供应压制下加工费修复空间有限。 本周变动: PX:1、中化泉州80w11月25日附近停车,预计持续2个月。 PTA: 1、虹港石化250w11月17日起停车检修,11月25日附近重启。 11-12月计划(仅供参考): PX: 暂无 PTA: 增量: 1、四川能投100w11月上旬停车检修,预计12月下旬重启。 2、逸盛宁波2号线220w11月20日附近停车检修,预计12月下旬重启。 5.3需求端及推演 需求端,本周部分装置负荷波动,聚酯负荷上调至91.5%(+0.2%);除此以外,近期随效益与预期改善,共有三套聚酯装置投产,涉及长丝与短纤,聚酯需求基数提升。织造订单前期随天气转冷订单超预期集中发放,目前逐渐高位回落,整体订单接近收尾,终端织机负荷小幅下滑。与此同时,前期终端产销与订单表现良好,坯布库存得到较大去化,但一方面当前库存压力仍高于历年同期,另一方面近期去化趋势扭转,坯布库存再次小幅累积,后续继续去化难度较大。短期来看,聚酯需求在效益与库存结构均保持健康的背景下预计高位维持,短期降负压力不大;后续终端开工与订单虽然季节性下滑,但走弱速度相对可控,外需方面11月初BIS放开之后印度客商大量采购FDY,长丝出口接单增量明显,但预计持续性较短。瓶片方面近期加工费持续修复至450的年内高位并维持,库存表现健康,关注后续新装置投产进度,目前预计提负概率不高。 5.3.2长丝需求 source:CCF, 南华研究 5.3.3短纤需求 5.3.4瓶片需求 source:上海钢联,同花顺,南华研究 第六章相关图表附录 6.1聚酯环节 *聚酯-综述 source:同花顺,南华研究 source:wind,同花顺,南华研究 *聚酯-开工 *聚酯-产销 *聚酯-库存 source:CCF,南华研究 *聚酯-出口 *聚酯-进口 source:钢联化工,南华研究 source:同花顺,南华研究 source:钢联化工,南华研究 *聚酯-利润 source:同花顺,wind,南华研究 source:wind,南华研究 source:上海钢联,同花顺,南华研究 6.2终端环节 *织造-开工 *织造-库存及订单 *纱厂相关 *粘胶相关 source:CCF,南华研究 source:CCF,南华研究 *终端宏观 source:同花顺,南华研究 source:同花顺,南华研究 source:同花顺,南华研究 *纺服出口 source:同花顺,南华研究 source:同花顺,南华研究 *全球纺服相关 source:同花顺,南华研究 source:同花顺,南华研究