
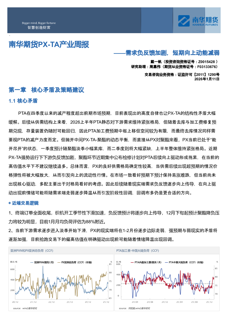
——需求负反馈加剧,短期向上动能减弱 戴一帆(投资咨询资格证号:Z0015428)研究助理:周嘉伟(期货从业资格证号:F03133676) 交易咨询业务资格:证监许可【2011】1290号2026年1月11日 第一章核心矛盾及策略建议 1.1核心矛盾 PTA在四季度以来的减产程度超出前期市场预期,目前表现出的高度自律也让PX-TA的结构性矛盾大幅缓解。后续从供需结构上来看,2026上半年PTA静态对下游需求维持紧张格局,但随着去库与加工费修复预期兑现,存量装置仍随时可能回归,因此PTA加工费预期中枢上移但空间较为有限,而最终去库情况同样需要视PTA的减产力度而定。但抛开中间PX-TA-聚酯的动态平衡,而直接从PX对聚酯来看,PX当前已处于“能开尽开”的状态,一季度预计随聚酯淡季小幅累库,而二季度则将大幅紧缺,上半年整体维持紧张格局。近期PX-TA强势运行下下游负反馈加剧,聚酯环节近期集中公布检修计划对PTA后续向上驱动形成拖累,在当前的高估值水平下不建议继续追多。总体而言,PX的良好供需格局确定性较高,当供需后续出现超预期的情况价格弹性将被大幅放大,从而引发向上的流动性行情。在市场一致看好预期下预计保持易涨难跌,但当前尚未出现核心驱动,多配主要出于对格局看好的考虑。因此后续随着现实端需求负反馈逐步向上传导,在向上驱动出现前情绪可能将随需求端走弱逐步降温从而引发阶段性回调,回调布多仍是更合适的方向。 ∗近端交易逻辑 1、终端订单全面收尾,织机开工季节性下滑加速,负反馈预计将逐步向上传导,12月下旬起预计聚酯降负压力将较为明显,目前1月月均负荷评估为88%附近。 2、当前下游需求逐步进入淡季开始下滑,PX的现实端将在1-2月份逐步边际走弱,强预期与弱现实的矛盾将逐渐加强,目前抢跑交易下的偏高估值在明确驱动出现前可能随着情绪降温出现回调。 *远端交易预期 1、PX2026年上半年相对聚酯供需偏紧,一方面市场对PX格局的一致看好将使得PX的多配地位较为稳固,投机意愿将在区间下沿形成支撑;另一方面,PX供应端目前已维持“能开尽开”,若出现供应端意外缩量则难有增量补充,在这一背景下价格的向上弹性将被放大。因此PX总体预计维持易涨难跌格局。 2、PTA前期大量装置的停车计划集中兑现,供需结构得到了大幅改善,按目前的静态供需预期推导,若停车装置继续延续减产,PX对聚酯的紧缺将以PTA环节的去库来体现,PTA加工费有望得到进一步修复。但效益与供应的动态平衡预计仍是长期主线逻辑,PTA加工费中枢有望在2026年上移,但在过剩产能得到有效清退之前,存量供应仍将持续压制PTA加工费修复的空间。 3、“反内卷”作为宏观主线的交易重点,宏观情绪在2026年仍可能反复主导商品盘面走势,后续关注具体相关措施的出台情况,在基本面之外或将成为额外驱动。 1.2交易型策略建议 【行情定位】 *趋势研判:宽幅震荡*价格区间:TA2605震荡区间5000-5400*策略建议:暂无 【基差、月差及对冲套利策略建议】 ∗基差策略:近期PTA基差小幅走弱,但总体驱动有限,暂无推荐基差机会。∗月差策略:暂无。∗对冲套利策略:TA05盘面加工费建议230-350区间操作。 【近期策略回顾】 1、PTA加工费做扩策略(止盈),2025/11/2提出,2025/11/6入场(成本+230),2025/11/24离场(245离场,盈利价差+15)。 2、PTA加工费做扩策略(止盈),2025/10/27提出并入场(成本250),2025/10/28离场(290离场,盈利价差+40)。 3、PTA加工费做扩策略(止盈),2025/9/22提出并入场(成本278),2025/9/30离场(305离场,盈利价差+27)。 1.3产业客户操作建议 1.4基础数据概览 第二章本周重要信息及下周关注事件 2.1本周重要信息 【利多信息】 1、2025年11月12日印度中央政府化学品和肥料部在《印度公报》发布通知,印度决定自2025年11月12日起取消包括PTA在内的14种化学品的BIS认证。此决定旨在简化市场准入,基于对产业需求、公共利益的重新评估。随着印度BIS的取消,一定程度上利好中国的PTA出口,中国PTA价格较其他国家和地区具有明显优势,中国或将陆续挤占其他国家对印度的出口,具体影响仍需参考后期商谈情况。 【利空信息】 暂无 2.2下周重要事件关注 1、聚酯负荷及终端订单持续性。 第三章盘面解读 3.1价量及资金解读 【内盘】 ∗单边走势 本周PTA盘面呈现5000-5250震荡上涨,趋势度中性偏强,但库存高位基本面承压,技术面未见异常。 ∗资金动向 下图为PTA(左)和对二甲苯(右)重点盈利席位的累积盈亏及净持仓变动情况。近期PTA重点席位持仓净空转多,表明主力资金对PTA看空情绪转为谨慎看多;对二甲苯重点席位净多持仓高位回落,表明主力资金对PX谨慎看多。 ∗月差结构 PTA整体呈现小幅C结构,说明月间矛盾不明显,本周PTA月差震荡为主。 source:同花顺,南华研究 source:wind,南华研究 ∗基差结构 本周PTA现货基差震荡偏强,市场预期随下游聚酯集中投产回暖,后续现货矛盾不明显,基差运行震荡为主。 source:同花顺,南华研究 第四章估值和利润分析 4.1成本跟踪 4.2产业链上游利润跟踪 ∗国际汽柴油裂解价差 ∗国内汽柴油裂解价差 ∗石脑油重整 ∗芳烃调油 4.3产业链下游利润跟踪 source:上海钢联,同花顺,南华研究 source:wind,南华研究 第五章供需及库存推演 5.1供需平衡表推演 5.2供应端及推演 PX供应端重启与停车均存,天津石化39w长停,福佳大化一线技改完成重启中,总负荷小幅提至90.9%(+0.3%),PX供应后续预期高位维持。供需平衡上,PTA前期停车装置较多,目前重启时间暂未明确,若后续保持当前的运行状态,PXQ1预期累库20万吨以上;当前PTA装置停车较多,后续关注相关回归计划;相对聚酯而言,PXQ1维持季节性累库,3月起预计将逐步开始大幅紧缺,05前整体格局仍然偏紧张。效益方面,汽油裂解利润高位回落,调油经济性下滑;成本端近期石脑油走势偏强,MX持稳,PXN小幅回落至345.9(-10),PX-MX走缩至143.5(-2)。当前PX环节效益均保持良好,短流程效益维持高位,外采MX效益良好下PX供应抗干扰性强。 PTA方面,供应端威联提负,TA负荷持稳至78.2%(+0.1%);前期多套停车装置均无明确回归计划,预计主要参考加工费修复情况,后续关注相关动态。库存方面,持货意愿平平,社会库存小幅去化至206万吨(-2)。效益方面,PTA大量停车后静态平衡表Q1累库幅度大幅收窄,TA现金流加工费修复至375(+8);PTA加工费在静态良好预期下存修复预期,但短期供需矛盾难以形成持久驱动,存量供应仍将压制加工费修复空间。 本周变动: PX: 暂无 PTA: 暂无 1月计划(仅供参考): PX: 缩量:1、浙石化2026年1月CDU和重整有1个多月的检修计划,PX预计降负10%左右。 增量: 1、中化泉州80w计划1月25日附近重启。 PTA: 缩量: 1、逸盛新材料一线360计划1月停车检修15天左右。 增量: 5.3需求端及推演 需求端,本周负荷总体持稳,聚酯负荷维持90.8%(-)。织造订单目前大幅回落,订单表现进一步走弱,终端织机负荷加速下滑。与此同时,坯布库存自11月下旬起逐步累积,库存压力也超过历年同期。聚酯环节效益方面,由于近期原料PTA大幅涨价,下游难以完全跟涨,各产品现金流加工费大幅压缩。但效益压缩主要为节奏问题,前期下游买涨情绪带动下,长丝库存大幅去化,聚酯需求在效益与库存后续将再次动态平衡,短期降负速度预计平稳;后续终端开工与订单下滑的负反馈仍将继续向上传导,12月下旬起聚酯环节负荷季节性下滑。瓶片方面近期加工费持续修复至400以上并维持,库存表现健康,富海新装置投产出料,总 5.3.2长丝需求 source:CCF, 南华研究 5.3.3短纤需求 5.3.4瓶片需求 source:上海钢联,同花顺,南华研究 source:上海钢联,wind,南华研究 第六章相关图表附录 6.1聚酯环节 *聚酯-综述 *聚酯-开工 *聚酯-产销 *聚酯-库存 source:CCF,南华研究 *聚酯-出口 *聚酯-进口 source:钢联化工,南华研究 source:同花顺,南华研究 source:钢联化工,南华研究 *聚酯-利润 source:同花顺,wind,南华研究 source:wind,南华研究 source:上海钢联,同花顺,南华研究 6.2终端环节 *织造-开工 *织造-库存及订单 *纱厂相关 *粘胶相关 source:CCF,南华研究 source:CCF,南华研究 *终端宏观 source:同花顺,南华研究 source:同花顺,南华研究 *纺服出口 *全球纺服相关 source:同花顺,南华研究 source:同花顺,南华研究